分享好友
资讯首页
网站导航
共648万元!2021年度京津冀燃料电池汽车示范城市群综合服务项目开标
2021-11-08 08:59
1671
0
高亮
2021-11-08 08:59 · 头闻号
氢能市场
TA的动态
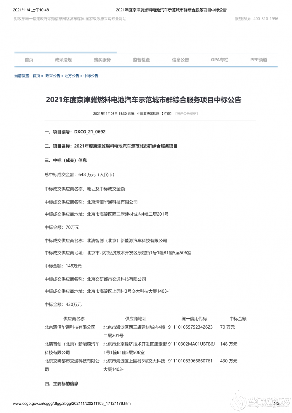
11月3日,财政部发布2021年度京津冀燃料电池汽车示范城市群综合服务项目中标公告,总中标成交金额为648万元,其中北京清佰华通科技有限公司中标金额为70万元;北清智创(北京)新能源汽车科技有限公司中标金额为148万元;北京交研都市交通科技有限公司中标金额为430万元。
免责声明:本平台仅供信息发布交流之途,请谨慎判断信息真伪。如遇虚假诈骗信息,请立即举报
举报
反对
0
分享
64
更多
相关文章
燃料电池汽车保有量“前十名”城市
14秒前更新
燃料电池汽车冬测Workshop——黑河站
14秒前更新
燃料电池催化剂企业派得新能源获千万级天使轮融资
14秒前更新
燃料电池发电系统耐久性能测试问题复盘系列 ——电压信号消失
14秒前更新
燃料电池汽车距离5万辆目标还有多远?
14秒前更新
燃料电池电动汽车动力性试验方法国际标准正式发布
14秒前更新
燃料电池车全年产销未超6000辆,热潮过后……
14秒前更新
燃料电池零部件进口关税降了!
14秒前更新
燃料电池双极板的作用结构及制造流程
14秒前更新
燃料电池汽车产业高质量发展态势共识发布!
14秒前更新
评论
0
收藏
点赞