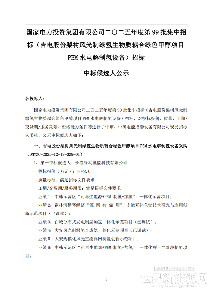
2月9日,国家电投电子商务平台发布国家电力投资集团有限公司二〇二五年度第 99 批集中招标(吉电股份梨树风光制绿氢生物质耦合绿色甲醇项目PEM 水电解制氢设备)招标中标候选人公示。
第一中标候选人:长春绿动氢能科技有限公司
投标报价(万元):3088.0
第二中标候选人:陕西兴燃科技有限公司
投标报价(万元):3642.65
公告如下:


据招标公告,吉电股份梨树风光制绿氢生物质耦合绿色甲醇项目位于吉林省四平市四平新型工业化经济开发区生态化工园区内,拟建设1套2000Nm³/h的PEM水电解制氢系统,PEM制氢规模2000Nm³/h。项目计划2025年8月开工,计划总工期22个月。
吉电股份梨树风光制绿氢生物质耦合绿色甲醇项目位于吉林省四平市四平新型工业化经济开发区生态化工园区内,国内首个贯通 “绿醇生产 — 燃料加注 — 远洋航运” 全链条的绿色甲醇示范项目,由国家电投吉电股份牵头,联合中远海运、上港集团共建。项目总投资49.23 亿元(化工部分超 28 亿元)
项目详细介绍:
项目名称:梨树风光制绿氢生物质耦合绿色甲醇项目建设单位:吉远(四平)绿色能源有限公司项目地点:吉林省四平市梨树县四平新型工业化经济开发区项目投资:49.2亿元(化工部分288155万元)主要建设规模及内容:项目采用“风电制绿氢”耦合“生物质气化制合成气”技术路线,经甲醇合成工艺生产绿色甲醇,主要建设有空分装置、生物碳制备、生物质气化装置、气体净化装置、电解水制氢装置、甲醇装置。总制氢规模32000标立/小时,年产绿色甲醇20万吨。
项目于2024-10-18完成县(市)属内资项目备案。
备案信息显示:
计划开工时间:2025年9月
计划竣工时间:2027年12月
今年,长春绿动和兴燃科技联合体中标了今年最大的PEM电解槽项目,投标报价近1.44亿元。
免责声明:本平台仅供信息发布交流之途,请谨慎判断信息真伪。如遇虚假诈骗信息,请立即举报
举报