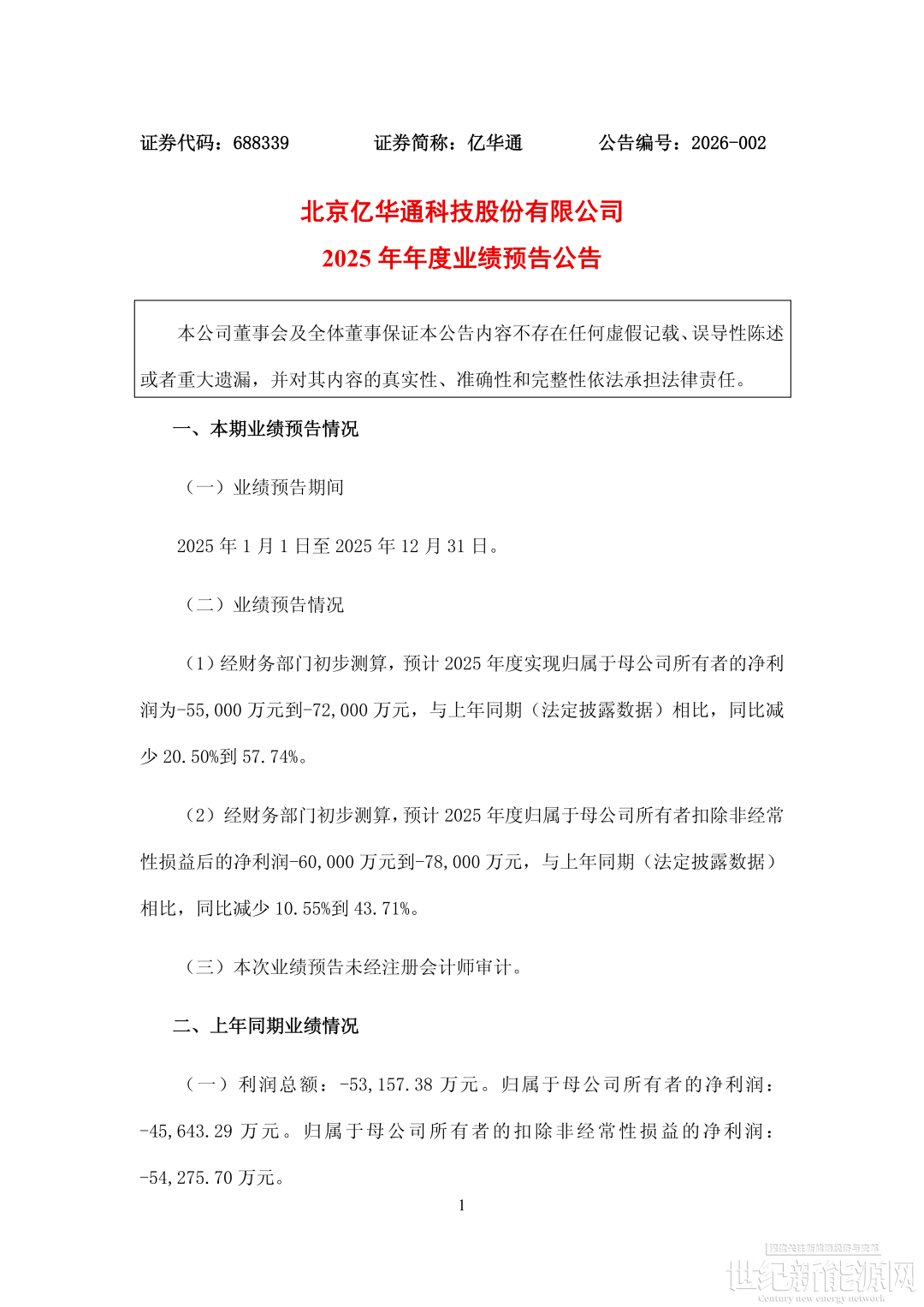
今日,氢能观察从亿华通(证券代码:688339)获悉,亿华通公布2025年业绩预告,预告公告中表示:
亿华通2025年度整体经营亏损继续扩大,公告显示:实现归属于母公司所有者的净利润为-55,000万元到-72,000万元,与上年同期(法定披露数据)相比,同比减少20.50%到57.74%。
此外,亿华通核心主营业务(氢燃料电池发动机系统及零部件研发生产)亏损也在扩大,公告显示:2025度归属于母公司所有者扣除非经常性损益后的净利润-60,000万元到-78,000万元,与上年同期(法定披露数据)相比,同比减少10.55%到 43.71%。


免责声明:本平台仅供信息发布交流之途,请谨慎判断信息真伪。如遇虚假诈骗信息,请立即举报
举报