12月22日,吉电股份梨树风光制绿氢生物质耦合绿色甲醇项目碱性水电解制氢设备公示中标候选人。
该项目由国家电投集团吉电股份联合中远海运、上港集团共同投资建设,位于吉林省四平市,总投资49.23亿元,建设工期预计27个月,是国内首个贯通“绿醇生产—燃料加注—远洋航运”全链条的示范项目。
项目采用“新能源电解水制绿氢”耦合“生物质气化制合成气”技术,经净化、甲醇合成等工艺,建设年产20万吨精甲醇,气化装置设置单系列,净化装置及甲醇装置均为单系列。电解水装置制氢规模为3.2万Nm³/h,平均供氢量1.36万Nm³/h,年减排二氧化碳约30万吨。
结合新能源的波动现状,匹配化工装置的稳定运行,配置了储氢装置,有效储氢能力20.8万Nm³。该能力可保证化工装置全年的调负荷周期不小于24小时。
项目风电年综合利用小时数为2860小时;制氢及合成甲醇装置设计年运行8000小时,制氢装置根据风电功率动态运行,甲醇合成装置根据电解制氢量动态运行。
项目资本金财务内部收益率为8.88%,投资回收期为13.86年。

招标公告:
该项目11月1日发布碱性水电解制氢设备招标公告,招标分为两个标段。
I标段包含:
成套设备内的12台额定工况下实测产氢量1000Nm³/h碱性电解槽、3套4000Nm³/h气液分离撬块,3套4000Nm³/h氢气纯化撬块等。
要求2026年8月31日前完成全部供货,满足现场施工进度需求。
II标段包含:
成套设备内的16台额定工况下实测产氢量1000Nm³/h碱性电解槽、1台额定工况下实测产氢量2000Nm³/h碱性电解槽、1套2000Nm³/h气液分离撬块、4套4000Nm³/h气液分离撬块;3套4000Nm³/h氢气纯化撬块、1套6000Nm³/h氢气纯化撬块(纯化撬块氢气出口压力为1.66MPa(G))等。
同样要求2026年8月31日前完成全部供货,满足现场施工进度需求。
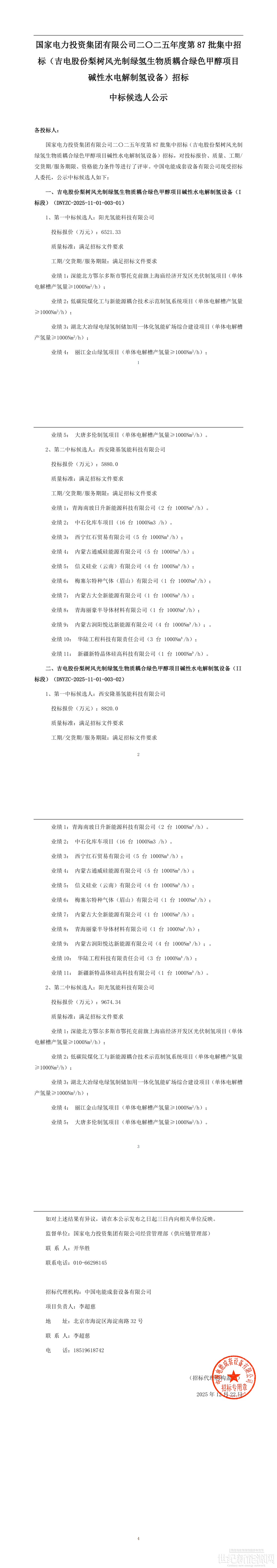
中标候选人:
I标段
第一中标候选人:阳光氢能科技有限公司
投标报价(万元):6521.33
折合单套543.4万元
第二中标候选人:西安隆基氢能科技有限公司
投标报价(万元):5880.0
折合单套490万元
II标段
第一中标候选人:西安隆基氢能科技有限公司
投标报价(万元):8820.0
折合1000Nm³/h单套490万元
第二中标候选人:阳光氢能科技有限公司
投标报价(万元):9674.34
折合1000Nm³/h单套537.5万元
II标段中包含一套2000Nm³/h碱性电解槽,隆基氢能两个标段单套报价相同,阳光氢能II标段单套报价略低于I标段单套报价,由此可推断出,阳光氢能2000Nm³/h碱性电解槽报价低于2台1000Nm³/h碱性电解槽报价。
全文如下:

免责声明:本平台仅供信息发布交流之途,请谨慎判断信息真伪。如遇虚假诈骗信息,请立即举报
举报