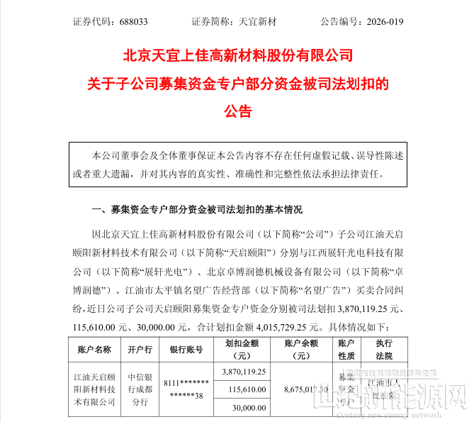
3月20日,天宜新材(SH:688033)发布公告,公司子公司江油天启颐阳新材料技术有限公司分别与江西展轩光电科技有限公司、北京卓博润德机械设备有限公司、江油市太平镇名望广告经营部买卖合同纠纷,近日公司子公司天启颐阳募集资金专户资金分别被司法划扣3,870,119.25元、115,610.00元、30,000.00元,合计划扣金额4,015,729.25元。
公告如下:

天宜新材表示,上述募集资金被划扣对公司募集资金账户的使用造成了一定的影响,公司将密切关注募集资金账户被划扣事项,进一步加强募集资金存放与使用的管理工作,并严格按照法律法规的规定及时履行信息披露义务。截至本公告披露日,公司所有募集资金专户余额6,148.69万元。其中,募集资金专户被冻结金额964.02万元,占募集资金专户余额的15.68%。
免责声明:本平台仅供信息发布交流之途,请谨慎判断信息真伪。如遇虚假诈骗信息,请立即举报
举报