“盈利”,这个词似乎与目前的氢能行业完全不搭边。
近期,“国内氢能第一股”亿华通公布2025年业绩预告,预告公告中显示:亿华通2025年度整体经营亏损继续扩大,预计亏损5.5亿-7.2亿,核心主营业务(氢燃料电池发动机系统及零部件研发生产)亏损6亿-7.8亿。
面对持续亏损的情况,业内已有很多不好的声音存在,有人说氢能就是“赔钱货”,看谁先破产;有人说只有央国企这种有雄厚资源背景的才能活下来,民营企业不见出路;也有人说不能唱衰氢能,要积极辨证的看待,毕竟要给这个尚处在初期发展阶段的产业一点时间……
为了能获得更充足的资金,越来越多的氢能企业开始融资、准备上市,试图获得资本市场的更多青睐,氢能观察统计2025年以来至今国内氢能企业的IPO进展,一起来看看都有哪些企业正在进击资本市场:

先导智能

2月11日上午,无锡先导智能装备股份有限公司(下称“先导智能”,H股代码:0470.HK;A股代码:300450.SZ)在香港联交所鸣锣上市,成功登陆港股主板,正式开启“A+H”双资本平台布局的全新篇章。在氢能和燃料电池装备方面, 其于2021年成立江苏氢导智能装备有限公司(简称“氢导智能”,先导智能持股81.7%),致力于提供氢能产业链上下游生产和测试装备及整体解决方案,包括燃料电池生产设备、PEM/AEM/ALK电解槽生产设备、氢能测试设备及钙钛矿太阳能电池生产设备,核心产品线有PEM膜和GDL制备生产线、适用于多基材精密狭缝涂布产设备、膜电极封装生产线、电堆组装生产线、IDC氢能测试平台产品等。
毅合捷汽车

2026年1月,江苏证监局受理了江苏毅合捷汽车科技股份有限公司提交的首次公开发行股票并在创业板上市辅导备案的申请,备案时间为2026年1月22日,辅导机构为长城证券。
毅合捷曾于2023年6月申报创业板IPO并获深交所受理,不过,因毅合捷、保荐人撤回发行上市申请,2025年3月8日,深交所决定终止其发行上市审核。
奥扬科技

奥扬科技本次辅导备案时间为2024年2月21日,辅导机构为中信证券股份有限公司,备案证监局为山东证监局。
最新辅导工作进展报告中提及,奥扬科技目前仍存在的主要问题及解决方案:根据最新的行业发展动态,天然气重卡行业在2025年面临挑战,重卡增速放缓,但氢能重卡等新能源重卡得益于政策倾斜,渗透率不断提升。公司在维护天然气重卡客户的同时,不断开拓氢能市场客户,同时加大对于新产品的研发投入,辅导工作小组将持续跟进公司业务开拓的过程。
泰金新能

10月31日,西安泰金新能科技股份有限公司(简称“泰金新能”)顺利通过上海证券交易所上市审核委员会2025年第47次审议会议,将登陆上交所科创板。

泰金新能科创板IPO成功过会,意味国内电解槽制氢双极板领域将出现一家科创板上市公司!
泰金新能控股股东是西北有色金属研究院、实际控制人为陕西省财政厅。西北有色金属研究院直接持有公司22.83%的股份,通过西部材料控制公司20.00%股份,实际控制公司42.83%的股份。
此次IPO,泰金新能拟募资9.9亿元,用于绿色电解用高端智能成套装备产业化项目、高性能复合涂层钛电极材料(包括铜箔钛阳极、水处理钛阳极、电解水制氢双极板等)产业化项目、企业研发中心建设项目。

10月13日,证监会IPO辅导公示系统显示,中科富海科技股份有限公司(简称“中科富海”)在北京证监局办理辅导备案登记,拟首次公开发行股票并上市,辅导券商为中泰证券,律所及会计师事务所分别为北京通商、天职国际。

图:中科富海在北京证监局办理辅导备案登记辅导备案报告显示,截至2025年10月10日,该公司无控股股东。公司共同实际控制人为中国科学院理化技术研究所、龚领会和高金林,合计控制公司37.03%的表决权。
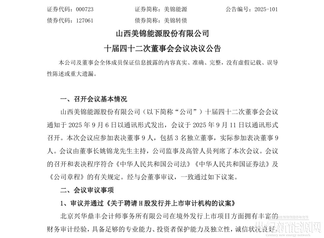
美锦能源
美锦能源(000723.SZ)9月12日公告,公司已启动H股股票发行并在香港联合交易所有限公司上市的筹备工作,同时审议通过了聘请北京兴华鼎丰会计师事务所有限公司为审计机构的议案。该事项尚需提交公司股东会审议,待审议通过后正式生效。
公司2025年半年度报告显示,上半年实现营业收入82.45亿元,同比下降6.5%;归属于上市公司股东的净利润为-6.74亿元,亏损幅度同比收窄1.29%。煤焦化业务仍是收入主力,实现收入80.35亿元,同比下降2.69%,主要因产品市场价格波动及需求变化所致;氢能业务收入2.11亿元,同比大幅下降62.25%,主要受市场竞争加剧及项目推进节奏影响。经营活动现金流净额8.44亿元,同比增长135.67%。

华电新能

2025年5月16日,中国证监会发布关于同意华电新能源集团股份有限公司首次公开发行股票注册的批复,标志其三年上市征程完成。

华电新能是中国最大的新能源发电运营商之一,是为助力中国华电实现“双碳”目标、加速转型发展而打造的以风力、太阳能发电为主的新能源业务最终整合的唯一平台。
近年来,华电新能积极投入氢能领域,成立了多家氢能公司,并布局了近30个绿氢项目。

2025年6月27日港交所披露,鸿基创能科技(广州)股份有限公司向港交所主板提交上市申请,海通国际、中信证券为联席保荐人。
鸿基创能是全球领先的独立膜电极供应商,专门从事催化剂涂层质子膜(CCM)及膜电极(MEA)的研发、量产及商业化。2023年,公司C轮融资的投后估值约为41.23亿元。 2024年,公司膜电极在全球市场销量占比为23%,在中国市场市占率46%,为国内第一。
华达通

2021年5月,华达通首次申报创业板IPO,保荐机构为海通证券。深交所要求其明确业务创新性及行业定位,因未能充分论证,于2022年2月终止审核。
2022年4月开启新一轮辅导,保荐机构为广发证券,2024年7月上市板块由创业板变更为北交所,并于2025年5月通过上市辅导验收。
招股说明书显示,本次募集资金投资项目计划总投资为26,761.4万元,预计将投入募集资金26,500万元进行建设。本次发行募集资金用于高纯氢生产线扩产项目、气体研发中心建设项目和补充营运资金项目。
最新进展显示,2025年12月31日,华达通宣布中止北交所IPO申报。
科润新材料

2025年5月22日,据证监会江苏监管局网站信息,氢燃料电池质子交换膜龙头企业 - 苏州科润新材料股份有限公司发布科创板IPO辅导备案报告。报告显示,科润新材5月9日与民生证券股份有限公司签署IPO辅导协议,法务和财务中介分别由国浩律师(苏州)事务所和立信会计师事务所担任。
苏州科润新材料股份有限公司是国内仅有的两家实现了全氟磺酸质子交换膜全产业链自主企业,公司拥有16年的质子交换膜研发制造经验,是国内最早实现全氟质子交换膜产业化的企业之一。
协氢新能源
据上海证券报相关信息显示,协氢新能源正为赴港上市做准备。据悉,该公司海外客户占比已达一半,公司未来将继续加大海外扩张。要打造国际化企业,走出去是其中重要一环。
报道指引述协氢新能源大股东分析称,国际市场面临不少不确定性因素,未来公司产品销售、生产布局、资本运作等可能会在国内、国际市场有所区分和侧重,因此两地上市模式更有利于公司未来发展。
数据显示,协氢新能源隶属于协氢(上海)新能源科技有限公司,是国内最早开发风冷氢燃料电池系统原创发明人,无人机用风冷氢燃料电池国内第一发明人,在风冷氢燃料电池领域拥有领先的研发基础和专利拥有量。
司凯奇
2025年6月30日,司凯奇通过SPAC方式在美国纳斯达克挂牌上市,股票代码为“SCAG”。公司开盘价为11.69美元/股,总市值超8亿美元。
司凯奇成立于2019年,公司专注于新能源重型卡车和电燃料解决方案的开发和商业化,已完成多款新能源卡车的设计、生产和测试,覆盖物流、矿山、港口运输等应用场景。公开资料显示,司凯奇至今已完成多轮融资,投资方包括紫峰资本、九合创投、汉能创投等机构。

根据2025年3月12日中国证券监督管理委员会信息,东岳氢能再次在山东证监局进行了IPO辅导备案,东岳氢能只是更换了上市辅导机构,券商由中信建投更换为中信证券。也就是说,东岳氢能并未终止IPO计划。

值得注意的是,此次重启IPO,东岳氢能更换上市辅导机构,将原先的辅导券商中信建投更换为中信证券。此外,在备案报告中可以看到,东岳氢能的简称也由上一次备案时的“未来氢能”变成了“未来材料”。
质子汽车
据公开消息,质子汽车科技正考虑于香港进行首次公开募股(IPO),计划募集资金约2亿美元(约15.6亿港元)。消息称,质子汽车已与潜在顾问展开磋商,但最终是否推进仍存不确定性。若成功上市,质子汽车或将成为国内首个登陆资本市场的氢能重卡企业。
质子汽车成立于2022年4月,注册资本1.5亿元,背靠陕汽集团(陕汽集团控股德创未来汽车科技,德创未来汽车科技控股质子汽车)的产业资源,是陕汽为落实好“四新”重要指示、联合“秦创原”平台打造的战略新兴科创企业,开展氢能源、纯电动双技术路线下的研发创新,拥有氢燃料电池发动机、智能驾驶、固态底盘等50多项核心技术的自主研发能力。
质子汽车已根据场景需求打造了氢能和纯电两大技术路线交织的系列化车型,完成了短倒运输及干线物流、市政环卫、工地建设、港口运输等产品覆盖。质子汽车共开发超过200款产品,其中氢燃料电池产品涵盖4.5-49 吨全系列商用车。
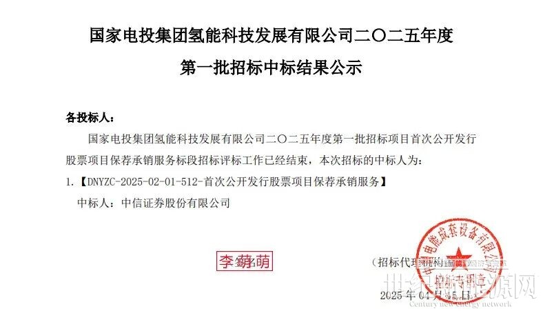
国氢科技
2025年4月15日,国氢科技发布2025年度第一批招标项目首次公开发行股票项目中标结果,中信证券股份有限公司中标,成为国氢科技进击科创板IPO的保荐商。

2025年2月25日,国氢科技开始进行二〇二五年度第一批招标公告。公告显示,国氢科技对首次公开发行股票项目保荐承销服务进行招标,服务期限自合同签订之日到完成股票发行上市。该公告一出,表明中国估值最高的氢能公司将启动IPO进程。
国氢科技成立于2017年5月,是国家电投实施氢能产业科技创新的平台。公司主要从事氢燃料电池技术研发与产品开发、多应用场景氢动力系统开发、先进制储氢技术研发与产品开发、氢安全技术研发与检测检验平台建设等氢能产业技术创新。
2022年12月,国氢科技以45亿元的B轮融资额,刷新了国内氢能行业单轮融资纪录,投后估值跃升至130亿元,成为氢能行业内估值最高的独角兽企业。2024年11月,国氢科技完成C轮融资,融资额未披露,参与投资的机构包括山东省新动能基金、中兵慧明、江苏省新兴产业投资、南海控股集团。
济平新能源
2025年1月19日,济平新能源与国泰君安证券、国枫律师事务所成功举办了上市辅导签约仪式。此次签约此次签约仪式的圆满成功,标志着济平新能源迈向资本市场的重要一步,是济平新能源的上市征程的新篇章。

济平新能源成立于2018年8月,总部位于上海嘉定区,并在广东佛山设有研发生产中心。公司专注于贵金属化学技术解决方案,主要产品包括氢燃料电池催化剂、质子交换膜(PEM)电解水制氢催化剂、阴离子交换膜(AEM)催化剂、碱性电解水制氢催化剂等。此外,公司还提供定制化的催化剂产品及技术解决方案。
免责声明:本平台仅供信息发布交流之途,请谨慎判断信息真伪。如遇虚假诈骗信息,请立即举报
举报