2月11日,中节能旗下上市企业太阳能发布《关于全资子公司收购金华风凌新能源开发有限公司100%股权的公告》。
根据公告,中节能太阳能科技有限公司拟收购杭州风凌电力科技有限公司持有的金华风凌新能源开发有限公司100%股权。
公告信息显示,金华风凌持有金华风凌新能源开发有限公司持有600MW农光互补光伏发电项目,备案建设规模为交流侧600兆瓦,实际建设规模为直流侧710兆瓦、交流侧600兆瓦,于2025年5月25日并网;
预计年平均上网电量为74,752.46万度,年均营业收入23,654.50万元,年均利润总额8,686.45万元,全投资内部收益率(所得税后)为6.41%,资本金财务内部收益率为17.69%,投资回收期(所得税后)为12.42年。
项目于2025年531前并网,按照浙江当地政策,机制电价为浙江省煤电基准价0.4153元/kWh。
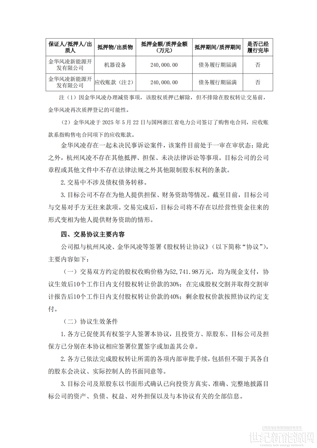
目标公司截至2025年8月31日经审计账面价值为54,468.75万元。本次收购的价格为52,741.98万元。
公告如下:







免责声明:本平台仅供信息发布交流之途,请谨慎判断信息真伪。如遇虚假诈骗信息,请立即举报
举报