分享好友 资讯首页 网站导航

国电投下属公司副总、总会计师辞职!

刘英丽 2026-02-06 09:25 · 头闻号光伏头条

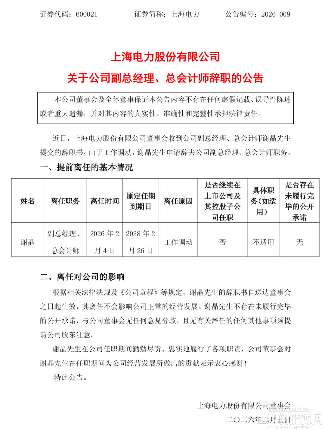
2月5日,上海电力发布公告,近日,上海电力股份有限公司董事会收到公司副总经理、总会计师谢晶先生的书面辞职报告,由于工作调动,谢晶先生申请辞去公司副总经理、总会计师职务。

上海电力(600021.SH)是国电投下属的一家集清洁能源、新能源、智慧能源科技研发与应用、现代能源供应和服务于一体的现代能源企业,2024年清洁能源装机占比60.95%。

免责声明:本平台仅供信息发布交流之途,请谨慎判断信息真伪。如遇虚假诈骗信息,请立即举报

举报
反对 0
更多相关文章

评论

0

收藏

点赞