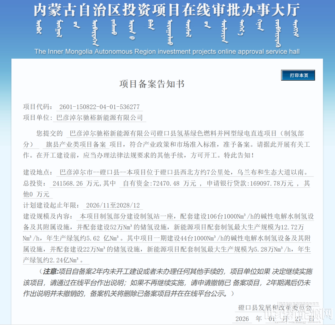
1月27日,巴彦淖尔驰裕新能源有限公司磴口县氢基绿色燃料并网型绿电直连项目(制氢部分)获备案。

图:项目备案文件
该项目位于巴彦淖尔市磴口县,总投资241568.26万元,计划2026年11月开工,2028年12月竣工。
从核心建设内容来看,本项目制氢部分建设制氢站一座,配套建设106台1000Nm³/h的碱性电解水制氢设备及其附属设施,并配套建设52万Nm³的储氢设施,新能源项目配套制氢最大生产规模为12.72万Nm³/h,年生产绿氢约5.62亿Nm³。
其中项目一期建设44台1000Nm³/h的碱性电解水制氢设备及其附属设施,并配套建设22万Nm³的储氢设施,新能源项目配套制氢最大生产规模为5.28万Nm³/h,年生产绿氢约2.24亿Nm³。
企查查显示,巴彦淖尔驰裕新能源有限公司成立于2025年,由苏州阿特斯能源工程技术有限公司全资控股。

据了解,该项目是阿特斯旗下的首个绿氢项目,标志着这家光伏龙头正式宣告进军氢能领域。
免责声明:本平台仅供信息发布交流之途,请谨慎判断信息真伪。如遇虚假诈骗信息,请立即举报
举报