1月26日,内蒙古自治区投资项目在线审批办事大厅发布变更项目备案告知书。
信息显示:
内蒙古格盟诺金氢能科技有限责任公司提交的锡林郭勒格盟多伦县绿氢制氨制醇一体化项目 工业项目备案(发改)项目,准予备案。
建设地点:锡林郭勒盟--多伦县--内蒙古锡林郭勒盟多伦县经济开发区
总投资:1090000万元,其中 自有资金:0 万元 , 申请银行贷款:0万元 , 其他1090000 万元
计划建设起止年限:2024/11至2026/11
建设规模及内容:主要建设13.17万吨/年氢产业生产车间,利用绿氢生产合成氨69.6万吨/年,甲醇17.67万吨/年。总建筑面积约为421110.64m2。项目分期建设:一期建设年产6.22万吨的绿氢、年产34.8万吨合成氨,配套148台1000Nm³/h碱性电解槽,72台250Nm³/h PEM电解槽,配建综合办公楼、氢气装车站、脱盐水站、燃气锅炉、全厂火炬、220kv总变电所、110KV变电所及变配电设施、净化站、循环水站、污水处理站、综合仓库、综合维修车间、电解水制氢装置、绿氨装置、空分装置、及化学品库等配套设施;二期建设年产6.95万吨的绿氢、年产34.8万吨合成氨、年产17.67万吨甲醇,配套160台1000Nm³/h碱性电解槽,80台250Nm³/h PEM电解槽,2台气化炉等辅助设施,配建220kv总变电所及变配电设施、氢气装车站、汽轮机发电、电解水制氢装置、生物质汽化装置、绿色甲醇装置、绿氨装置、空分装置、等配套设施。
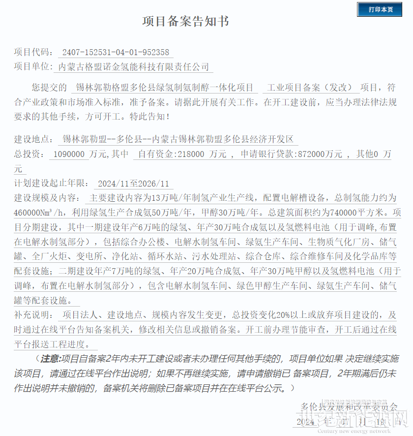
2024年7月19日,备案告知书显示:
内蒙古格盟诺金氢能科技有限责任公司提交的锡林郭勒格盟多伦县绿氢制氨制醇一体化项目 工业项目备案(发改)项目,符合产业政策和市场准入标准,准予备案。
建设地点:锡林郭勒盟--多伦县--内蒙古锡林郭勒盟多伦县经济开发区
总投资:1090000万元,其中 自有资金:218000 万元 , 申请银行贷款:872000万元 , 其他0 万元
计划建设起止年限:2024/11至2026/11
建设规模及内容:主要建设内容为13万吨/年制氢产业生产线,配置电解槽设备,总制氢能力约为460000Nm³/h,利用绿氢生产合成氨50万吨/年,甲醇30万吨/年。总建筑面积约为740000平方米。项目分期建设,其中一期建设年产6万吨的绿氢、年产30万吨合成氨以及氢燃料电池(用于调峰,布置在电解水制氢部分),包括综合办公楼、电解水制氢车间、绿氨生产车间、生物质气化厂房、储气罐、全厂火炬、变电所、净化站、循环水站、污水处理站、综合仓库、综合维修车间及化学品库等配套设施;二期建设年产7万吨的绿氢、年产20万吨合成氨、年产30万吨甲醇以及氢燃料电池(用于调峰,布置在电解水制氢部分),包含电解水制氢车间、绿色甲醇生产车间、绿氨生产车间、储气罐等配套设施。



免责声明:本平台仅供信息发布交流之途,请谨慎判断信息真伪。如遇虚假诈骗信息,请立即举报
举报