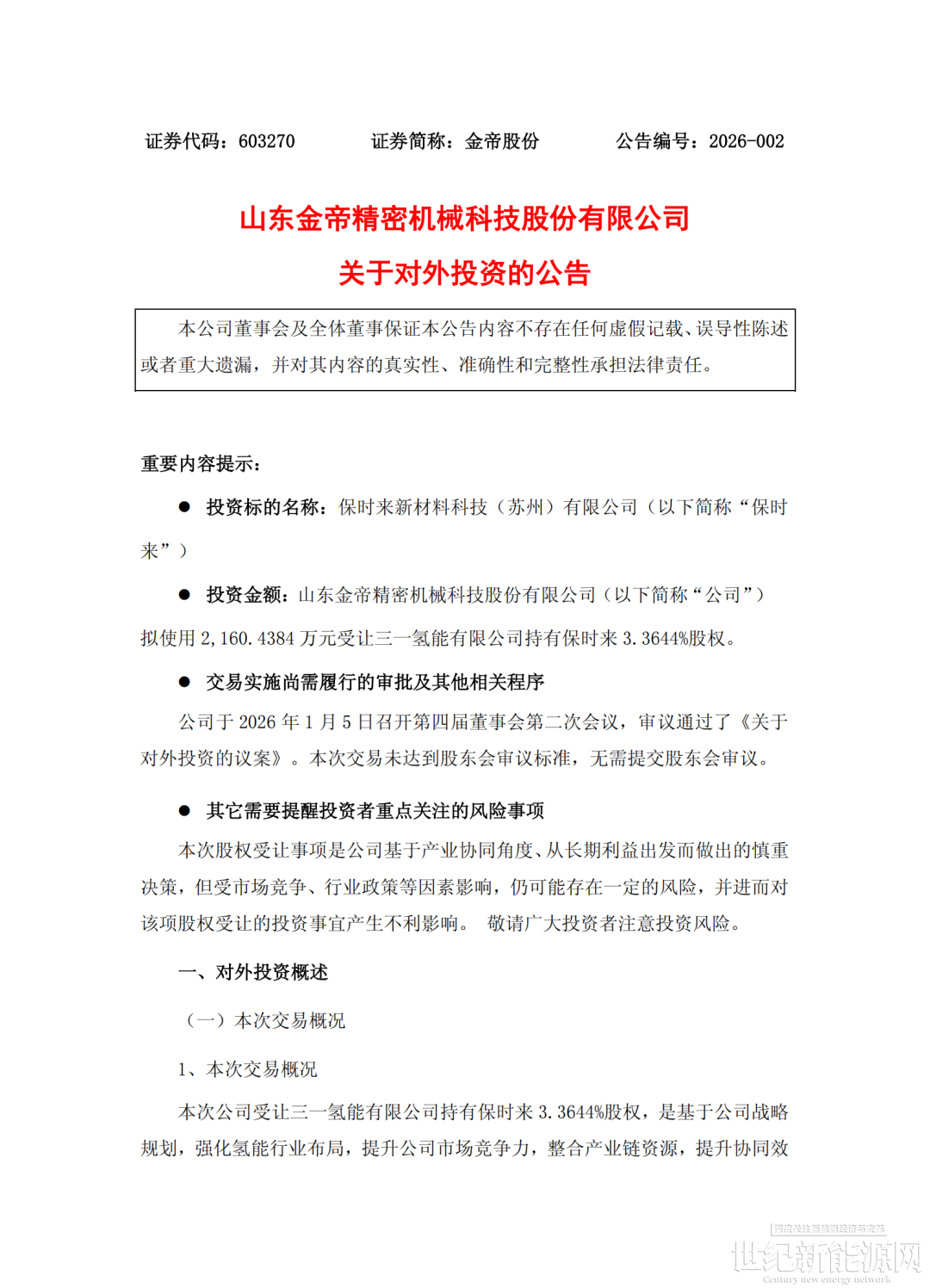
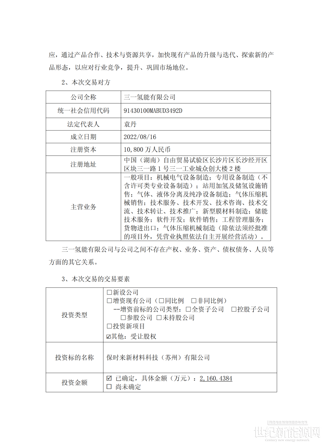
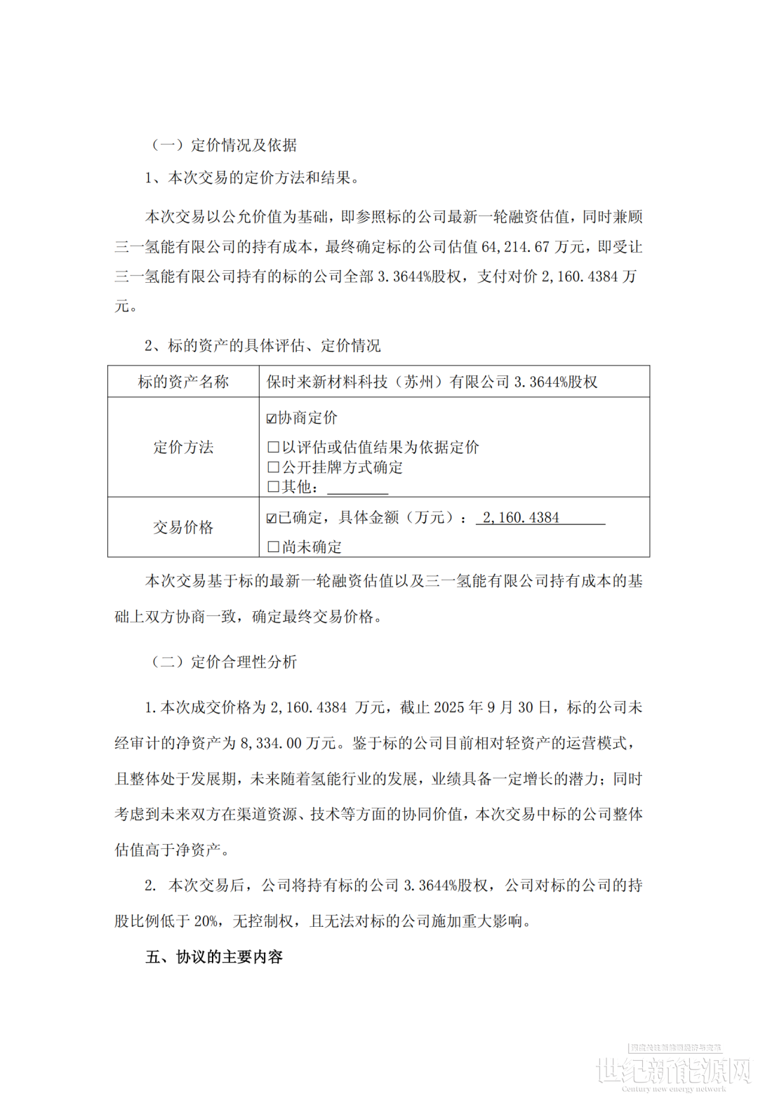
1月5日,金帝股份发布公告称,山东金帝精密机械科技股份有限公司拟使用 2,160.4384 万元受让三一氢能有限公司持有保时来 3.3644%股权。
同日,金帝股份发布关于签订战略框架协议的公告——公司与保时来新材料科技(苏州)有限公司签署了《战略合作框架协议》。
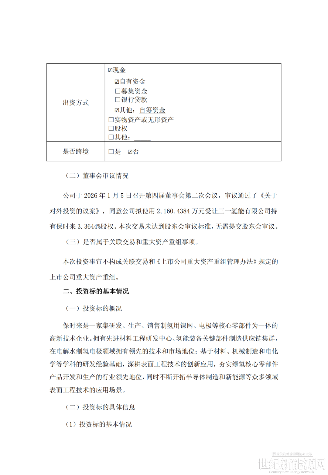
保时来是一家集研发、生产、销售制氢用镍网、电极等核心零部件为一体的高新技术企业。本次投资意在加强公司在氢能产业的布局,实现资源共享、技术交流,探索新的产品形态,促进双方技术、产品升级,进而提高、巩固双方的市场地位。
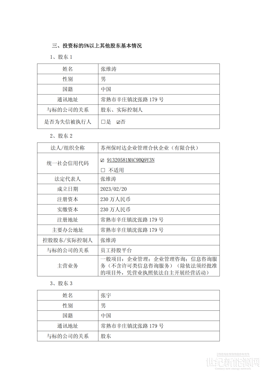
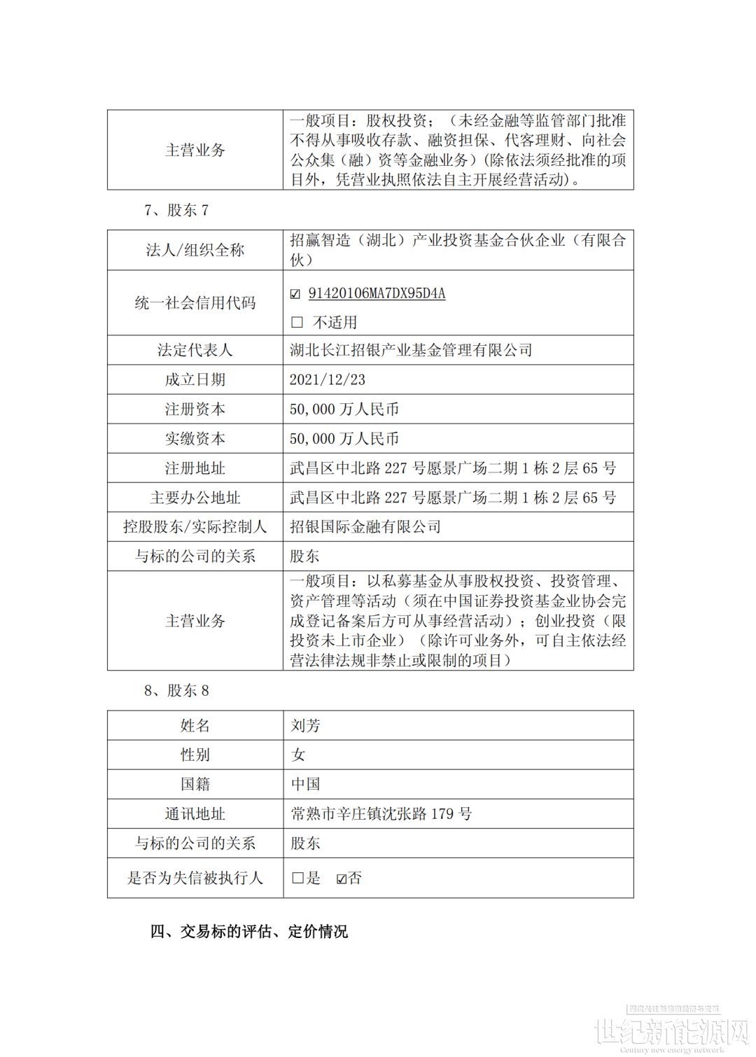
据悉,三一氢能原为保时来第十大股东,持有3.3644%股权。本次股权转让后,三一氢能将完全退出保时来股东行列,其原持有的38.8443万元出资额将由金帝股份承接。
公告显示:
目的:双方本着“平等互利、优势互补、长期合作、共同发展”的原则,希望通过战略合作,整合公司在氢能源部件的研发制造优势与保时来在电极、镍网等产品的技术优势,通过在市场、产品、技术及资本层面的深度合作,共同打造在氢能等领域具有核心竞争力的协同产品,实现优势互补、合作共赢。
合作内容
产品协同与联合销售:双方同意,在氢能电解槽等终端产品中,优先将甲方的极板、端板等精密结构件与乙方的电极、镍网等核心部件进行打包,形成“联合产品”或“协同总成”面向市场进行销售推广。
价格与成本控制:双方同意建立具有市场竞争力的定价体系,具体价格在单项业务合同或订单中明确。双方将共同努力通过技术优化、流程改进等方式降低成本,提升产品竞争力。
技术与质量协同:双方成立联合技术工作组,定期就协同产品的设计、工艺改进、质量提升、技术路线图等进行交流与合作,确保双方产品的技术匹配性与性能最优化。
市场推广与品牌:双方同意共同进行市场推广,在对外宣传、行业展会、技术论坛等活动中,经双方协商一致后,可联合宣传双方的战略合作关系及协同产品成果,提升双方在行业领域的品牌影响力。
效力与期限:本协议自双方法定代表人或授权代表签字并加盖公章之日起生效,有效期为五年。期满前三个月,如双方无异议,协议自动续延五年。










免责声明:本平台仅供信息发布交流之途,请谨慎判断信息真伪。如遇虚假诈骗信息,请立即举报
举报