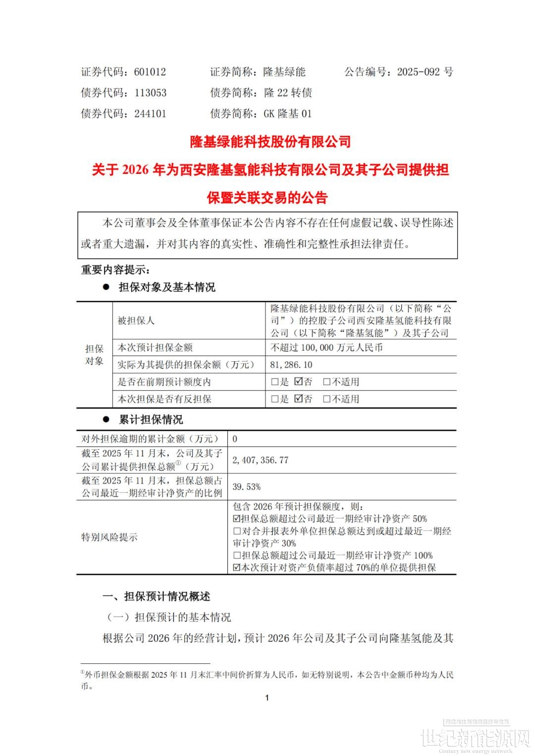
隆基绿能12月9日发布公告称,根据公司2026年的经营计划,预计2026年公司及其子公司向隆基氢能及其子公司提供担保额度不超过10亿元人民币,被担保对象资产负债率均为70%以下,含隆基氢能新设立或新纳入合并范围的子公司。以上担保范围包括但不限于申请融资业务发生的担保(包括各类贷款、开立各类票据、信用证、保函、供应链金融、商票保贴、融资租赁、外汇衍生品交易及法人账户透支等业务),以及日常经营发生的履约类担保。担保种类包括一般保证、连带责任保证、抵押、质押等,实际担保金额以最终签订的担保合同为准。
以上担保事项授权期限自2026年1月1日至2026年12月31日。公司及子公司办理上述担保范围内的业务,不需要另行召开董事会或股东会审议。
近期,隆基入局储能的消息在业内传开,进一步引发业界讨论:隆基是因氢能业务失败才转战储能。
上个月,陕西省市场监督管理局公示隆基绿能科技股份有限公司收购苏州精控能源科技股份有限公司股权案,标志隆基正式进军储能。承受近两年光伏市场带来的一系列震荡的隆基,面对业绩承压和行业竞争的双重压力,毅然选择储能,成功将曾被列为“第二增长曲线”的氢能业务光环掩盖。
此前,隆基大力押注氢能,甚至在去年宣布隆基氢能完成10亿元人民币的首轮股权融资,投后估值超100亿元。并且隆基坚定“绿电+绿氢”技术路线,积极投身于国内各大风光制绿氢项目,并且隆基生产的电解槽也已出口海外。
但可以看到的是,当前国内绿氢市场竞争的确空前激烈,各个制氢厂商内卷十分严重,在技术和成本的双重挤压之下,国内电解槽市场正在出现“恶性竞争”的苗头,以至于各家企业联合共同发表“反内卷倡议”。隆基也未能在此战中“幸免”。
面对绿氢市场商业化进程缓慢,全球绿氢项目收缩,投建进度远远低于预期的尴尬境地,隆基进行适当优化收缩,并将目光放到储能领域的举措可以说是十分明智的。如今隆基一纸公告也力破业内传闻,“隆基从未放弃氢能,也不会放弃氢能”。
本次隆基发布为氢能业务担保10亿元的公告,既是对氢能业务的战略支持,凸显了氢能业务对隆基的重要性,同时也是为下一步业务扩张做出准备,严格把控财务风险。
此前,李振国总裁在《联合国气候变化框架公约》第三十次缔约方会议中强调:“单一技术路线难以支撑全球零碳愿景,而“光伏+储能+氢能”的多元协同则成为构建韧性能源体系的关键。”
公告原文如下:







免责声明:本平台仅供信息发布交流之途,请谨慎判断信息真伪。如遇虚假诈骗信息,请立即举报
举报