近日,天津市生态环境局 市发展改革委 中国人民银行天津市分行关于印发《天津市深化地方碳排放权交易市场建设工作方案》的通知。
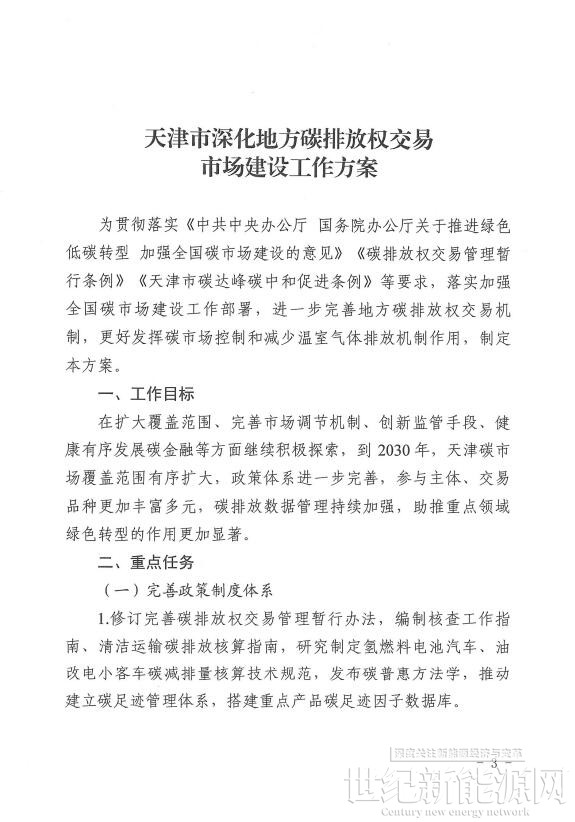
文件指出,在扩大覆盖范围、完善市场调节机制、创新监管手段、健康有序发展碳金融等方面继续积极探索,到2030年,天津碳市场覆盖范围有序扩大,政策体系进一步完善,参与主体、交易品种更加丰富多元,碳排放数据管理持续加强,助推重点领域绿色转型的作用更加显著。
完善政策制度体系。修订完善碳排放权交易管理暂行办法,编制核查工作指 南、清洁运输碳排放核算指南,研究制定氢燃料电池汽车、油改电小客车碳减排量核算技术规范,发布碳普惠方法学,推动 建立碳足迹管理体系,搭建重点产品碳足迹因子数据库。
政策如下:

市生态环境局 市发展改革委 中国人民银行天津市分行关于印发《天津市深化地方碳排放权交易市场建设工作方案》的通知
有关区生态环境局、发展改革委,中国人民银行滨海新区分行,各金融机构,有关单位:
为贯彻落实加强全国碳市场建设工作部署,进一步完善地方碳排放权交易机制,我们按照有关要求制定了《天津市深化地方碳排放权交易市场建设工作方案》。现印发给你们,请认真组织实施。
市生态环境局
市发展改革委
中国人民银行天津市分行
2025年10月16日
(此件主动公开)
附件:《天津市深化地方碳排放权交易市场建设工作方案》.pdf






免责声明:本平台仅供信息发布交流之途,请谨慎判断信息真伪。如遇虚假诈骗信息,请立即举报
举报