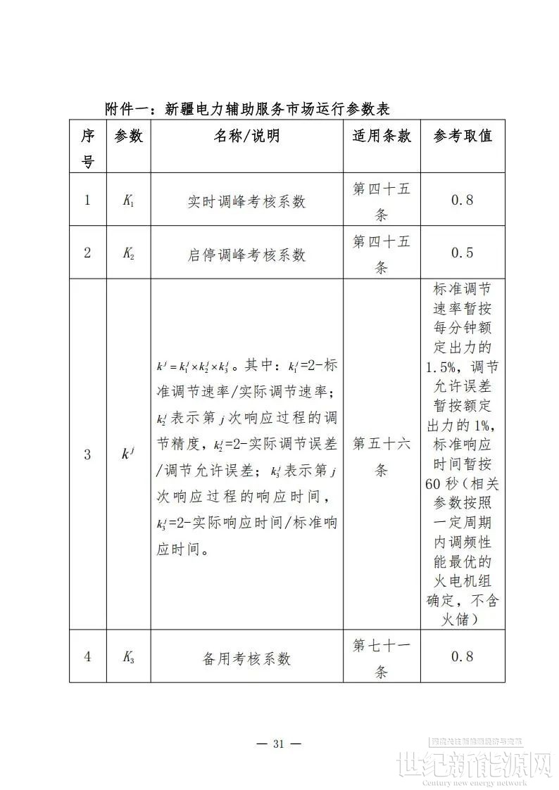
7月11日,国家能源局新疆监管办印发《新疆电力辅助服务市场实施细则》。其中,实时调峰交易报价上限为0.262元/千瓦时,调频服务申报价格上限不超过0.015元/千瓦。
实时调峰交易的辅助服务提供方包括火电机组、独立储能,辅助服务受益方包括新能源场站、出力未达到基准的火电机组、发电上网的自备电厂、放电上网的独立储能。独立储能自愿以充电状态参与实时调峰交易。实时调峰交易采用单段报价方式,报价下限为0元/千瓦时,报价上限为0.262元/千瓦时。
报价相同时,独立储能优先出清;独立储能报价相同时,依次按照“申报调峰充电电力较大优先、申报时间优先”的原则出清。
新能源场站配建储能优先消纳新能源自身发电量,原则上不参与实时调峰交易。确因电力保供和电力系统安全等原因,电力调度机构可以按需调用独立储能、新能源配建储能参与电网应急调峰,相应充电电量补偿价格为新疆平价新能源项目上网电价(0.262元/千瓦时)。
电力用户计量出口内建设的用户侧储能装置,由用户自行进行充、放电管理,暂不可上网。后续逐步推动用户侧储能参与调峰交易。
调频服务提供方包括火电机组、水电以及独立储能。独立储能容量不少于1万千瓦。
申报价格上限不超过0.015元/千瓦;申报调频容量的最小单位是0.1万千瓦,市场初期独立储能申报调频容量范围暂时不作限制。
备用服务提供方包括火电机组、水电和独立储能。应急调用备用资源顺序为优先调用未出清的疆内火电机组和独立储能,其次是省间资源。
独立储能分摊金额上限=独立储能实际放电量×独立储能上上月放电时段平均上网电价×N4,电力现货市场连续运行后,暂设市场化电力用户月度辅助服务市场分摊电费上限为0.01元/千瓦时,超出部分不再进行分摊。
新型经营主体包括新疆省调及以上电力调度机构直调,参与疆内电力电量平衡的独立储能电站(以下简称独立储能)。逐步推进虚拟电厂、智能微电网、车网互动运营企业等新型经营主体参与辅助服务市场。


原文如下:

关于印发《新疆电力辅助服务市场实施细则》的通知
国网新疆电力有限公司、新疆生产建设兵团中新建电力集团有限公司,新疆电力交易中心有限公司,华电新疆发电有限公司、国家能源集团新疆能源有限公司、国电投新疆能源有限公司、华能新疆能源开发有限公司、大唐新疆发电有限公司,各有关发电企业、售电企业、电力用户:
为贯彻落实党中央深化电力体制改革、建设全国统一电力市场的重要精神,进一步规范新疆电力辅助服务市场运营管理,维护市场经营主体的合法权益,按照《电力辅助服务市场基本规则》要求,依据国家发展改革委、国家能源局批复的《新疆电力辅助服务市场建设方案》,国家能源局新疆监管办公室会同新疆自治区发展改革委、新疆生产建设兵团发展改革委,编制了《新疆电力辅助服务市场实施细则》,现予以印发,并将有关事项通知如下:
一、《新疆电力辅助服务市场实施细则》自2025年8月1日起执行,原《新疆电力辅助服务市场运营规则》(新监能〔2020〕17号)不再执行。
二、为进一步配合新疆电力现货市场结算试运行工作,在新疆电力现货市场试运行期间,加强调峰辅助服务市场与电力现货市场融合,调峰市场暂不运行。调频、备用辅助服务交易品种属于新疆电力辅助服务市场设立的新品种,按照《电力辅助服务基本规则》要求,市场运营机构应当依序开展模拟试运行、结算试运行、正式运行。各辅助服务品种具体运行时段,以新疆电力辅助服务市场运营机构通知为准。
三、请新疆电力辅助服务市场运营机构抓紧完善各类技术支持系统,持续加强新疆电力辅助服务市场运行监测,并做好各类市场主体宣贯培训工作,确保新疆电力系统安全稳定运行。
四、如有问题,请及时向我办和自治区、兵团能源主管部门报告。
附件:《新疆电力辅助服务市场实施细则》
国家能源局新疆监管办公室
2025年7月9日


































免责声明:本平台仅供信息发布交流之途,请谨慎判断信息真伪。如遇虚假诈骗信息,请立即举报
举报