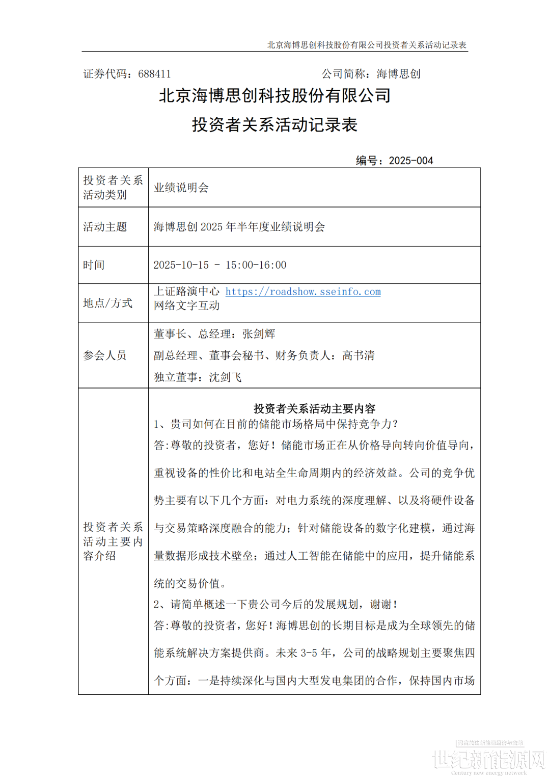
10月15日,海博思创公布投资者关系活动记录表。
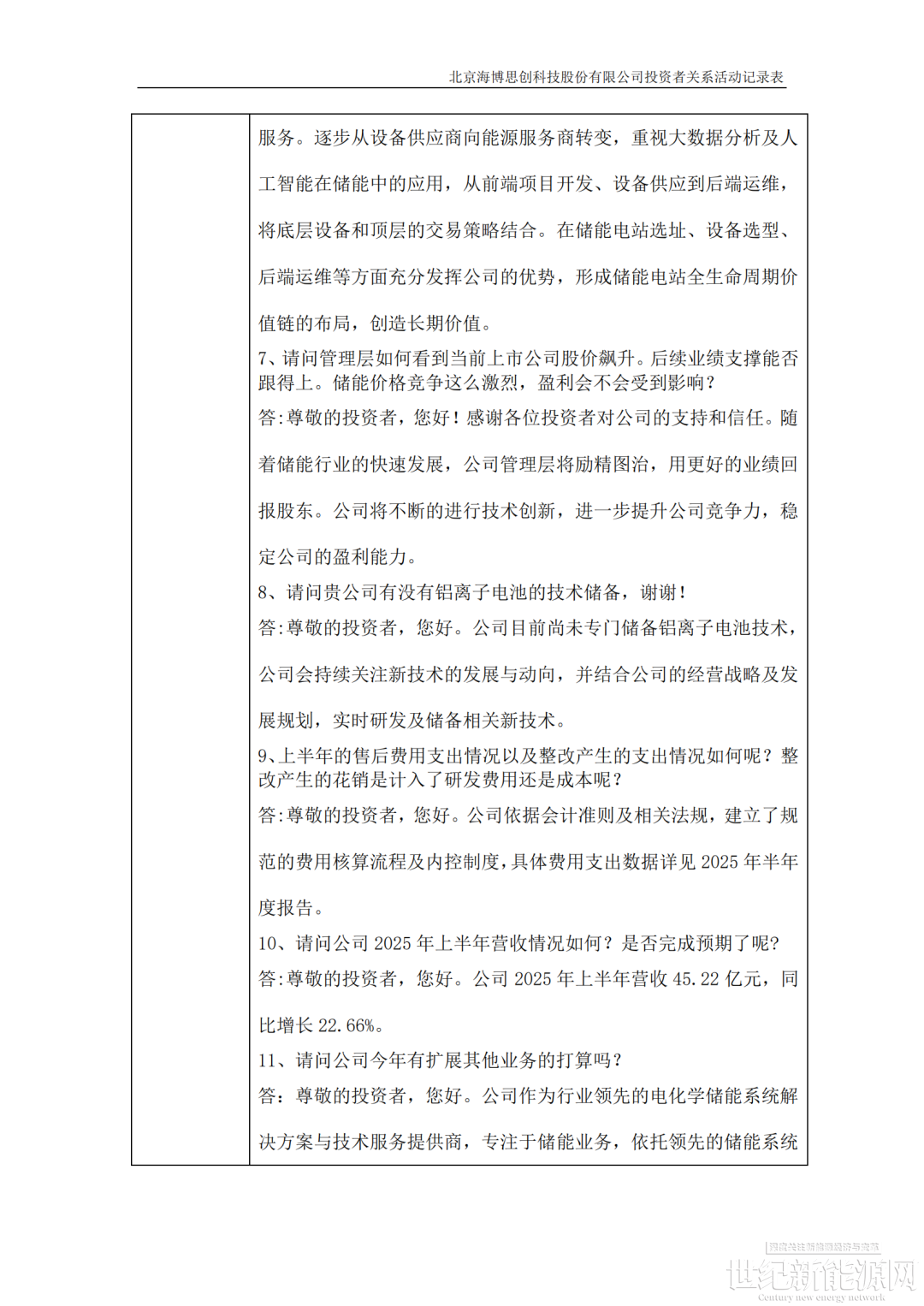
业绩方面,2025上半年营收45.22亿元,同比增长22.66%。2025上半年企业发货并确认收入的项目约为9.5GWh。
发展规划方面,海博思创的长期目标是成为全球领先的储能系统解决方案提供商。未来3-5年,战略规划主要聚焦四个方面:
一是持续深化与国内大型发电集团的合作,保持国内市场的领先地位;
二是积极探索具有商业价值的储能应用场景和价值链延伸;
三是加速海外市场布局,提升全球影响力;
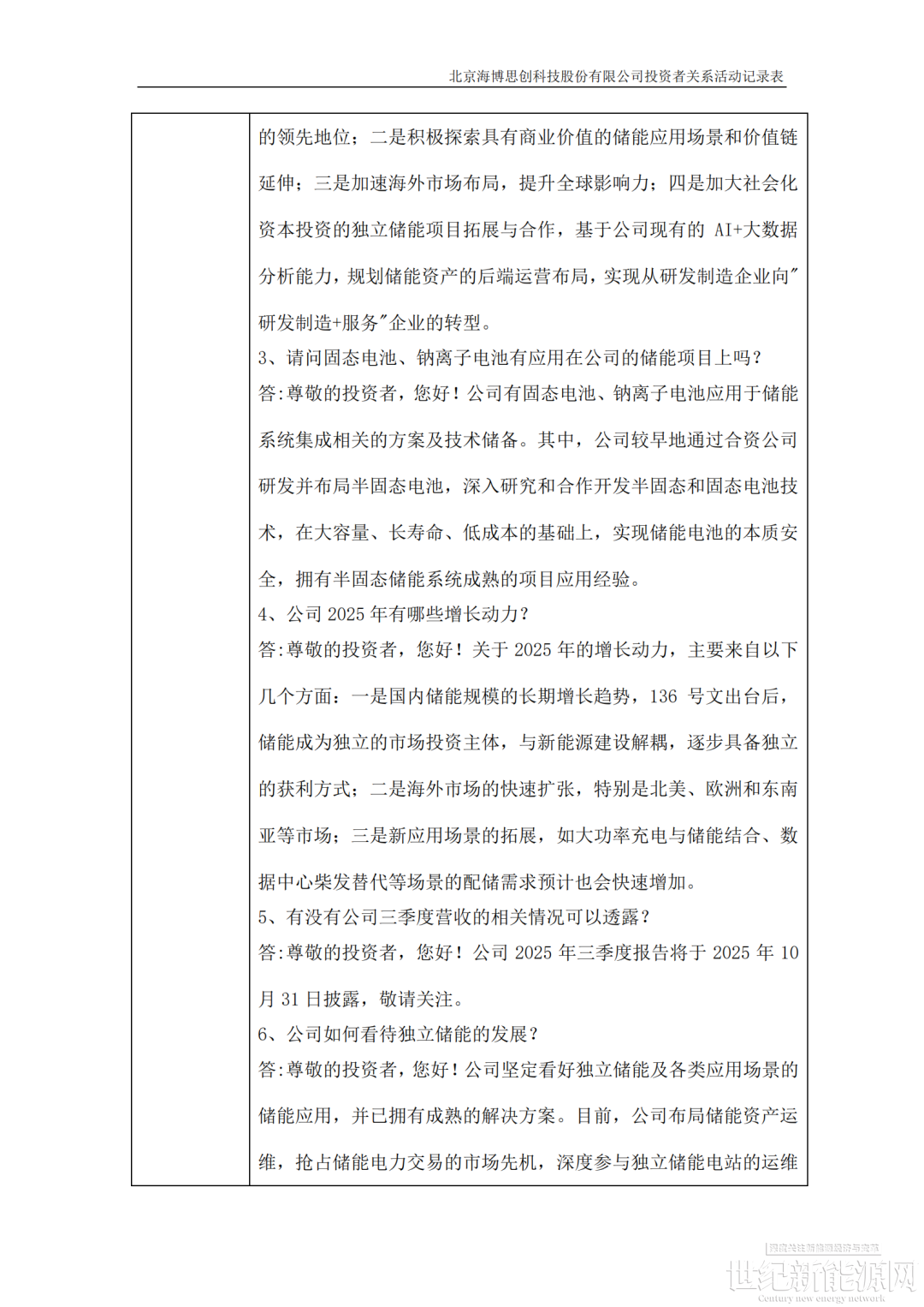
四是加大社会化资本投资的独立储能项目拓展与合作,基于现有的AI+大数据分析能力,规划储能资产的后端运营布局,实现从研发制造企业向“研发制造+服务”企业的转型。
同时,海博思创表示其有固态电池、钠离子电池应用于储能系统集成相关的方案及技术储备。其中,较早地通过合资公司研发并布局半固态电池,深入研究和合作开发半固态和固态电池技术,在大容量、长寿命、低成本的基础上,实现储能电池的本质安全,拥有半固态储能系统成熟的项目应用经验。
2025年的增长动力主要来自三个方面:一是国内储能规模的长期增长趋势;二是海外市场的快速扩张,特别是北美、欧洲和东南亚等市场;三是新应用场景的拓展,如大功率充电与储能结合、数据中心柴发替代等场景的配储需求预计也会快速增加。
并提及,海博思创2025年三季度报告将于2025年10月31日披露。
原文如下:




免责声明:本平台仅供信息发布交流之途,请谨慎判断信息真伪。如遇虚假诈骗信息,请立即举报
举报