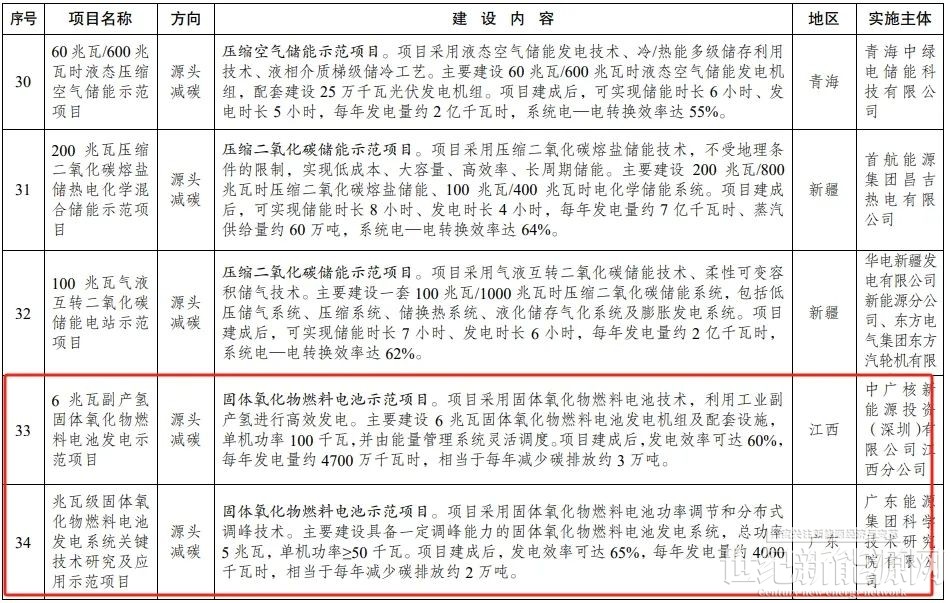
2025年4月2日,国家发改委在官网发布了《绿色低碳先进技术示范项目清单(第二批)》的征求意见公告,其中共有22个氢能项目入选。
其中涉及内蒙古10万吨风光制氢一体化及乌兰察布市至京津冀地区氢气输送管道工程示范项目、200万千瓦风电制绿氢50万吨绿色甲醇示范项目、宁夏1.2万吨绿氢制储输用一体化示范项目、太阳山氢氨谷源网荷储一体化项目(一期)、江苏绿氢制储运用一体化示范项目(一期)、广东兆瓦级长周期光伏—液氢耦合综合能源利用示范项目、黑龙江柔性风光储氢氨醇一体化示范项目等。

此次公开征求意见的时间为2025年4月2日至2025年4月8日。
氢能项目具体情况如下所示:









免责声明:本平台仅供信息发布交流之途,请谨慎判断信息真伪。如遇虚假诈骗信息,请立即举报
举报