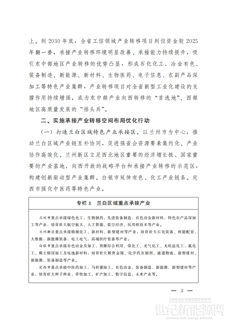
3月4日,甘肃省人民政府办公厅关于印发甘肃省打造东中部产业向西转移重要承接地行动方案的通知。

通知指出:
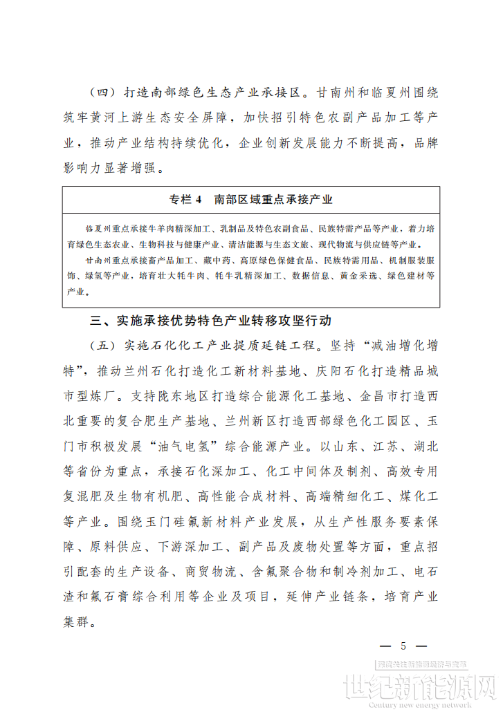
坚持“减油增化增特”,推动兰州石化打造化工新材料基地、庆阳石化打造精品城市型炼厂。支持陇东地区打造综合能源化工基地、金昌市打造西北重要的复合肥生产基地、兰州新区打造西部绿色化工园区、玉门市积极发展“油气电氢”综合能源产业。
推动稀土永磁材料在风电直驱电机应用、碳纤维复合材料在氢能储罐应用场景研究合作。
打造全国重要的新能源及新能源装备制造基地,有序推进电力外送通道建设,重点发展发电机、齿轮箱、逆变器、氢能装备、核能装备等关键核心部件与系统集成。承接“发输储用造”全产业链、“研产装运维”全生命周期的新能源及新能源装备制造相关产业。东部以江苏、福建等省份为重点,承接海上风电装备、光伏逆变器产业。中部以江西、湖南等省份为重点,承接储能系统、氢能装备产业。
2025年,围绕加快建设发电机、齿轮箱、逆变器、液压装置、氢能装备、核能装备等关键核心部件,紧盯风光电项目,重点招引风电光伏关键核心部件项目及系统集成企业。
在新型储能方面招引储能元件、储能系统、储能电站、容量租赁等制造企业,在氢能产业方面招引制氢、储运氢、加注设备等氢能全链条产业。














免责声明:本平台仅供信息发布交流之途,请谨慎判断信息真伪。如遇虚假诈骗信息,请立即举报
举报