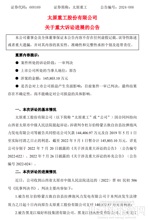
近日,太原重工发布《关于重大诉讼进展的公告》。
根据公告显示,近日,太原重工收到山西省太原市中级人民法院送达的(2022)晋 01 民初 506 号《民事判决书》,判决主要内容如下:
1、被告杜尔伯特蒙古族自治县拉弹泡风力发电有限公司于本判决发生法律效力之日起十日内向原告太原重工股份有限公司支付140,372.57万元及利息;2.
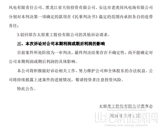
2、被告黑龙江瑞好科技集团有限公司、黑龙江德风投资有限公司、大庆龙江风电有限责任公司、黑龙江省天怡投资有限公司、安达市老虎岗风电场有限公司分别对本判决第一项确定的款项在《民事判决书》裁定的范围内承担各自的连带责任;
3、驳回原告太原重工股份有限公司的其他诉讼请求。


免责声明:本平台仅供信息发布交流之途,请谨慎判断信息真伪。如遇虚假诈骗信息,请立即举报
举报