欧洲为实现到2050年净零排放目标,必须加快从化石燃料向可再生能源过渡。为加快构建具有独立性和弹性的能源系统,欧洲迅速加大了向可持续能源过渡和提高能源效率的步伐。交通和能源部门加快电气化转型速度,而电池则是支持相关产业实现电气化的关键技术。为此,2023年9月26日,欧洲电池技术与创新平台“电池欧洲”(Batteries Europe)和欧洲能源研究联盟“电池2030+”(BATTERY 2030+)联合研究计划工作组分别发布《欧洲电池研发创新路线图》和第三版《电池2030+路线图》,指出欧洲必须加强在材料开发、数字化和应用工程方面的能力,为可持续和创新的电池制造奠定坚实的基础,并在全球市场上竞争,是欧洲电池技术未来发展的方向。
一、欧盟电池研发布局现状
(一)战略规划
欧盟极为重视对电池储能技术的研发,希望通过开发高性能电池抢占未来电气化社会竞争制高点。2017年11月,欧盟委员会发布了“战略能源技术规划”(SET-Plan)电池实施计划,提出电池研究创新的重点领域:电池材料/化学/设计和回收、制造技术、电池应用和集成。欧盟在SET-Plan框架下建立了侧重基础研究合作的欧洲能源研究联盟和产业界牵头的欧洲技术与创新平台,利用两种协调互补的机制,致力于构建全链条贯通的能源技术创新生态系统。以电池领域为例,2017年至2019年,陆续建立了欧洲电池产业联盟(EBA250)、欧洲技术与创新平台“电池欧洲”(Batteries Europe)和欧洲能源研究联盟“电池2030+”联合研究计划推进不同技术成熟度的研究和开发工作,相互衔接互补的机制构建起欧洲电池研究与创新生态系统。在该机制下,“电池2030+”联合研究计划工作组于2020年3月发布首个电池研究路线图,提出未来10年欧盟电池技术基础研究重点将围绕材料开发、相界面研究、先进传感器、自修复功能四个主要领域,开发智能、安全、可持续且具有成本竞争力的超高性能电池。与此同时,“电池欧洲”在同年12月发布了其第一个《电池战略研究议程》,明确了到2030年从电池应用、电池制造与材料、原材料循环经济、欧洲电池竞争优势四方面关键行动,旨在推进电池价值链相关研究和创新行动的实施。
(二)项目研发
2018年6月,欧盟在“地平线2020”计划基础上制定了“地平线欧洲”框架计划,明确支持“可再生能源存储技术和有竞争力的电池产业链”,为其投入150亿欧元的研发经费。同年7月更新了“地平线2020”计划中能源和交通运输领域的2018—2020年项目资助计划,新增一个主题名为“建立一个低碳、弹性的未来气候:下一代电池”跨领域研究活动,旨在整合“地平线2020”计划中2018—2020年分散资助的与下一代电池有关的研究创新工作,推动欧盟电池技术创新突破,开发更具成本竞争力、更高性能和更长寿命的电池技术。2021年1月,欧盟宣布设立一个欧洲共同利益重要项目(IPCEI)“欧洲电池创新”,由欧洲十二国共同投入29亿欧元,并将撬动90亿欧元的私人投资,主要涉及的研究领域包括:原材料和先进材料;电池单元;电池系统;回收和循环经济,旨在推进电池价值链的创新研发,建立泛欧电池生态系统。
二、路线图解读
(一)两份路线图联系与区别
为促进欧洲电池制造产量的增长,同时提供更有竞争力和可持续的解决方案,实现2030年欧洲电池综合产能达到886吉瓦时的目标,欧洲到2030年必须建立全球最先进的电池创新生态体系。为此,欧洲电池技术与创新平台“电池欧洲”(Batteries Europe)发布《欧洲电池研发创新路线图》,更侧重以产业发展为导向,汇集来自工业界和学术界的专家来建立整个电池价值链发展的计划方案,并全面概述了主要研究领域、目标和路线图,提出短中长期推动电池相关领域研究的优先事项。而欧洲能源研究联盟“电池2030+”联合研究计划工作组发布的《电池2030+路线图》更侧重于欧洲电池基础研究的长期需求,重点关注数字技术,创造更智能、更高性能、更耐用的电池,并将改变电池研究的方式。通过开发超高性能、耐用、安全、可持续和负担得起的电池材料、组件和原电池,从基础科学发现上支撑电池的实际应用。

图1 欧洲电池研究与创新生态系统示意图
(二)《欧洲电池研发创新路线图》解读
《欧洲电池研发创新路线图》确定了六大研究领域(新兴技术、原材料及其回收、先进材料、电池设计和制造、应用与集成-交通储能、应用与集成-固定储能)的33个具体战略研究主题以及17个交叉研究主题,并提出这些研究主题在短(2027年)、中(2030年)以及长期(2030年后)的研究内容。
1、新兴技术
开发高性能的新型电池技术,满足应用需求,对于实现欧盟的碳中和目标至关重要。该领域确定了10个战略研究主题,包括:①先进氧化还原液流电池;②金属空气电池;③金属硫电池;④水基电池;⑤无负极电池;⑥多价非水基电池系统;⑦混合超级电容器-电池;⑧多模态多尺度相关表征技术;⑨仿生学;⑩电池材料和电池的可持续性设计。2个交叉研究主题:①使用廉价、丰富且易于回收的材料制造电池;②新兴电池技术加速材料发现和多尺度建模。未来为促进基础研究进一步工业应用,建议开发电池专用技术成熟度标准化框架,实现电池、材料、模块等快速开发。本领域具体短、中、长期研究内容如表1所示。


2、原材料及其回收
到2030年实现锂金属回收率达到90%、钴和镍金属回收率均达到95%的目标。该领域确定了6个战略研究主题,包括:①新型逆向物流解决方案和收集模式;②现有回收工艺对新技术的适用性;③锂电池的回收新工艺和其他新兴技术;④二次原料整合;⑤钠离子和其他新的化学电池供应链;⑥可持续的原材料采购和加工。3个交叉研究主题:①可持续性评估工具(参考数据可用性和方法框架);②安全和可持续性设计;③利用混合模型优化回收流程的数字孪生。未来需在欧洲层面进行交流合作,增加欧洲关键原材料供应,采用适用性强的回收工艺提高技术竞争力,支持开发更可持续的原材料和二次材料高质量利用。本领域具体短、中、长期研究内容如表2所示。


3、先进材料
到2030年电池组成本控制在75欧元/千瓦时之内,该领域确定了5个战略研究主题,包括:①第三代锂电池材料研发(交通储能);②第四代固态电池材料研发(交通储能);③长效锂电池材料研发(固定储能);④钠离子电池材料研发(交通和固定储能);⑤钒基氧化还原液流电池材料(固定储能)。3个交叉研究主题:①可持续性(减少关键材料的使用);②安全性(材料本身以及相互作用产生的人体健康和环境危害);③数字化(采用人工智能发现新的电池材料)。未来必须更多考虑可持续性和安全性,特别关注新型电池化学材料,在可回收性的基础上实现成本的降低和关键原材料的稳定供应。本领域具体短、中、长期研究内容如表3所示。




4、电池设计和制造
该领域着眼于目前欧洲大规模电池制造和未来技术应用,确定了4个战略研究主题:①可持续电池设计;②电池的可持续制造;③灵活性制造技术;④工艺和产品规模化和产业化。3个交叉研究主题:①可持续性(再生原料对电池设计、制造材料选择和应用的影响);②安全性(电池设计、材料选择和可回收性的安全研究);③数字化(可持续设计和电池制造过程的数字孪生)。本领域具体短、中、长期研究内容如表4所示。


5、应用与集成-交通储能
交通储能领域重点关注电池在交通应用方面的关键事项,包括5个战略研究主题:①公路领域;②水路领域;③航空领域;④铁路领域;⑤非公路机械领域。3个交叉研究主题包括:①快速充电;②电池更换;③关键指标预测(如电量、健康、温度、功率等)。未来需确定(新兴)应用中电池系统的要求、强化电池系统设计基础以及结合互操作性和物联网等技术,提高可持续性旨在实现电池行业的规模效益。本领域具体短、中、长期研究内容如表5所示。


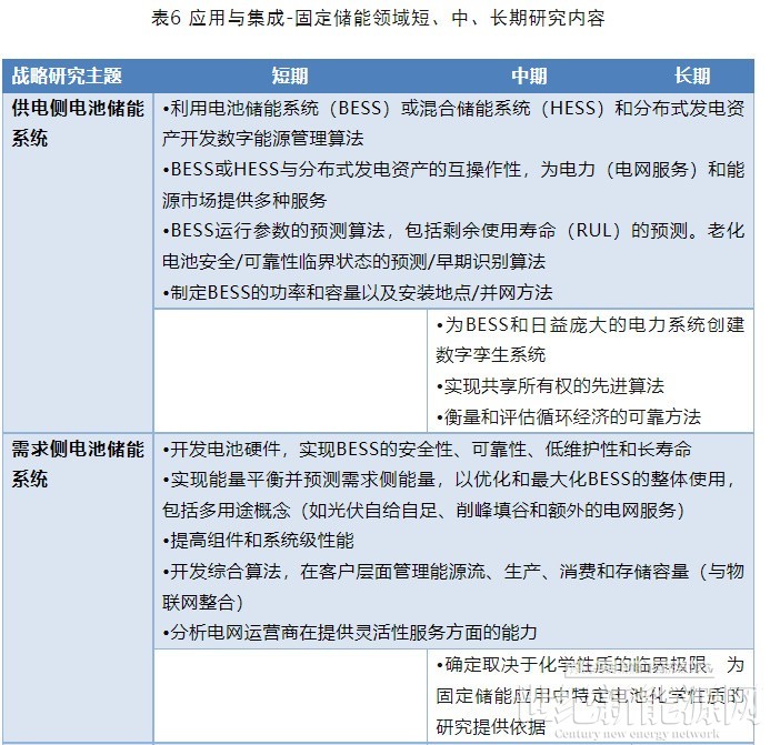
6.应用与集成-固定储能:
固定储能领域主要包括3个战略研究主题:①供电侧电池储能系统;②需求侧电池储能系统;③中长时电池储能。3个交叉研究主题:①数字化(重点是先进的电池管理系统、电池运行的新算法等);②可持续性(重点关注再利用电池的设计);③安全性(电池储能系统的安全性、效率和延长寿命)。未来需特别关注现有或新的长时储能技术,对提高可再生能源发电和电网灵活性至关重要。本领域具体短、中、长期研究内容如表6所示。




(三)第三版《电池2030+路线图》解读
第三版《电池2030+路线图》是欧洲能源研究联盟“电池2030+”联合研究计划工作组根据目前欧洲现状、国际研究进展以及“地平线2020”、“地平线欧洲”框架计划资助的项目,对上一版本路线图中的研究方向进行了细化。提出“电池2030+”目标是开发安全、经济、可持续、长寿命的超高性能电池,侧重于技术成熟度更低的基础研究阶段,为整个价值链中的欧洲电池行业提供新工具和突破性技术,使欧洲在现有市场(如交通储能和固定储能)和未来新兴领域(如机器人、航空航天、医疗设备和物联网等)占据领导地位。为此,该路线图提出了电池未来可持续发展的3大主题的6个研究领域。

图2 “电池 2030+”愿景整体示意图
注:“电池 2030+”愿景是通过一种化学中和的方法,开发未来的可持续电池,为交通储能、固定储能、医疗设备和机器人等预期应用提供最优化的超高性能电池。“电池 2030+”侧重于三大主题的六个研究领域,这些主题和领域之间联系紧密,都为加速电池的发现和开发提供了新的工具。
1、加速电池界面和材料研究主题
需要特别关注电池中许多材料界面上发生的复杂反应。该领域核心是开发一个共享的欧洲数据基础设施,能够自动采集、处理和使用电池开发周期所有领域的数据。利用人工智能(AI)开发电池界面基因组(BIG)和建立材料加速平台(MAP)大幅加快新型电池材料开发。
2、智能功能集成研究主题
“电池2030+”提出了两种不同且互补的方案:①开发直接在电池单元级别探测化学和电化学反应的传感器;②使用自愈功能来恢复运行电池单元内损害的功能。
3、交叉研究主题
主要包括电池的可制造性和可回收性:①可制造性领域将重点关注电池、电池组件和材料的制造、制造过程中电池内部产生的界面效应。②可回收领域重点研究一种基于数据收集和分析的新回收模式,将电池组自动拆卸到电池级别,尽可能重复使用;将电池单元自动拆解以最大限度地增加个性化组件的数量;以及开发选择性粉末回收技术,将粉末修复为电池活性材料,可在交通/固定应用的电池中重复使用等。
第三版《电池2030+路线图》3大研究主题的6个研究领域具体短期(3年)、中期(6年)、长期(10年)研究内容如表7所示。 表7“电池2030+”主要研究领域短、中、长期研究内容



三、下一步计划
为促进路线图相关技术满足整个电池价值链需求,“电池欧洲”将不断跟踪本次路线图中提到的技术发展态势,例如,目前还处在概念阶段的新兴技术,提供新兴技术路线图和关键绩效指标,确定今后需要采取的进一步研发创新行动。而“电池2030+”联合研究计划工作组将在未来十年内,基于目前路线图制定的研究领域开发一个包含具体研发行动的闭环模型,以促进欧洲电池生态系统进行长期、变革性的基础研究。
免责声明:本平台仅供信息发布交流之途,请谨慎判断信息真伪。如遇虚假诈骗信息,请立即举报
举报