《道路机动车辆生产企业及产品》(第349批)、《新能源汽车推广应用推荐车型目录》(2021年第10批)、《享受车船税减免优惠的节约能源 使用新能源汽车车型目录》(第三十二批)、《免征车辆购置税的新能源汽车车型目录》(第四十八批)

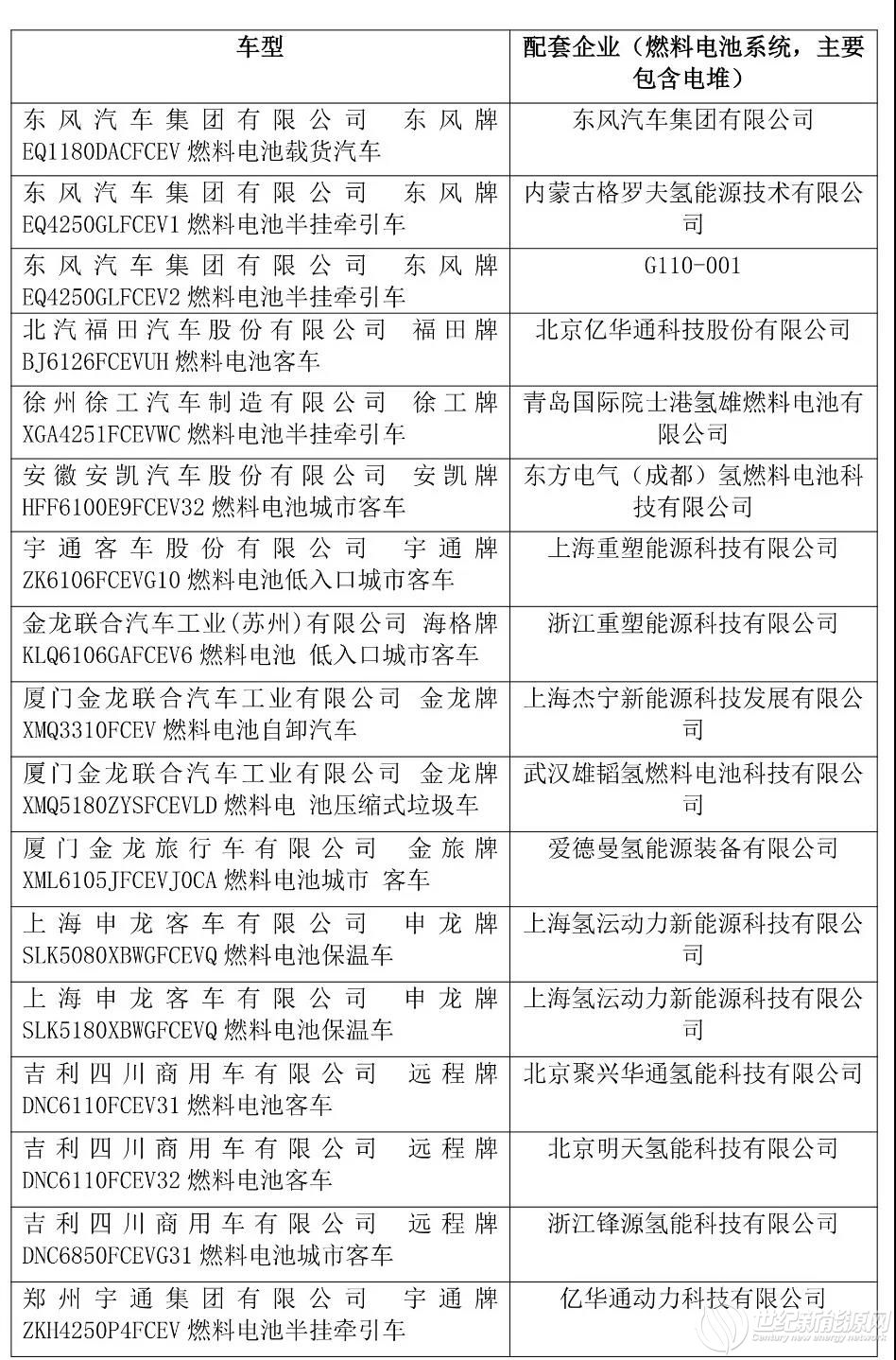
第10批《新能源汽车推广应用推荐车型目录》中,共有37种产品型号的燃料电池汽车上榜,涉及19家企业。
其中,郑州宇通、东风汽车、吉利四川商用车、三一汽车制造有3-4款燃料电池汽车产品上榜。从产品类型来看,专用车占比最高,燃料电池保温车上榜最多,为7款、燃料电池半挂牵引车以上榜5款位列第二,燃料电池客车及城市客车均有4款上榜,位列第三。
根据工信部发布的车型参数目录,氢能观察做了简单整理,如下图:


可以看到,第10批配套企业相对分散。上海重塑、氢沄动力、雄川氢能上榜最多。我国燃料电池系统和燃料电池电堆企业较多,是“较为拥挤的氢能应用赛道”。随着推荐车型的逐渐增多,未来还会有哪些配套企业上榜,十分令人期待。
此外,三一汽车上榜的燃料电池自卸车及混凝土搅拌运输车、佛山飞驰的燃料电池客车均有2-3家配套企业。氢能观察注意到,不同的燃料电池系统其额定功率和峰值功率较为相近,均在110kW-120kW之间。
相比于第9批上榜情况,第10批车型有所增多。相较于此前燃料电池重卡上榜较多的情况,此次燃料电池客车上榜数量有所增多,并且燃料电池保温车成为上榜数量最多的产品也成为此次亮点。
从第8批到最新的第10批开始,可以看到燃料电池整车上榜逐渐增多。自燃料电池汽车示范城市群公布以来,借助于政策上的补贴利好,各企业也开始逐步发力,燃料电池汽车不仅在新能源汽车推广车型中占有一席之地,并且将有壮大之势。


(数据来源:工信部 氢能观察制图)
免责声明:本平台仅供信息发布交流之途,请谨慎判断信息真伪。如遇虚假诈骗信息,请立即举报
举报