氢能观察获悉,4月17日,工业和信息化部办公厅 国家发展改革委办公厅 教育部办公厅 生态环境部办公厅 市场监管总局办公厅发布关于印发《工业产品绿色设计指南(2026年版)》(以下简称《设计指南》)的通知。

《设计指南》中提到:
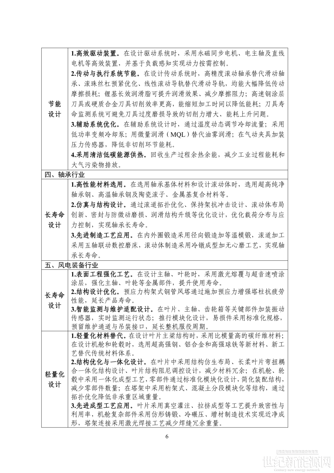
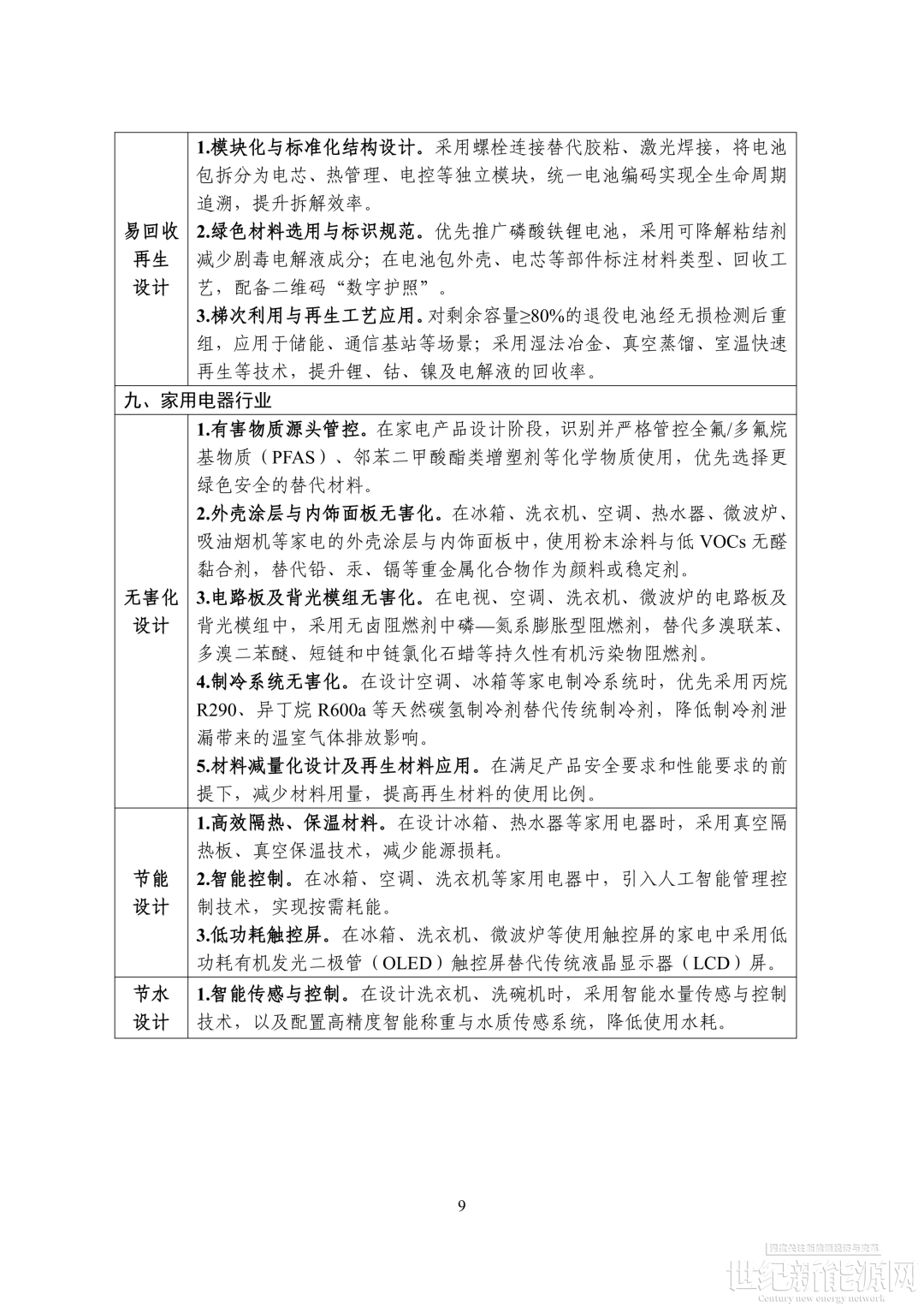
开发绿色设计解决方案。围绕汽车、工程机械、机床、轴承、风电装备、氢能装备、光伏、锂电池、家用电器、包装、洗涤用品、纺织、生物制造、甲醇、轮胎等行业,针对绿色设计重点方向,开发技术先进、经济可行、供需适配的绿色设计解决方案,形成一批可复制可推广的绿色设计解决方案典型示例(见附件 2)。培育专业水平高、服务能力强的绿色设计解决方案供应商,构建“需求牵引—方案开发—产业应用”的良性生态。
在“工业产品绿色设计体系架构图”的行业典型应用中,明确氢能装备要“长寿命设计、轻量化设计、节能设计”。

长寿命设计
1.高性能材料选用。燃料电池催化剂采用 Pt/La-Mo₂N 等新型材料,电解槽电极采用多孔镍基材料,关键连接件选用高纯度不锈钢或镀覆抗腐蚀导电涂层材料。
2.结构与密封优化设计。燃料电池电堆流场采用多点支撑扩散结构并优化密封设计,电解槽采用高稳定性复合隔膜技术增强环境适应性,高压管道连接采用金属波纹管和多重密封组合防松动防泄漏。
3.智能监测与维护设计。储氢系统集成气瓶健康监测模块,燃料电池与电解槽配置多参数监测网络并通过人工智能算法预警性能衰减,供氢系统加装快速响应的氢泄漏检测装置,易损件采用模块化设计可单独更换。
轻量化设计
1.轻质高强材料替代。储氢瓶选用碳纤维/玻璃纤维增强复合材料(Type 4型),瓶组框架采用玄武岩纤维复合材料,液氢储罐采用超轻耐低温铝合金,实现各核心部件减重降耗。
2.结构优化与一体化设计。储氢系统采用“瓶组+框架”集成设计,液氢供氢系统采用低压直供架构减少增压设备,高压氢气阀件采用一体化设计,精简结构并减轻重量,在氢燃料电池汽车动力传输链中取消传动轴实现电机、变速箱与车桥一体化。
3.先进制造工艺应用。储氢瓶采用干法缠绕工艺提升材料利用率,关键部件结合模块化设计与增材制造技术,减少施工量并优化成型效果。
节能设计
1.高效率材料应用。电解槽采用材料更薄、电阻更低、气密性更好的隔膜,采用过电势更低、活性更高的电极,优化电解液流道提升传质效率。燃料电池采用超薄金属双极板、高比表面积膜电极等高功率密度电堆设计,优化流道拓扑结构提升氢氧扩散均匀性。
2.控制策略与系统设计优化。电解槽通过人工智能算法匹配绿电出力波动,动态调节电流密度与电解液循环速率,保障宽负荷高效低耗运行。燃料电池搭载智能能量管理系统匹配输出功率与负载需求,集成制动能量回收模块储存电能。供氢系统采用可调式智能引射器,实现氢气流量和压力的瞬时精准匹配,减少供氢能量损耗。
以下是《设计指南》原文:



















免责声明:本平台仅供信息发布交流之途,请谨慎判断信息真伪。如遇虚假诈骗信息,请立即举报
举报