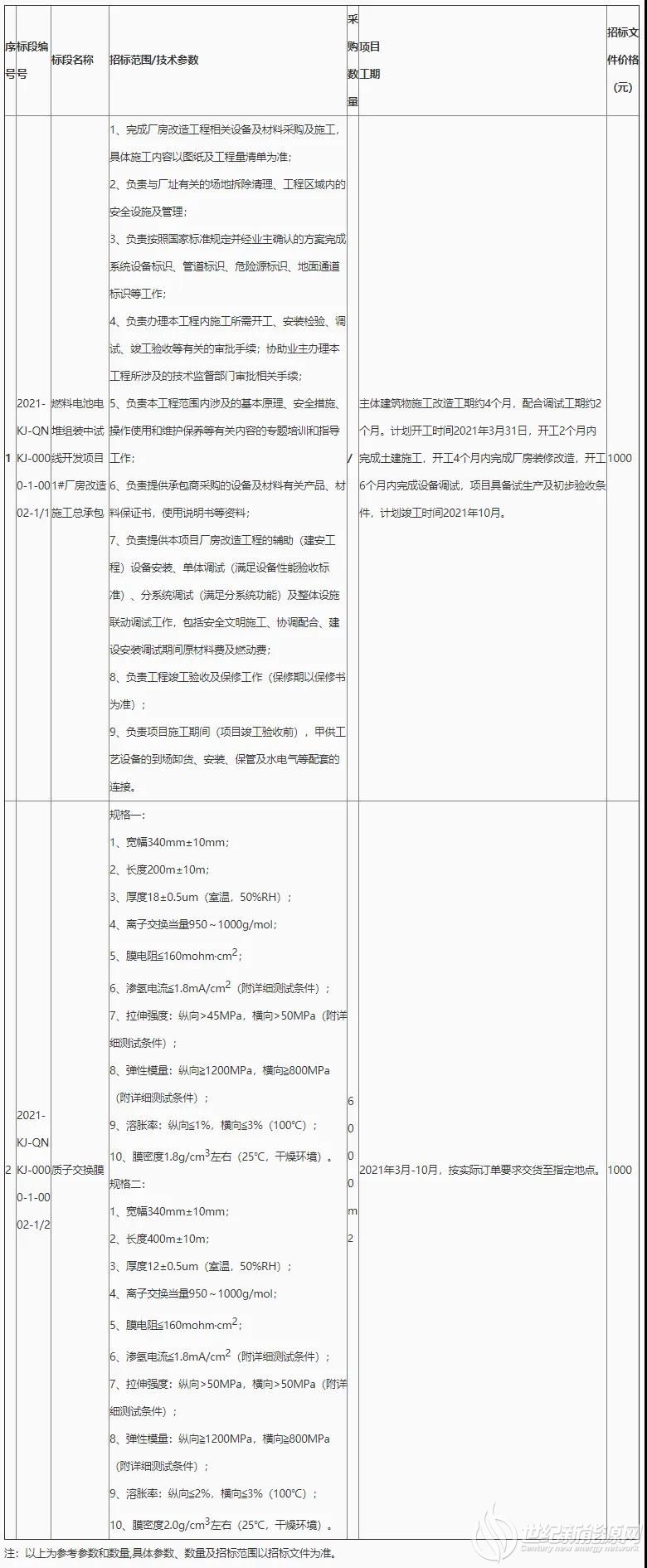
1、燃料电池电堆组装中试线开发项目1#厂房改造施工总承包:浙江省慈溪滨海经济开发区慈东南大道中捷产业园;
2、质子交换膜:北京市昌平区天机街国家电投氢能科技发展有限公司特材车间。

投标人资格要求
燃料电池电堆组装中试线开发项目1#厂房改造施工总承包
资质要求:
建筑工程施工总承包贰级及以上,机电工程施工总承包贰级或建筑机电安装专业承包贰级及以上,钢结构工程专业承包叁级及以上。
财务要求:
没有处于被责令停业、财产被接管、冻结及破产状态,具有良好的银行资信和商业信誉,经营状况良好。需提供2018年至2019年财务报表和相应审计报告。
业绩要求:
投标人5年内承具2个及以上,涉及氢气或其他甲类区域的新建或改造项目,建筑物施工面积超过4000㎡,且已经过验收合格。对于已经过验收合格的最近实施的相关项目,应提供项目名称及项目单位名称、项目单位地址、联系人及电话、项目实施时间、项目规模及实施内容、工作量(投入人月)等,并出具证明材料(证明材料包括:合同首页、签字盖章页等)。
质子交换膜
基本资格要求
1)投标人应为中国境内注册机构,具有独立法人资格。
2)最近三年内没有发生骗取中标和严重违约等不良行为,在国家电力投资集团公司《供应商不良行为记录表》无不良记录。
3)没有处于被责令停业,财产被接管、冻结及破产状态。
4)具有良好的银行资信和商业信誉,经营状况良好。
5)投标人与招标人不存在现实的或潜在的利益冲突。
6)单位负责人为同一人或者存在控股、管理关系的不同单位,不得同时参加本招标项目的投标。
专项资格要求
1)具有独立签订合同的法人资格,不接受联合体投标。
2)制造商需提供近3年(截至开标日)在国内的与投标产品相同的业绩3项以上;代理商需提供近3年(截至开标日)在国内的与投标产品相同的代理业绩5项以上;销售商需提供近3年(截至开标日)在国内的与投标产品相同的销售业绩8项以上。上述项目须提供相应的业绩证明文件(如果合同属于保密项目,仅需提供材料供货清单页及项目成交金额;如果合同属于非保密项目,证明文件需包括合同封面、主要参数页/材料供货清单页、有效签字页,否则视为无效业绩)。
招标文件发售时间
2021年2月9日至2021年2月20日全天。
购标技术支持电话:400-810-7799、010-56995650
热线服务:上午8:30~11:30,下午13:30~18:00(法定节日除外)。
联系方式
招标人委托招标代理机构组织本招标工作,如有问题,请与招标代理机构联系。
招标人:国家电投集团氢能科技发展有限公司
地址:北京市昌平区未来科技城南区
邮编:100000
联系人:罗媛元
电话:010-56682277
电子邮件:luoyuanyuan@spic.com.cn
招标代理机构:中国电能成套设备有限公司
项目负责人:吴松
地址:北京市海淀区海淀南路32号
邮编:100080
联系人:吴松
电话:010-56995326
电子邮件:36338739@qq.com
免责声明:本平台仅供信息发布交流之途,请谨慎判断信息真伪。如遇虚假诈骗信息,请立即举报
举报