分享好友
资讯首页
网站导航
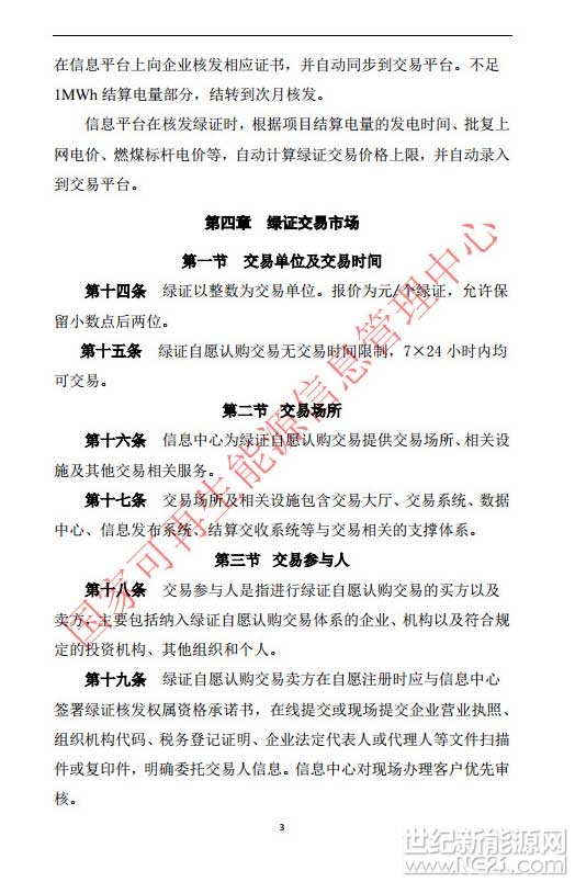
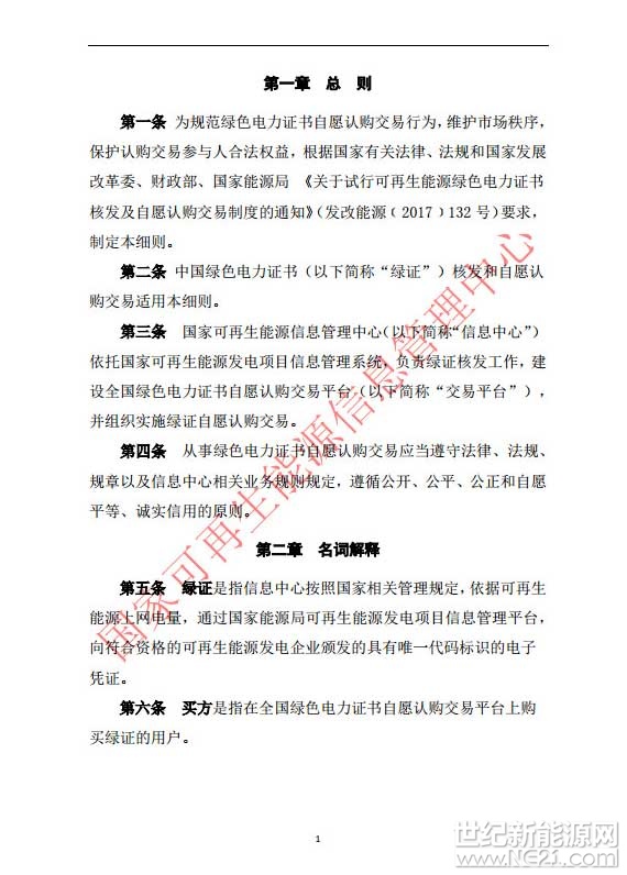
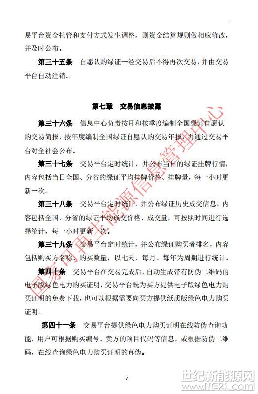
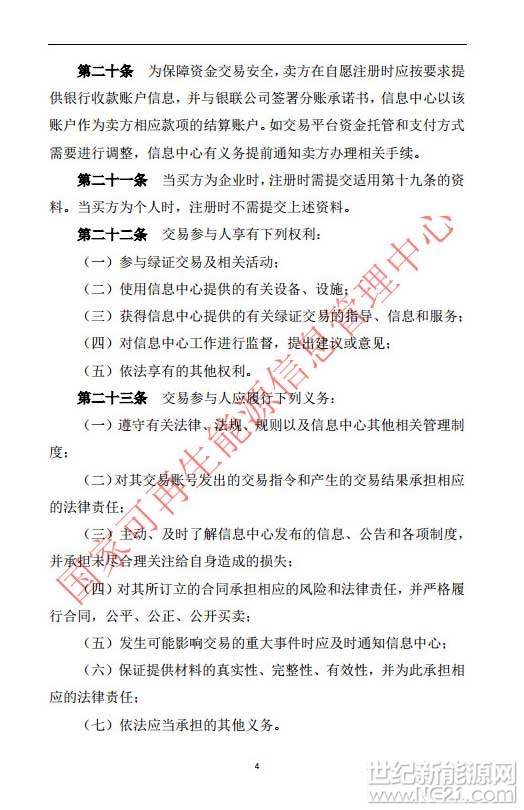
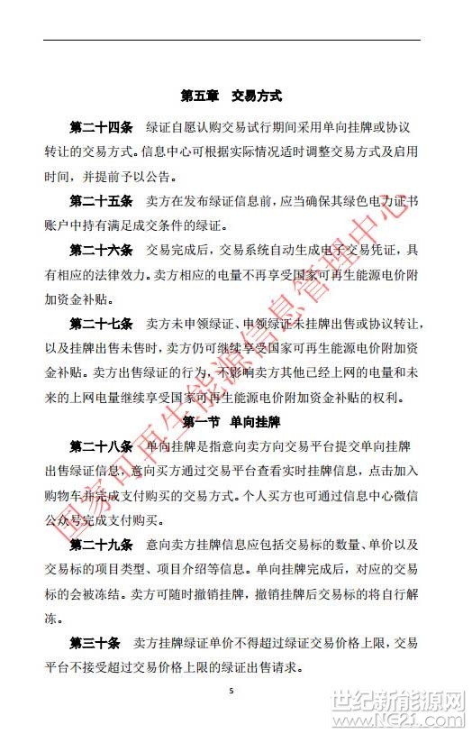
绿色电力证书自愿认购交易实施细则(试行)
2017-06-28 17:06
7027
0
范明明
2017-06-28 17:06 · 头闻号
光伏政策
TA的动态
绿色电力证书自愿认购交易实施细则(试行)
免责声明:本平台仅供信息发布交流之途,请谨慎判断信息真伪。如遇虚假诈骗信息,请立即举报
举报
反对
0
分享
76
更多
相关文章
陕西“136号文”正式下发:增量0.23-0.3545元/kWh,单体90%,12年
50秒前更新
天津“136号文”竞价启动:风、光竞价上限0.32元/kWh,不设置下限,执行10年
50秒前更新
重庆机制电价竞价:风光限价0.2~0.3964元/度,总量48.6亿度,单体≤90%
50秒前更新
福建“136号文”正式发布:存量0.3932元/kWh,100%纳入,增量电量上限90%
50秒前更新
推动建筑+光伏一体化应用!广东广州推进“好房子”建设的工作指引(试行)发布
50秒前更新
冀北电网启动136号文竞价申报
50秒前更新
河北南网启动136号文竞价申报
50秒前更新
广东“136号文”竞价:分布式光伏机制电量50亿度,单体70%~80%;电价0.2~0.4元/度,12年
50秒前更新
湖南136号文正式文件!存量集中式保60%,增量竞价区间0.26-0.38元/kWh
50秒前更新
湖北下发机制电价竞价方案!
50秒前更新
评论
0
收藏
点赞