分享好友 资讯首页 网站导航

5月1日起执行!四川电力市场“两个细则”

刘英丽 2026-04-16 09:31 · 头闻号光伏政策

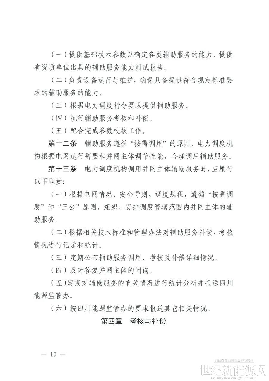
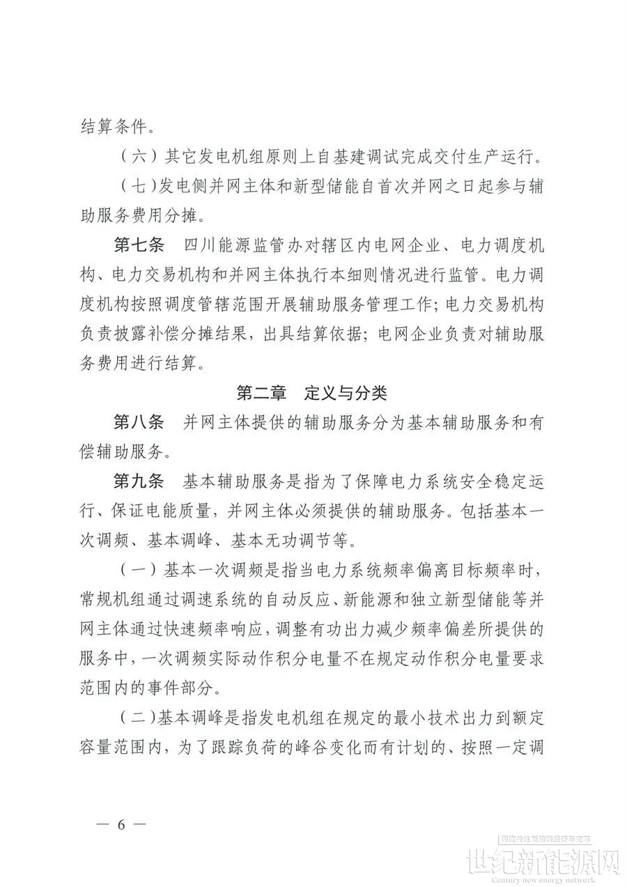
4月13日,国家能源局四川监管办关于印发《四川省电力辅助服务管理实施细则》和《四川省电力并网运行管理实施细则》的通知,通知指出,本通知自2026年5月1日起执行,原《关于印发〈四川省电力辅助服务管理实施细则>和<四川省电力并网管理实施细则》的通知》(川监市场〔2024〕27号)同时废止。

原文如下:

免责声明:本平台仅供信息发布交流之途,请谨慎判断信息真伪。如遇虚假诈骗信息,请立即举报

举报
反对 0
更多相关文章

评论

0

收藏

点赞