分享好友
资讯首页
网站导航
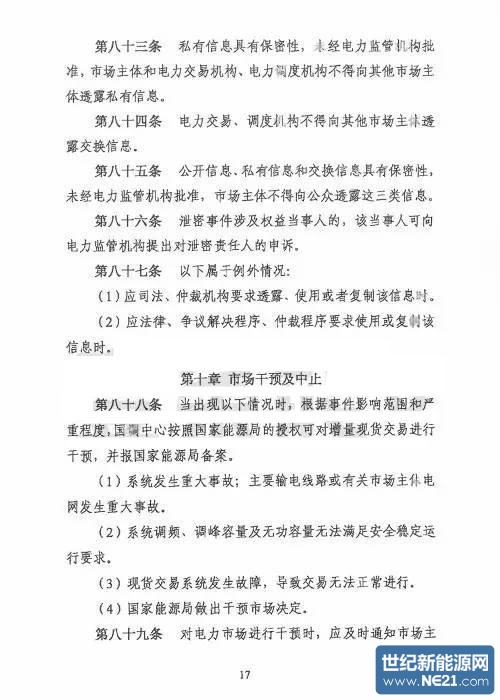
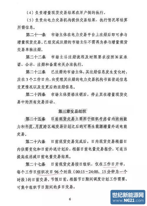
特急!能源局对跨区域省间可再生能源增量现货交易规则征求修改意见
2016-10-26 16:15
7782
0
世能
2016-10-26 16:15 · 头闻号
光伏政策
TA的动态
特急!能源局对跨区域省间可再生能源增量现货交易规则征求修改意见
免责声明:本平台仅供信息发布交流之途,请谨慎判断信息真伪。如遇虚假诈骗信息,请立即举报
举报
反对
0
分享
35
更多
相关文章
山东光伏机制电价大变革,不再强配储能!
17秒前更新
顶层出手整治光伏乱象!两项强制国标划下“生死线”
17秒前更新
工信部:组件等产品价格总体回升
17秒前更新
重磅会议召开:光伏“反内卷”,六大电力央企参会
17秒前更新
吉林“十五五”:风光达到70GW,推进 “吉电入京”配套新能源基地建设
17秒前更新
国务院:用林、用草等事项实现统一受理,对无序竞争产业可暂停核准备案
17秒前更新
宁夏、西藏:新增30GW新能源大基地、推进3大水风光一体化基地建设
17秒前更新
广州发展:截至2025年底风、光装机容量达613万千瓦
18秒前更新
5月1日起执行!四川电力市场“两个细则”
18秒前更新
湖南:到2030年风电、光伏装机达到55GW
18秒前更新
评论
0
收藏
点赞