对于按照国家、湖北省和宜昌市核准备案要求,且2014年5月以后建成并网的光伏项目(部分建成项目除外),包括分布式和地面电站,补贴金额为0.25元/度。其中,西陵区、伍家区、点军区、猇亭、高新区由市财政补贴40%,区政府补贴60%;其他县市区进行属地补贴。
同时,《通知》就申报材料和申报程序作出了详尽规定。(具体查看附件)
《通知》要求,市级财政补贴每半年申报一次,分别为当年7月和次年1月。
宜昌市光伏发电项目财政补贴资金拨付程序流程图 ▽

此外,据光伏們了解,宜昌市此前规划:2016-2018年,利用3年时间,对全市建档立卡重点贫困村和贫困户实施光伏扶贫工程(装机容量70万千瓦)。其中:国网公司负责组织实施秭归县、长阳自治县光伏扶贫工程(装机容量42万千瓦),2018年底以前建成投产;相关县市区负责组织实施其他地区光伏扶贫工程(装机容量28万千瓦),2017年底以前建成投产。到2018年,全市所有具备建设条件的建档立卡贫困村均建有50~100千瓦的分布式小型光伏电站,村集体年均增收5-10万元;自愿且具备建设条件的贫困户建设3-5千瓦的光伏发电系统,实施项目的贫困户年均增收3000-5000元左右。
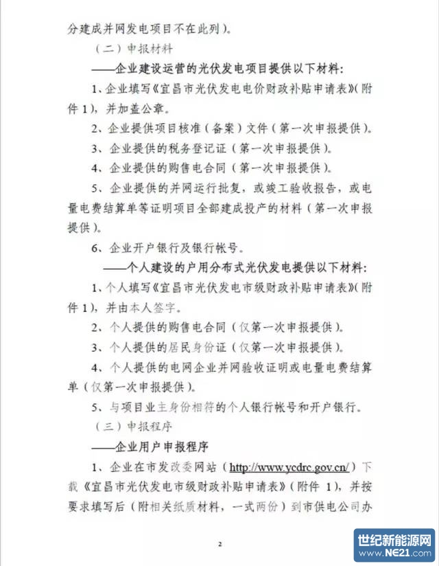
原文如下









免责声明:本平台仅供信息发布交流之途,请谨慎判断信息真伪。如遇虚假诈骗信息,请立即举报
举报