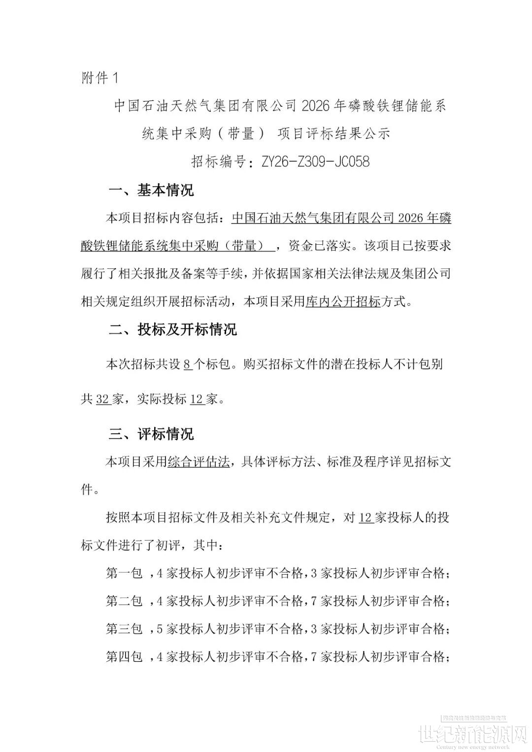
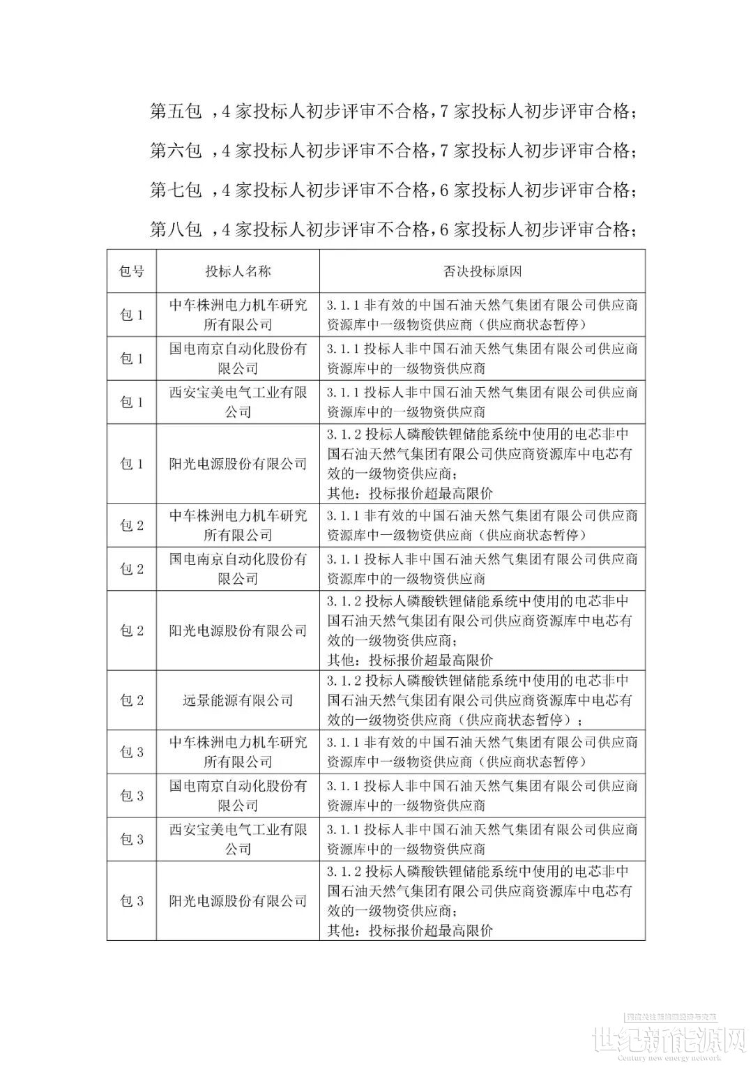
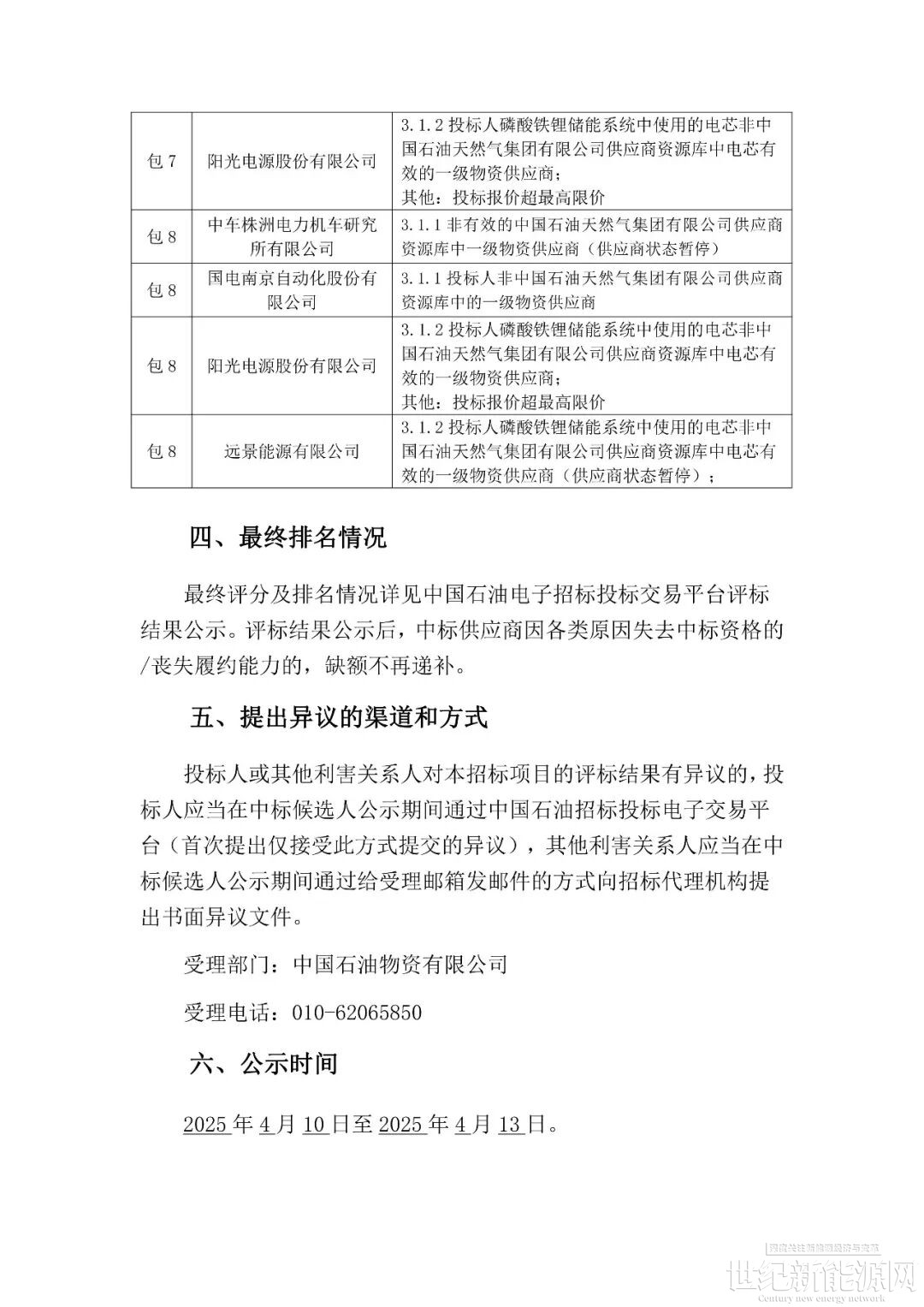
4月10日,中国石油储能系统集采中标候选人公示,此批采购含8个标包分布在6个油田12个项目区域,共采购772.5MWh跟网型储能系统,覆盖0.33C、0.5C规格。最终,中天储能、中国石油济柴动力、智光储能、宁德时代、亿纬动力、比亚迪、海博思创共七家入围中标候选人。其中广州智光储能科技有限公司、中国石油集团济柴动力有限公司、中天储能科技有限公司入围8个标包;比亚迪汽车工业有限公司、湖北亿纬动力有限公司、宁德时代新能源科技股份有限公司入围6个标包;北京海博思创科技股份有限公司入围4个标包。另外公告显示,本次招标采购中,购买招标文件的潜在投标人共32家,实际投标12家。但经过对12家投标人的投标文件初评,发现6家投标人初步评审不合格,被否决投标。
原公告如下:
中国石油天然气集团有限公司2026年磷酸铁锂储能系统集中采购(带量)
招标投标项目名称:中国石油天然气集团有限公司2026年磷酸铁锂储能系统集中采购(带量)
招标人:勘探板块
招标代理机构:中国石油物资公司
开标日期:2026-04-08 08:30:00
评标时间:2026-04-08 10:52:44
评标结果:

联系人:电话:010-62065850
公示日期:2026-04-10 13:30:13 至 2026-04-13 23:59:59
附件:附件1-储能.pdf
附件:招标投标活动异议提起须知.pdf














免责声明:本平台仅供信息发布交流之途,请谨慎判断信息真伪。如遇虚假诈骗信息,请立即举报
举报