3月25日,位于河北、山东的两个储能项目接连发布中标候选人公示,总规模共计400MW/1200MWh。
1、山东火天新材料科技有限公司200MW/400MWh储能项目EPC
中标候选人第1名:中国能源建设集团东北电力第一工程有限公司,投标报价42800万元,折合单价1.07元/Wh;
中标候选人第2名:湖南湘中输变电建设有限公司,投标报价42320万元,折合单价1.058元/Wh;
中标候选人第3名:淄博齐林电力工程有限公司,投标报价43400万元,折合单价1.085元/Wh。
根据招标文件显示,该项目位于淄博市高青县唐坊镇,由山东火天新型储能科技有限公司投资建设,规划建设规模200MW/400MWh。
2、华蓄新能源(北京)有限公司200MW/800MWh半固态独立储能项目EPC工程
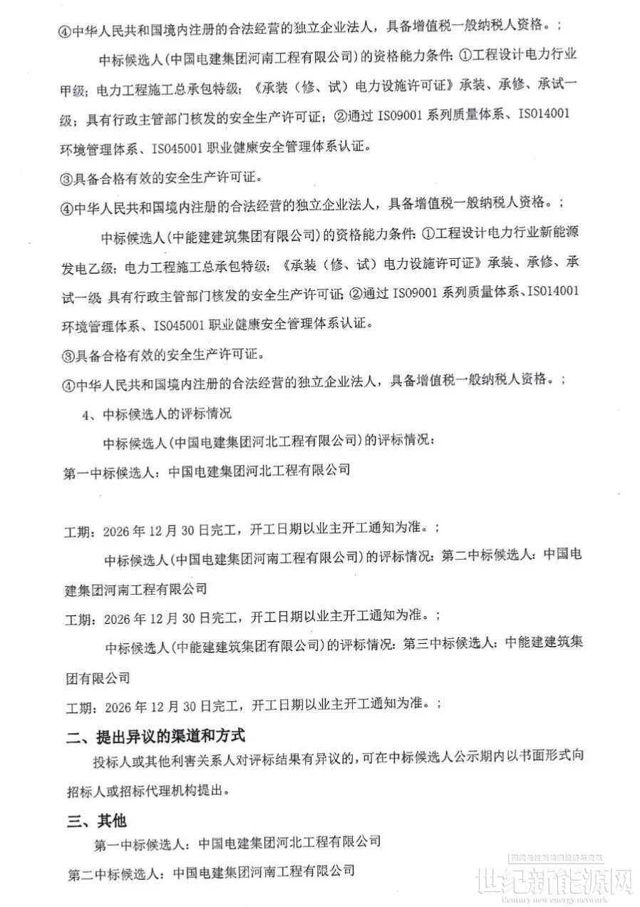
中标候选人第1名:中国电建集团河北工程有限公司,投标报价75644.2867万元,折合单价0.9456元/Wh;
中标候选人第2名:中国电建集团河南工程有限公司,投标报价79176.331205万元,折合单价0.9897元/Wh;
中标候选人第3名:中能建建筑集团有限公司,投标报价80998万元,折合单价1.0125元/Wh。
据悉,该项目建设地点位于河北省承德市承德县境内,新建200MW/800MWh储能站一座,包括规划布置、储能系统、电气一次、电气二次、通信、给排水及消防、供暖通风及空调、土建等。配套建设220kV升压站一座,拟通过一回长度约2.0km的220kV并网线路接入高寺台220kV变电站220kV侧。220kV升压站建设1台220MVA主变,220kV为单母线接线,规划出线3回,本期出线1回。
原中标文件如下:





免责声明:本平台仅供信息发布交流之途,请谨慎判断信息真伪。如遇虚假诈骗信息,请立即举报
举报