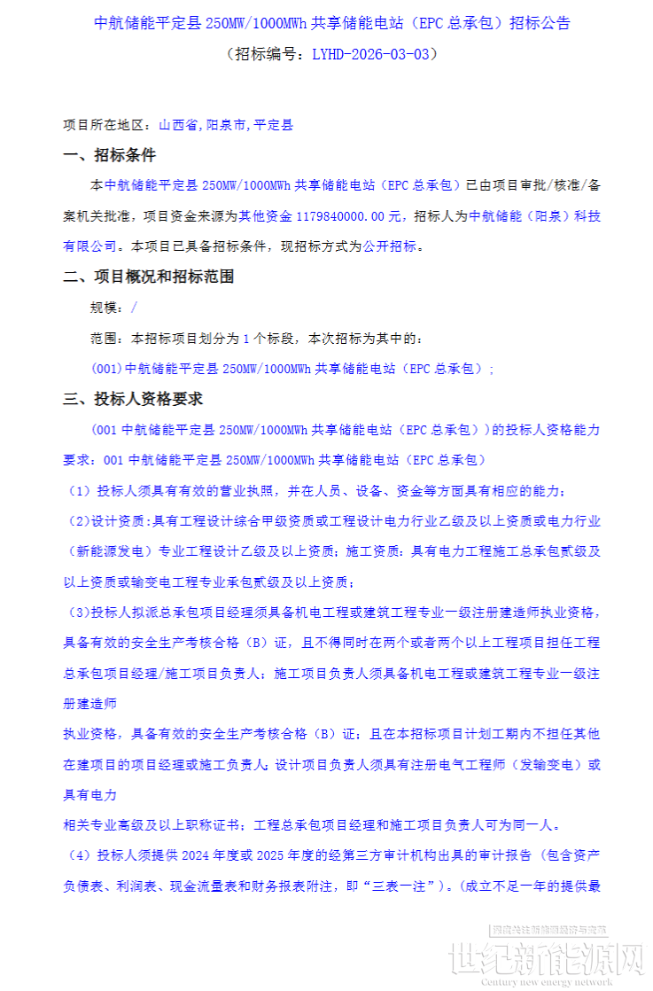
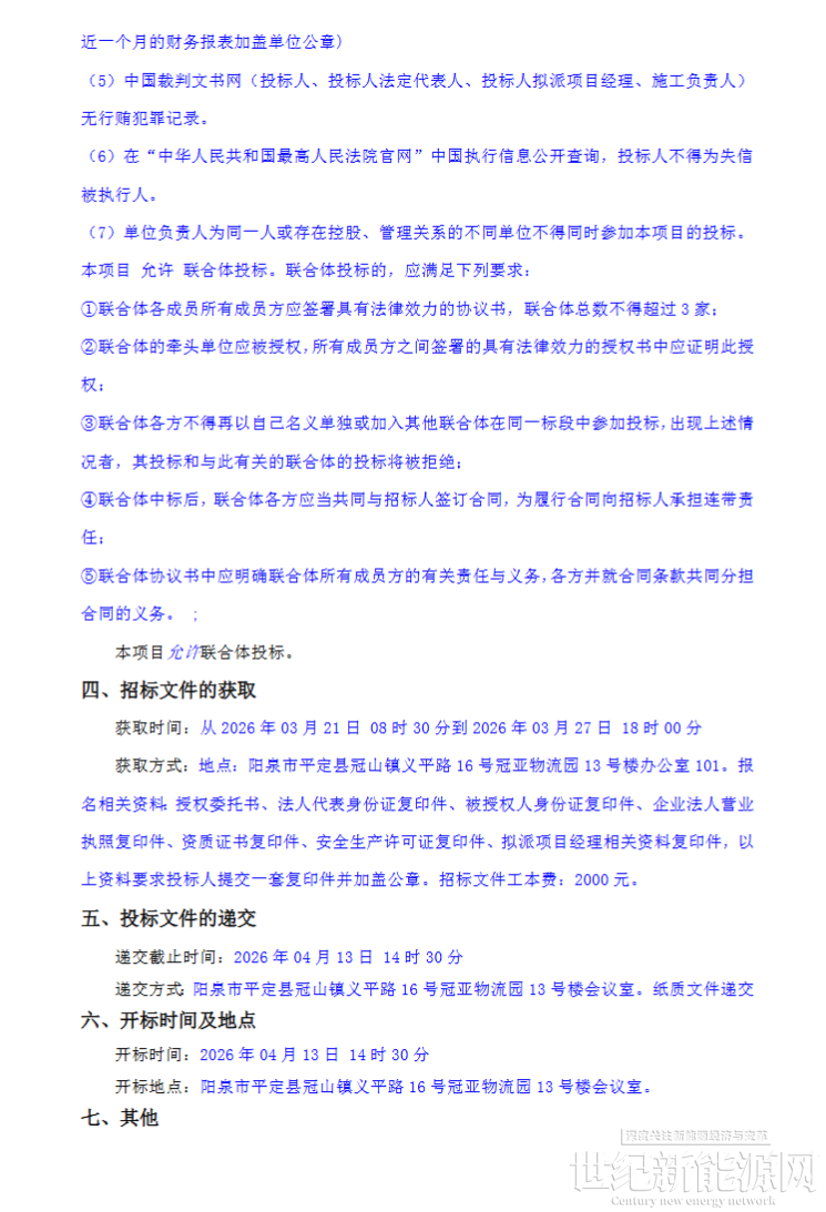
近日,中航储能平定县250MW/1000MWh共享储能电站(EPC总承包)招标公告发布,招标人为中航储能(阳泉)科技有限公司。
本项目总投资约11.8亿,主要建设安装由200个单体5.5MWh磷酸铁锂电池预制储能一体柜,通过储能系统、交流变压器等设备汇入自建升压站后接入电网。建设办公用楼、综合楼、配电室等。建设规模:年储电量100万度电。
建设地点位于平定县冠山镇前社村、红卫村交界处,建设工期为9个月。
原招标文件如下:




免责声明:本平台仅供信息发布交流之途,请谨慎判断信息真伪。如遇虚假诈骗信息,请立即举报
举报