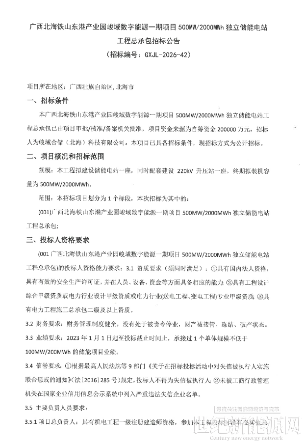
3月20日,广西北海铁山东港产业园峻域数字能源一期项目500MW/2000MWh独立储能电站工程总承包招标。
据悉,该项目招标人为峻域合储(北海)科技有限公司,项目估算价口概算价为200000万元。本工程拟建设储能电站一座,同时配套建设220kV升压站一座,终期拟装机容量为500MW/2000MWh。
招标范围:依据拟建项目的可行性研究报告、招标文件的要求进行项目的施工图设计、采购、施工的工程总承包内容招标。主要工作内容包括(但不限于)安全技术评价、职业卫生健康、社会稳定风险评估、电能质量专题报告等所有专题报告编制及评审(按主管部门要求,如有);施工准备;土建施工;发包人采购的设备到货验收、卸货、场内二次倒运等。
原招标文件如下:






免责声明:本平台仅供信息发布交流之途,请谨慎判断信息真伪。如遇虚假诈骗信息,请立即举报
举报