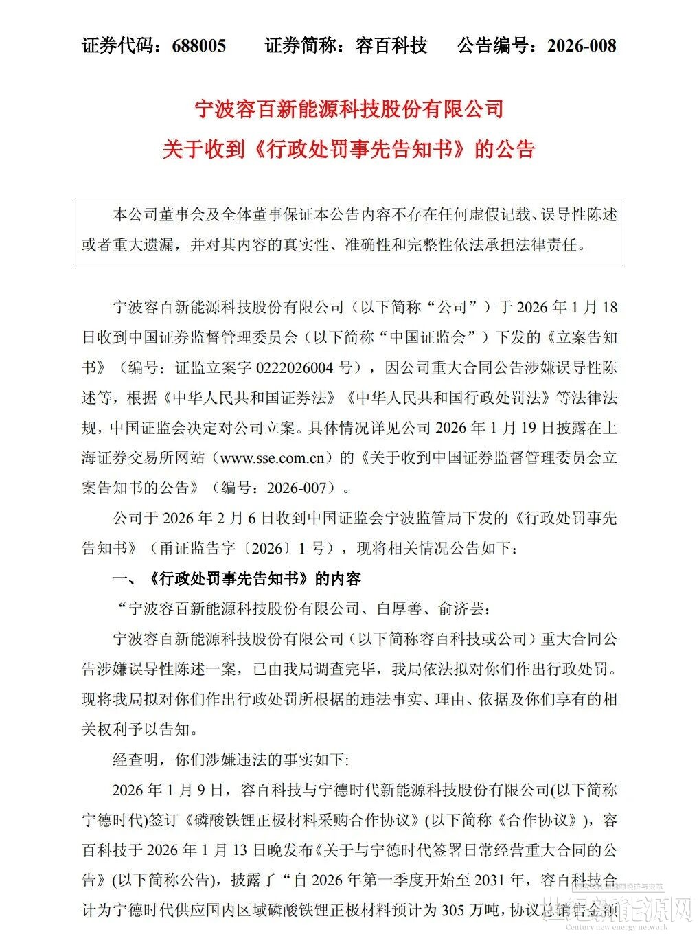
2月7日,容百科技公告,公司收到中国证监会宁波监管局下发的《行政处罚事先告知书》。对于此前容百科技与宁德时代签订1200亿合同公告涉嫌误导性陈述一案,已调查完毕,其公告披露的相关信息未能真实、准确、完整地反映合作协议实际条款内容等情况。
一是《合作协议》并未对总销售金额作出约定,且公司在2026年1月19日关于对上海证券交易所问询函的回复公告中称“1200亿元合同总金额是公司估算得出”,“销售金额具有不确定性”。
二是《合作协议》约定的需方采购量为不低于305万吨预测值的70%,且最终以供需双方后续签订的框架性、年度性或者单笔采购合同为准。
三是公告披露公司自2026年第一季度开始至2031年向需方供货,但《合作协议》有效期至2030年12月31日止。
四是《合作协议》将容百科技满足综合竞争力要求(综合竞争力特指:同时满足政策要求、商务条件、产品质量、材料性能指标及产品交付时间及数量等条件)作为需方履约的前置条件,但公告未予披露。
因此,宁波证监局拟决定对容百科技给予警告,并处以450万元罚款;对该公司董事长、总经理白厚善给予警告,并处以300万元罚款;对公司董事会秘书俞济芸给予警告,并处以200万元罚款,共计罚款950万元。
原公告如下:



免责声明:本平台仅供信息发布交流之途,请谨慎判断信息真伪。如遇虚假诈骗信息,请立即举报
举报