1月30日,天津【诺斯曼能源新城镇(45MW)光伏发电项目 EPC 总承包】中标结果公示。
中标人为:中国能源建设集团云南省电力设计院有限公司(含联合体:天津莞泽建筑工程有限公司),中标价:19429.191238万元,折算单价约:3.53元/W。

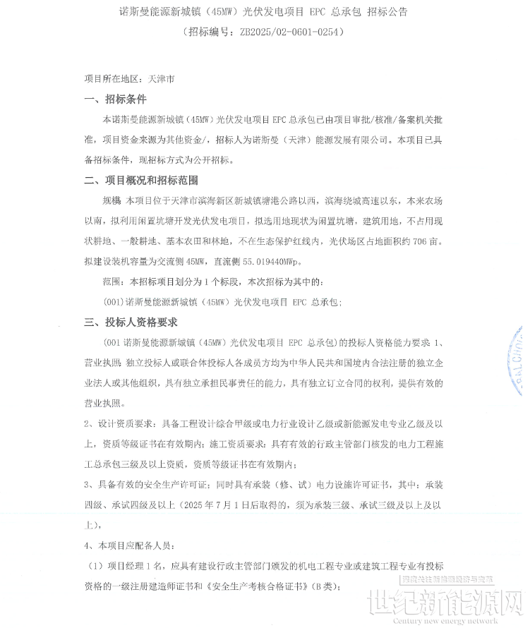
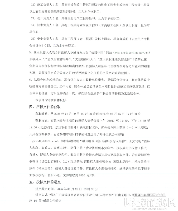
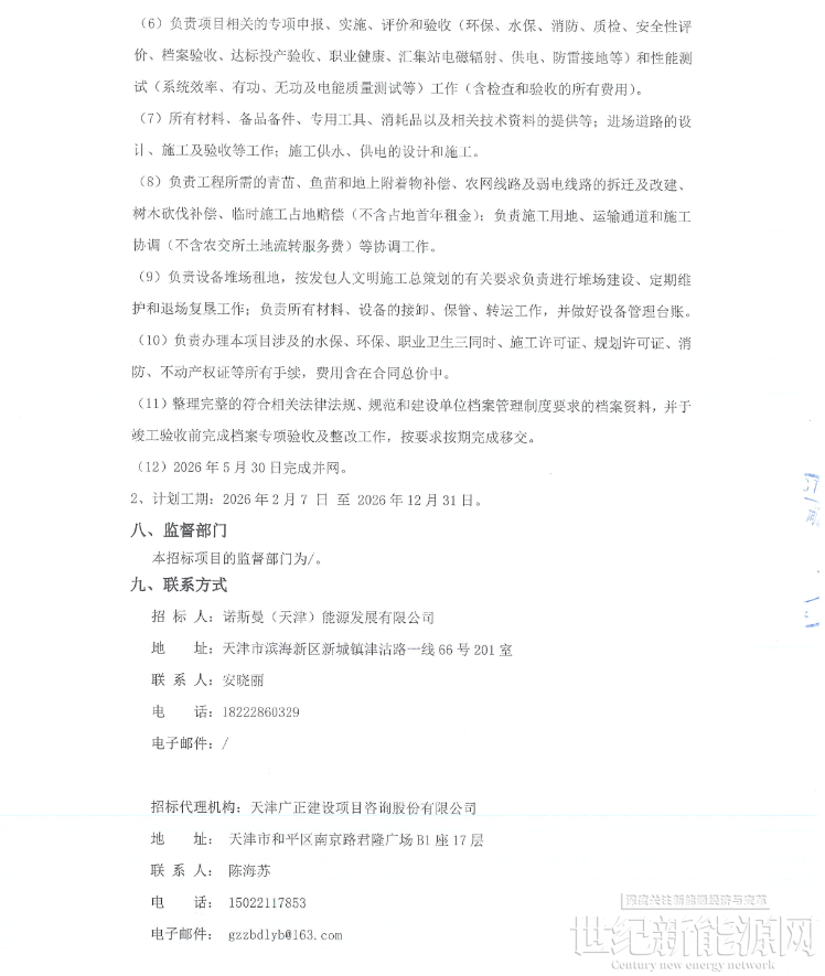
据悉,项目招标人为诺斯曼(天津)能源发展有限公司,项目所在地位于天津市。
规模:本项目位于天津市滨海新区新城镇塘港公路以西,滨海绕城高速以东,本来农场以南,拟利用闲置坑塘开发光伏发电项目,拟选用地现状为闲置坑塘,建筑用地,不占用现状耕地、一般耕地、基本农田和林地,不在生态保护红线内,光伏场区占地面积约706亩。拟建设装机容量为交流侧45MW,直流侧55.019440MWp。
附招标公告:





免责声明:本平台仅供信息发布交流之途,请谨慎判断信息真伪。如遇虚假诈骗信息,请立即举报
举报