1月13日,亿晶光电在《2025年年度业绩预亏公告》中披露,截至本公告披露日,公司拥有3GWPERC电池产能、7.5GWTOPCon电池产能以及9.5GW组件产能。受光伏行业周期性波动影响,公司常州基地3GW PERC电池产能和滁州基地7.5GWTOPCon电池产能目前均已停产。
组件方面,公司根据市场需求情况组织生产,2025年组件产能利用率约为35%。公司自产 电池主要配套组件生产,电池环节的停产不会影响公司业务的正常开展,公司可通过市场化采购满足组件订单对电池的需求,因此电池停产不会对公司经营业绩和财务状况产生重大影响。
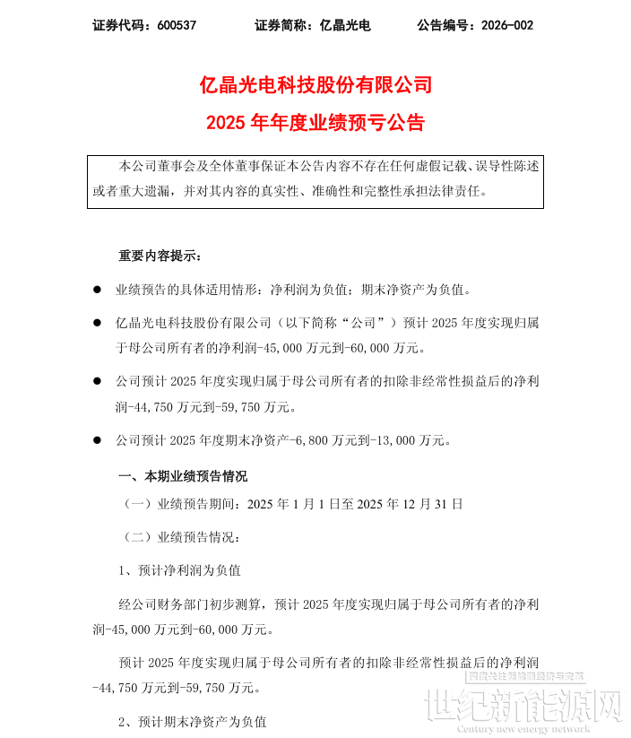
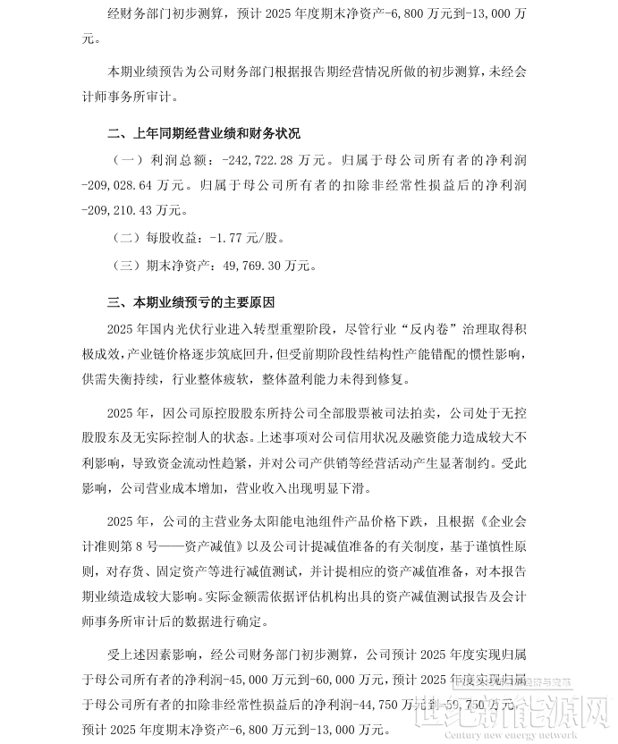
公告原文如下:




免责声明:本平台仅供信息发布交流之途,请谨慎判断信息真伪。如遇虚假诈骗信息,请立即举报
举报