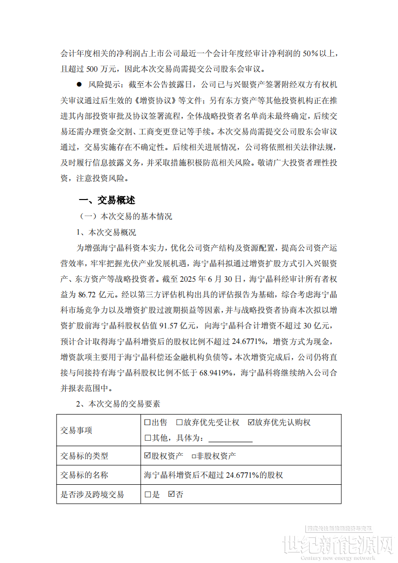
1月17日,晶科能源发布关于控股子公司拟引入战略投资者实施增资扩股暨公司放弃优先认购权的公告。
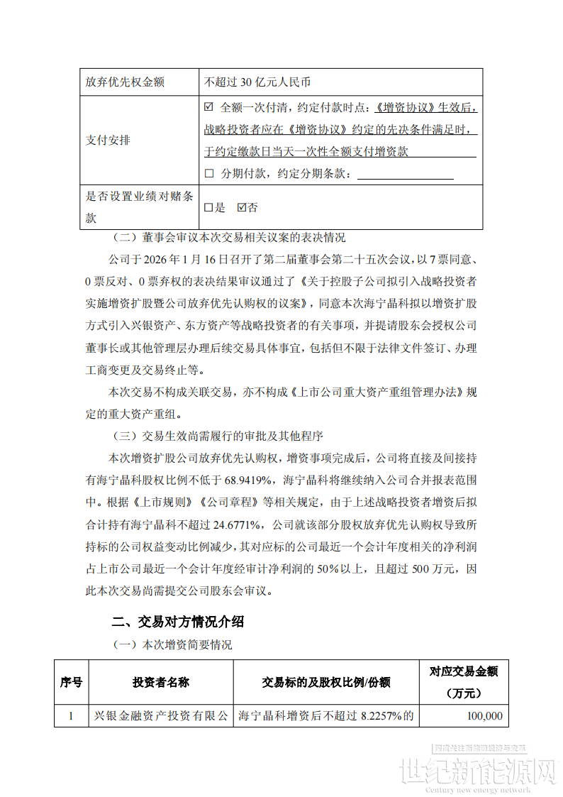
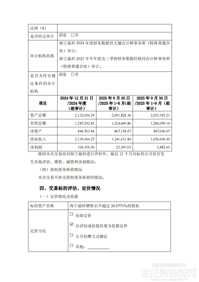
公告显示,晶科能源控股子公司晶科能源(海宁)有限公司(以下简称“海宁晶科”或“标的公司”)拟实施增资扩股并引入兴银金融资产投资有限公司、中国东方资产管理股份有限公司等战略投资者,各方拟合计以现金增资不超过人民币 30亿元,预计合计取得海宁晶科增资后的股权比例不超过 24.6771 %,增资款项主要用于海宁晶科偿还金融负债或经营性负债等。
晶科能源就本次增资放弃优先认购权。本次增资完成后,晶科能源将直接及间接持有海宁晶科股份比例不低于 68.9419%,海宁晶科将继续纳入晶科能源合并报表范围中。
详情如下:










免责声明:本平台仅供信息发布交流之途,请谨慎判断信息真伪。如遇虚假诈骗信息,请立即举报
举报