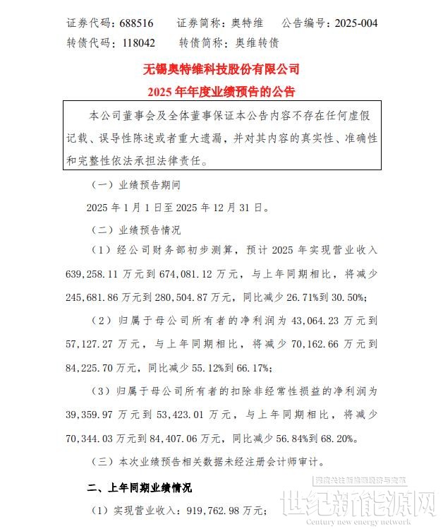
1月7日晚,光伏上市公司第一份2025年度业绩预告出炉,光伏设备制造商奥特维发布2025年年度业绩预告,表示经公司财务部初步测算,预计2025年实现营业收入639258.11万元到674081.12万元,与上年同期相比,将减少245681.86万元到280,504.87万元,同比减少26.71%到30.50%;归母净利润为43064.23万元到57127.27万元,与上年同期相比,将减少70162.66万元到84225.70万元,同比减少55.12%到66.17%。
奥特维称,受光伏行业周期性影响,2025年公司光伏设备业务持续下滑,尚未出现明显改善。因公司设备验收时间延长,导致公司报告期内的营业收入规模较去年同期大幅下滑;营业收入下滑,直接导致公司毛利润减少,且受减值准备计提的影响,公司净利润出现大幅下降。


免责声明:本平台仅供信息发布交流之途,请谨慎判断信息真伪。如遇虚假诈骗信息,请立即举报
举报