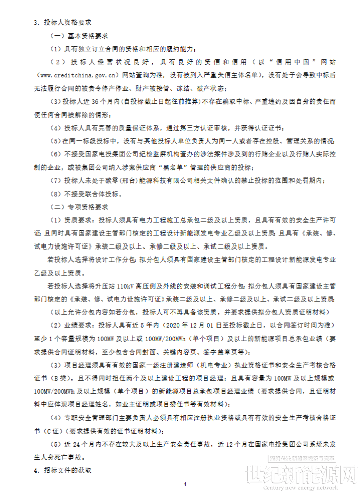
12月30日,邢台经济开发区200MW/400MWh新型独立储能电站示范项目EPC总承包招标。项目招标人为碳零(邢台)能源科技有限公司,本储能电站建设规模 200MW/400MWh,其中磷酸铁锂电池储能 180MW/360MWh,钠电池储能20MW/40MWh。站内规划 2 台主变,本期配置 2 台 120MVA 主变,电压等级为 110/35kV,110kV 侧电气主接线采用线变组接线,规划 2 回 110kV 出线等。
总承包范围包括不限于以下工作:邢台经济开发区 200MW/400MWh 新型独立储能电站示范项目的勘察、设计、设备采购、工程施工、验收、保护定值计算、单体系统试验、涉网试验、生产准备相关及移交等相关配合工作。
最高投标控制价32430万元,折合单价为0.811元/Wh。
投标人各分项报价均不能超过对应项目的控制价,否则按否决投标处理,具体如下:(1) 储能系统集成设备(含 EMS)控制价:21500 万元。(2) 邢台经济开发区200MW/400MWh 新型独立储能电站示范项目工程总承包范围包括:邢台经济开发区 200MW/400MWh 新型独立储能电站示范项目的勘察、设计、采购、施工、安装、系统调试、试验、验收、生产准备及投产等工作控制价:10930 万元。
原招标公告如下:






免责声明:本平台仅供信息发布交流之途,请谨慎判断信息真伪。如遇虚假诈骗信息,请立即举报
举报