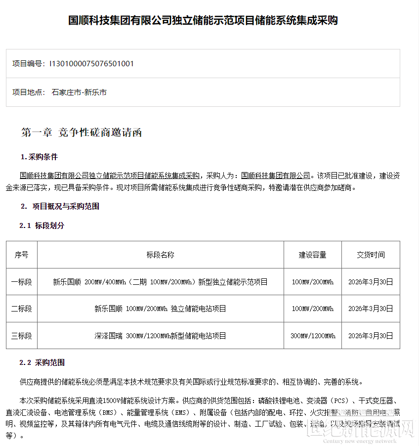
12月24日,国顺科技集团有限公司独立储能示范项目储能系统集成采购公告发布。采购人为国顺科技集团有限公司,现对项目所需储能系统集成进行竞争性磋商采购,项目位于河北石家庄新乐市。
公告显示,此次分为三个标段,总建设规模为500MW/1600MWh:
一标段:新乐国顺200MW/400MWh(二期 100MW/200MWh)新型独立储能示范项目,建设容量100MW/200MWh;
二标段:新乐国顺100MW/200MWh独立储能电站项目,建设容量100MW/200MWh;
三标段:深泽国瑞300MW/1200MWh新型储能电站项目,建设容量300MW/1200MWh。

本次采购储能系统采用直流1500V储能系统设计方案。供应商的供货范围包括:磷酸铁锂电池、变流器(PCS)、干式变压器、直流汇流设备、电池管理系统(BMS)、能量管理系统(EMS)、附属设备等。
对于投标人的业绩要求包括自2022年12月1日至投标截止日期间,供应商应具有国内至少5个单体规模不低于200MWh磷酸铁锂电化学储能系统设备类似集成范围供货的合同业绩。集成总业绩不低于1000MWh。至少3个单体规模不低于200MWh的投运业绩。
原招标文件如下:



免责声明:本平台仅供信息发布交流之途,请谨慎判断信息真伪。如遇虚假诈骗信息,请立即举报
举报