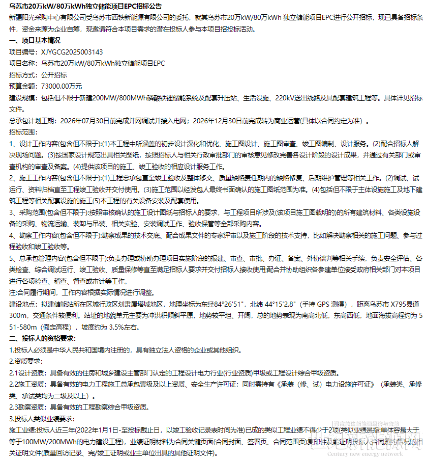
11月17日,乌苏市20万kW/80万kWh独立储能项目EPC招标公告发布。项目预算金额73000万元,折合单价0.9125元/Wh。
此次建设规模包括但不限于新建200MW/800MWh磷酸铁锂储能系统及配套升压站、生活设施、220kV送出线路及其配套建筑工程等。总承包计划工期2026年07月30日前完成并网调试并接入电网;2026年12月30日前完成转为商业运营(具体以合同约定为准)。
原招标文件如下:



免责声明:本平台仅供信息发布交流之途,请谨慎判断信息真伪。如遇虚假诈骗信息,请立即举报
举报