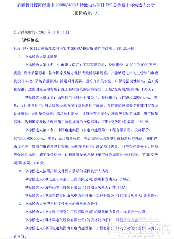
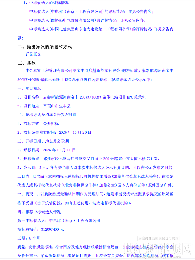
近日,启赫新能源河南宝丰200MW/400MWh储能电站项目EPC总承包中标候选人公示。
第一中标候选人:中电建(南京)工程有限公司,投标报价31200.74万元,折合单价0.78元/Wh;
第二中标候选人:西格码电气股份有限公司,投标报价31750.052038万元,折合单价0.7938元/Wh;
第三中标候选人:中国电建集团山东电力建设第一工程有限公司,投标报价30734.63万元,折合单价0.7684元/Wh。
据了解,本期新建200MW/400MWh储能电站,选用磷酸铁锂电池;配套建设1座220kV升压站,本期安装1台240MVA三相双绕组油浸风冷有载调压变压器220出线本期为1回,采用线变组接线,送出线路接入220kV品泉变,路径长约0.85km;35kV本期进线8回,采用2段独立母线接线。本项目允许联合体投标。
原文件如下:


免责声明:本平台仅供信息发布交流之途,请谨慎判断信息真伪。如遇虚假诈骗信息,请立即举报
举报