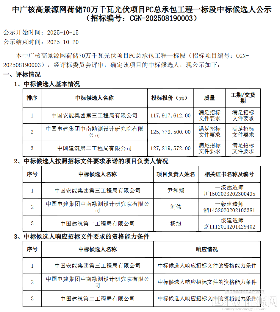
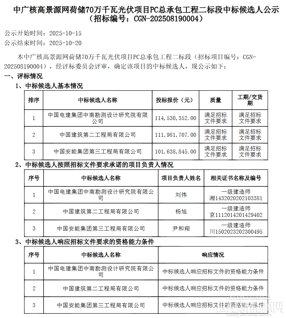
10月15日,中广核高景源网荷储70万千瓦光伏项目PC总承包工程公布中标候选人。项目招标人为青海广景新能源有限公司。
项目计划交流装机容量700MW,直流安装容量为769.517MWp。
根据中标候选人结果,中国安能集团第三工程局有限公司、中国电建集团中南勘测设计研究院有限公司分别获得两个标段的第一中标候选人,根据第一中标候选人投标报价,项目均价0.302元/W。

招标内容与范围:项目工程PC总承包内容包括但不限于:本工程涉及到的光伏场区本标段范围内材料与设备的采购、运输、验收与保管等工作;本项目涉及到的光伏场区本标段范围内所有工程的施工准备与施工设备安装与调试;本项目涉及到的所有检验、试验与验收工作;项目验收后的试运行工作;移交生产、竣工验收以及质保期内的服务工作等。具体内容详见技术文件。
项目所在地:青海省,海西蒙古族藏族自治州,,德令哈市
计划工期:计划2025年9月27日开工,2026年5月30日前完成全部并网发电。
中标候选人公示如下:


免责声明:本平台仅供信息发布交流之途,请谨慎判断信息真伪。如遇虚假诈骗信息,请立即举报
举报