分享好友 资讯首页 网站导航

配建储能可转为独立储能!新疆独立储能注册指南发布!

刘英丽 2025-10-11 10:21 · 头闻号储能要闻

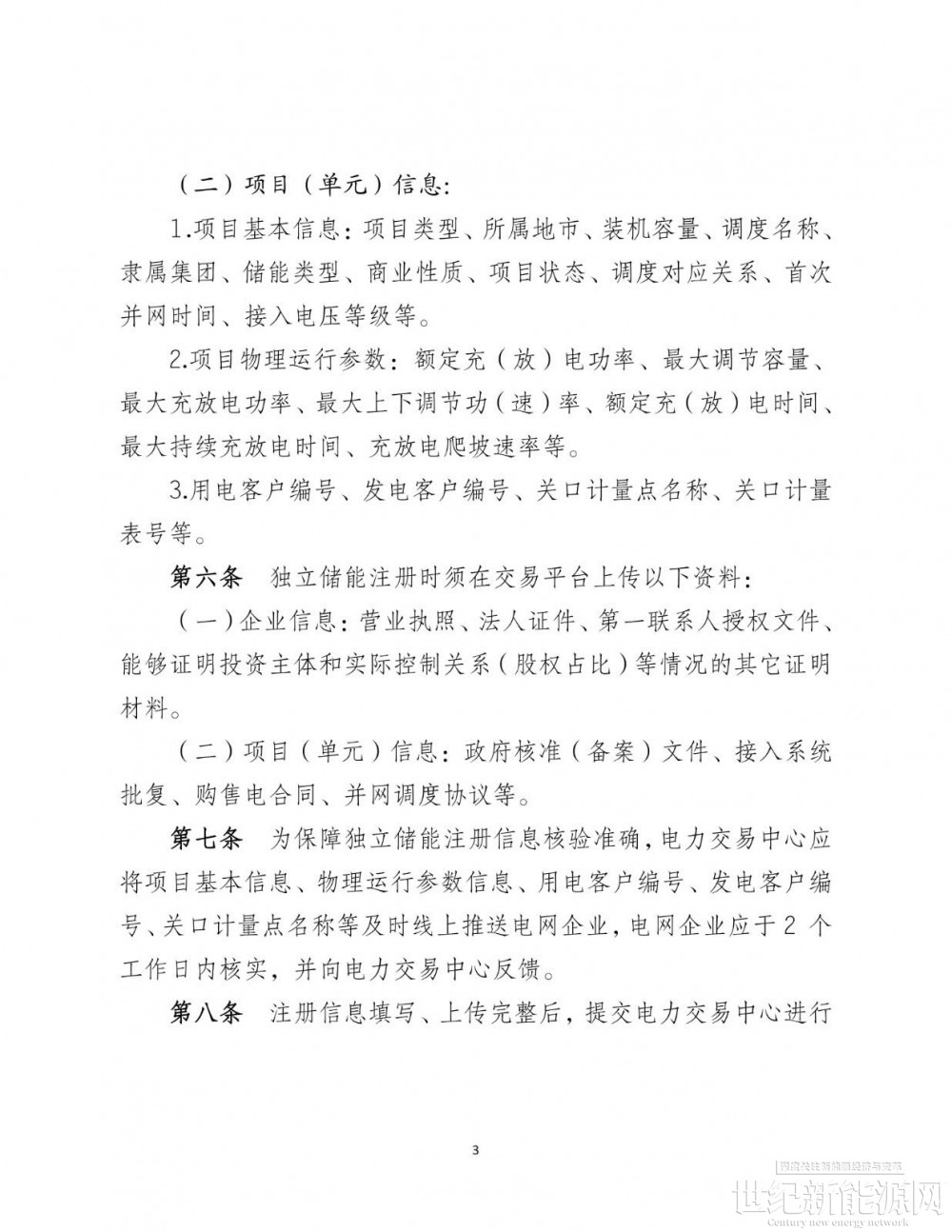
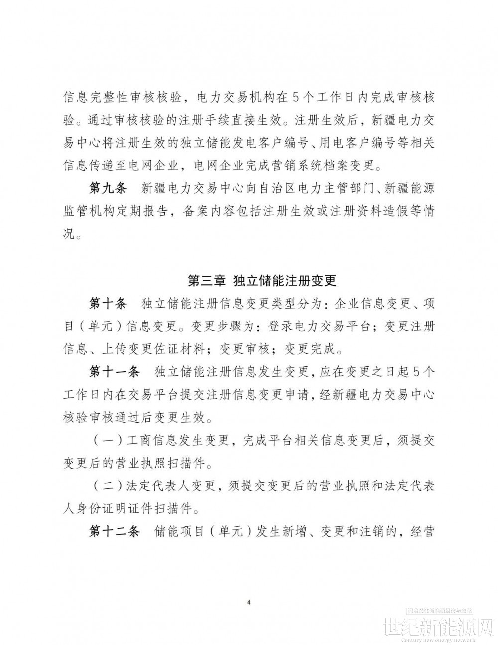
9月30日,新疆电力交易中心发布《新疆电力市场独立储能注册服务指南(2025年修订版)》。其中明确,配建储能与所属经营主体视为一体,不单独履行注册手续,相关信息可在所属电源主体注册信息中补充、完善。满足独立储能市场准入条件的配建储能,可作为独立储能进行注册。

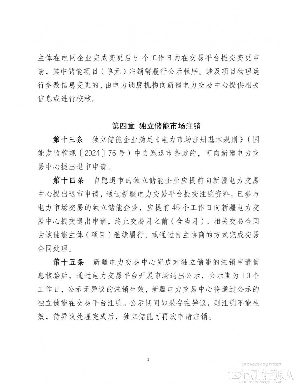
独立储能注册信息发生变更,应在变更之日起5个工作日内在交易平台提交注册信息变更申请,经新疆电力交易中心亥验审核通过后变更生效。

原文如下:

免责声明:本平台仅供信息发布交流之途,请谨慎判断信息真伪。如遇虚假诈骗信息,请立即举报

举报
反对 0
更多相关文章

评论

0

收藏

点赞