近日,全国多地密集出台136号文配套实施方案,截至2025年9月28日,已有河北、江西、甘肃、新疆、吉林、青海等28个省份和地区发布了实施细则或征求意见稿,为新能源参与电力市场交易提供了明确规则。
这些政策核心是区分存量项目与增量项目,分别明确机制电量、机制电价和执行期限,建立新能源可持续发展价格结算机制。
相信随着各地"136号文"实施细则公布,光伏投资的确定性日趋明朗,市场将迎来新的发展期。
整体电价区域分化明显
根据28省发布的136号文承接文件,可以看到当前全国电价呈现明显的区域分化。广东、湖南、海南等省份电价处于较高水平。当前,广东以0.453元/度位居榜首;而青海、新疆、宁夏等省份电价相对较低,青海仅为0.2277元/度。这种差异可能与各地区的光伏资源禀赋、电力供需状况、政策导向以及电力市场建设程度等因素相关。资源丰富但消纳能力有限的地区,电价可能偏低,以促进光伏电力消纳;经济发达、电力需求大且光伏资源相对不那么充裕的地区,电价可能较高。
同时,较高的电价可能会在一定程度上影响光伏项目的收益预期,进而对光伏产业在当地的发展节奏和规模产生影响。电价高的地区,光伏项目的度电收益相对较好,可能更有利于吸引投资,推动光伏产业发展;电价低的地区,若要促进光伏发展,可能需要更多依赖政策补贴或其他配套措施来保障项目收益。
机制电价是政策与市场共同作用的结果,反映了各地在光伏产业发展中,通过电价机制来平衡各方利益、引导产业发展的策略。不同的电价水平,也是各地根据自身实际情况,对光伏电力价值的一种量化体现,有助于优化光伏资源在全国范围内的配置,推动光伏产业朝着更高效、更合理的方向发展。
存量项目:广东等9省存量机制电价超1.40元/度
“136号文”明确,存量项目以煤电基准价为托底电价,保障平稳过渡。在此文件指导之下,6月1日前并网的新能源项目,机制电价基本为煤电基准价。

根据各省公布的数据,如今存量项目电价范围为0.2277元/度-0.453元/度。
其中有9省存量机制电价>1.40元/度。广东以0.453元/度夺得榜首,湖南第二,0.45元/度。其余海南0.4298元/度、广西0.4207元/度、湖北0.416元/度、上海0.4155元/度、浙江0.4153元/度、江西0.4143元/度、四川0.4012元/度。
而重庆、山东、安徽、辽宁、黑龙江、吉林、河北冀北电网、河北南网、北京、陕西、贵州、福建等12省机制电价则均在0.35~0.4元/度之间。
8省存量机制电价<0.35元/度。云南为0.3358元/度、山西为0.332元/度、甘肃为0.3078元/度、蒙东为0.3035元/度。4省存量机制电价<0.30,其中蒙西为0.2829元/度、宁夏为0.2595元/度、新疆为0.25元/度,而青海仅为0.2277元/度!
这种地区间的差异可能与当地的电力供需状况、能源结构、经济发展水平等因素密切相关。
增量项目:5地竞价上限超0.4元/度
“136号文”明确,新能源增量项目为2025年6月1日起投产项目,机制电价由各地每年组织已投产和未来12个月内投产、且未纳入过机制执行范围的项目自愿参与竞价形成。

增量项目电价范围0.123元/度~0.4207元/度!
根据各地区竞价上限数据,世纪新能源团队将其划分为“0.4元/度及以上”和“0.35元/度”两个关键区间。
竞价上限在0.4元/度及以上的地区,共有5个。广西0.4207元/度、四川0.4012元/度、海南0.3998元/度、上海0.4155元/度、北京0.4155元/度。
从数据可见,广西以0.4207元/度的竞价上限成为该区间最高的地区,上海与北京则以0.4155元/度并列第二,四川和海南紧随其后,均处于0.4元/度及以上水平。
竞价上限在0.35元/度以下的地区,共涉及8个。甘肃0.2447元/度、宁夏0.2595元/度、新疆0.262元/度、辽宁0.33元/度、山西0.332元/度、云南0.3358元/度、贵州0.3515元/度、陕西0.3545元/度。
此区间内,甘肃的竞价上限最低,为0.2447元/度,宁夏和新疆紧随其后,均低于0.27元/度;辽宁、山西、云南的上限处于0.33-0.34元/度之间,贵州和陕西则接近0.35元/度的临界值。
而针对于竞价下限,浙江、广西以及河北并未确定具体价格。
新疆以0.15元/度的竞价下限显著低于其他地区的下限水平。
竞价下限较高的地区主要集中在0.25元/度及以上。其中,湖南的竞价下限最高,为0.26元/度,贵州以0.25元/度紧随其后。
蒙东、黑龙江、广东、重庆、湖北、北京、江西、青海、吉林、福建10省暂时未明确增量项目机制电价。
存量机制电量:各地划分依据不同
根据“136号文”政策精神,各地结合自身电力市场建设进度和新能源发展特点,对存量项目机制电量的安排呈现出多样化的侧重。总体来看,各地政策按照补贴项目与平价项目、分布式与集中式项目、并网时间以及项目类型、电压等级等进行区分。考虑本地新能源发展结构、电网消纳能力和市场建设阶段,形成了具有差异化的机制电量安排。
当前,存量机制电量范围10%-100,各省划分不同,以下为典型省份。
补贴项目与平价项目:新疆补贴项目机制电量比例为其上网电量的30%;平价项目机制电量比例为其上网电量的50%。
分布式与集中式项目:蒙西分布式项目100%电量可纳入机制电量;集中式项目带补贴集中式风电、带补贴集中式光伏、风电特许权项目、光伏领跑者项目(不含中标价格低于蒙西煤电基准价项目)分别按照215小时、250小时、1220小时、1210小时对应的电量安排;
蒙东:分布式光伏、分散式风电、扶贫光伏项目100%的实际上网电量可纳入机制电量;集中式风电、光伏项目现货市场连续运行前/后,带补贴集中式风电、带补贴集中式光伏、风电供热试点项目、风电特许权项目分别按照790/380小时、635/420小时、1900/760小时、1900/720小时对应的电量安排;
宁夏:分布式项目全部纳入机制电量;集中式项目机制电量比例仅为10%,与2025年保障性收购比例一致。
并网时间:云南集中式光伏2021年1月1日—2023年7月31日全容量并网的,机制电量为100%;2023年8月1日—12月31日全容量并网的,机制电量为80%;2024年1月1日—6月30日全容量并网的,机制电量为65%;2024年7月1日—2025年5月31日全容量并网的,机制电量为55%。
项目类型:广西:存量分布式新能源项目,其上网电量全部纳入机制电量规模,存量集中式新能源项目(不含海上风电项目)纳入机制电量规模由自治区发改委商自治区能源局按年确定,2025年电量已由2025年中长期合约保障,不再设置机制电量,已开展竞争性配置的海上风电项目,按照自治区现行政策执行。
电压等级:湖北110千伏以下项目机制电量比例取100%,其他项目机制电量比例取70%,2025年1月1日起新增并网的110千伏及以上电压等级集中式光伏项目机制电量比例取50%。
另外,部分省份特殊项目全额保障,比如湖南扶贫项目100%,其他项目80%等,青海也对特殊项目进行了保障,如扶贫项目、特许经营权以及金太阳等。
而广东、重庆、上海等地设定了90%-100%不等的比例上限,黑龙江、辽宁、陕西则是每年自主确定比例,不得高于上一年。
增量项目机制电量:各地动态调整
“136号文”件为各地制定新增新能源项目机制电量政策提供了基本框架,强调与“非水电可再生能源电力消纳责任权重”强挂钩,并引入动态调整机制。各地结合自身资源禀赋、市场建设阶段和消纳能力,形成了差异化的政策侧重点。
当前,各省份的增量机制电量范围10%-100!各地明确引入动态调整机制。
增量机制电量以80%为分界线,其中广东≤90%、山东为80%、甘肃不高于全部上网电量80%、陕西≤80%、河北申报上限80%。
而贵州2025年6-12月预计新建投产新能源上网电量77%、海南陆上光伏风电为75%,单个项目不超80%、辽宁2025按上网电量55%、广西按照2024年新能源非市场化的比例33%。
已知省份中,宁夏暂时按照全年度预测上网电量10%。
还有一些省份与消纳责任权重挂钩:如重庆根据国家下达的年度非水电可再生能源电力消纳责任权重完成情况,以及用户承受能力等因素确定;而吉林和黑龙江第一年与原新能源市场化比例相衔接,第二年及以后根据国家下达的年度非水电可再生能源电力消纳责任权重完成情况,以及用户承受能力等因素确定。
此外,山西、安徽通过竞价确定、上海、云南每年动态调整、北京结合2024年同期投产的新能源项目年度上网电量规模和可再生能源发展规划确定,
蒙东、蒙西暂不安排新增机制电量
虽然各地政策侧重点虽各有不同,但均以消纳责任为根本约束,以平稳过渡为近期目标,通过比例管控、电量核减、市场竞争等多元化工具,逐步推动新能源从“保障性消纳”平稳过渡到“市场化竞争”。
执行期限:存量20年,增量8-12年
“136号文”,明确存量项目执行期限按照按照现行相关政策保障期限确定。增量项目执行期限,按照同类项目回收初始投资的平均期限确定,起始时间按项目申报的投产时间确定,入选时已投产的项目按入选时间确定。
按照这一精神,已经下发“136号文”承接方案的27地均明确,存量项目执行期限为达到全生命周期合理利用小时数或投产满20年。
增量项目机制电价执行期限各地有所区分。其中,四川、湖北、广东、海南、辽宁、上海、甘肃、黑龙江、贵州、广西、重庆、云南、河北、吉林14省增量项目的执行期限均为12年。北京原则上不高于12年。
而新疆、湖南、宁夏、山东、陕西5省的执行期限则为10年。浙江为8到12年
蒙东、山西、安徽、江西、青海5省未明确增量项目执行期限,但是综合考虑或按照同类项目回收初始投资的平均期限等因素确定,如遇重大政策变化或行业成本变化适时调整。
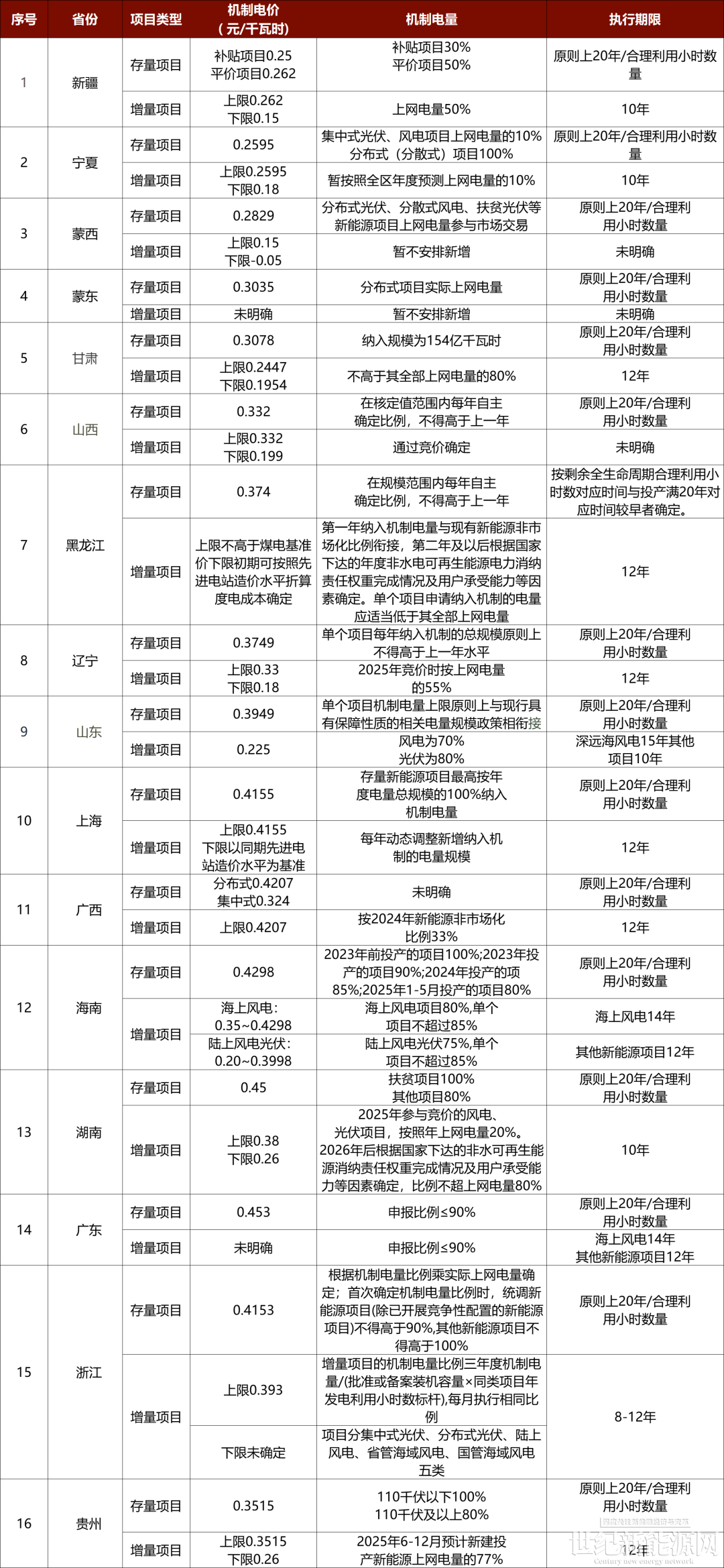
28个省份和地区政策详情具体如下:

免责声明:本平台仅供信息发布交流之途,请谨慎判断信息真伪。如遇虚假诈骗信息,请立即举报
举报