“十四五”期间,我国光伏、风电下游投资建设规模逐年增长,但与此同时也催生了一系列在建设、运营过程中的一系列违规行为。有第三方机构通过检索国家能源局、国家能源局地方监管局及其他政府网站,将一系列容易被忽视的问题进行了分析与整理,供大家借鉴。2025年第一季度共检索到52篇新能源公司被处罚案例。其中,因未办理建筑工程质量监督手续受处罚的案件最多,共计22起(占比38%);因安全生产事由受处罚的共计12起(占比22%);因电力业务许可证相关问题受处罚的共计8起(占比14%);未按照规定进行电力企业信息报送的共计6起(占比11%);其他(未取得环评手续、未经批准占用土地、承装(修、试)电力设施许可等)共计8起(占比15%)。第二季度共收集到67篇关于新能源项目处罚案例。其中,因未办理建筑工程质量监督手续受处罚的案件最多,共计34起(占比51%);因承装(修、试)电力设施许可事由受处罚的共计3起(占比5%);因安全生产事由受处罚的共计8起(占比12%);因电力业务许可证相关问题受处罚的共计3起(占比4%);因未批先建占用集体土地而受处罚的共计3起(占比4%);其他(未取得建设工程规划许可证、企业信息公示事由、信息披露违法违规、环评批复未批先建、未依法备案环境影响登记表、违反大气污染防治管理、未经消防设计审查擅自施工、违反消防控制室值班制度、长期不营业、违反环境噪声污染防治管理等)共计16起(占比24%)。其中,因未办理建设工程质量监督手续开工建设及违反安全生产的相关规定被处罚情依旧普遍,其中因未办理建筑工程质量监督手续即进行开工建设导致被处罚的情形最多,因安全生产导致被处罚的数量位居于次位。
结合自2022年的新能源公司受处罚案例,行政机关对新能源公司处以行政处罚的违法违规行为主要涉及:
(1)违法占地(尤其是占用林、草地);
(2)未取得电力业务许可证;
(3)未取得环境影响评价文件开工建设;
(4)未取得建设工程规划许可证的情况下开工建设、未办理建设工程质量监督手续的情况下开工建设;
(5)承装(修、试)电力设施许可证相关事由;
(6)安全生产相关事由;
电力业务许可相关规定
在2025年第一季度中,罚款金额最高的一例处罚为某新能源公司因超出许可范围从事电力业务许可,合计被罚没150.31万元,小新将具体分析电力业务许可证相关规范及违反后果。
根据《电力业务许可证管理规定》规定,从事电力业务应当、取得电力业务许可证。同时,根据《国家能源局关于贯彻落实“放管服”改革精神优化电力业务许可管理有关事项的通知》(国能发资质〔2020〕22号)的规定,风电、光伏发电项目应当在并网后 6 个月内,企业必须取得许可证(发电类),逾期未取得的不得上网发电。分批并网的机组(单元)取证时间应按批次分别计算。
(一)电力业务许可需申请企业、可豁免许可证的情形

(二)电力业务许可证核发分为一般程序和告知承诺制
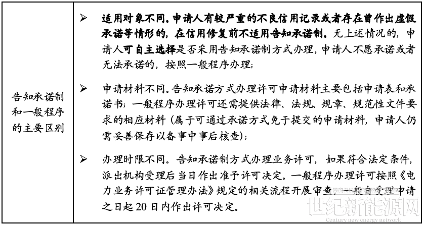
电力业务许可证的办理方式分为一般程序和告知承诺制两种。通过告知承诺方式申请的电力业务许可证的,仅需提交申请表和承诺书,如果符合法定条件,在受理当日即可获得准予许可决定,相较于一般程序申请材料更少,时限更快。告知承诺制和一般程序的具体区别如下:

(三)违反电力业务许可证监管规定的情形及后果
根据《电力业务许可证管理规定》,电力企业如果有以下行为的,应给予相应处罚:
(1) 未依法取得电力业务许可证非法从事电力业务的,应当责令改正,没收违法所得,可以并处以违法所得5倍以下的罚款;构成犯罪的,依法追究刑事责任;
(2) 被许可人拒绝或者阻碍电力监管工作人员依法履行监管职责的或提供虚假或者隐瞒重要事实的文件、资料的,应当责令改正;拒不改正的,处以5万元以上50万元以下的罚款,对直接负责的主管人员和其他直接责任人员,依法给予处分;构成犯罪的,依法追究刑事责任;
(3) 被许可人超出许可范围或者超过许可期限,从事电力业务的,应当给予警告,责令改正,并向社会公告;构成犯罪的,依法追究刑事责任;
(4) 被许可人有下列情形之一的,应当给予警告,责令改正,并可向社会公告:未经批准,擅自停业、歇业的或未在规定的期限内申请变更的;
(5) 涂改、倒卖、出租、出借电力业务许可证或者以其他形式非法转让电力业务许可的,应当依法给予行政处罚;构成犯罪的,依法追究刑事责任。
环境影响评价相关规定
2025年第二季度中,仍然出现某新能源企业因未办理环评审批手续,被处以罚款30.6万元的现象。环境影响评价是新能源企业建设过程中的必要环节,违反相关法律法规轻则面临罚款,重则可能受到责令停止建设及责令恢复原状的处罚。小新将具体分析环境影响评价的相关规范及违反相关规定的后果。
(一)新能源建设项目环境影响评价的相关法律规定

(二)新能源建设项目的环境影响评价分类管理及审批
根据《环境影响评价法》及《分类管理名录》的有关规定,新能源企业在开工建设前,要依据《分类管理名录》中的分类标准分别组织编制建设项目环境影响报告书、环境影响报告表或者填报环境影响登记表并报送相应审批部门进行审查批准,具体分类管理类型如下:

注:本表格中所涉及的环境敏感区具体规定为《分类管理名录》第三条:本名录所称环境敏感区是指依法设立的各级各类保护区域和对建设项目产生的环境影响特别敏感的区域,主要包括下列区域:
(一)国家公园、自然保护区、风景名胜区、世界文化和自然遗产地、海洋特别保护区、饮用水水源保护区;
(二)除(一)外的生态保护红线管控范围,永久基本农田、基本草原、自然公园(森林公园、地质公园、海洋公园等)、重要湿地、天然林,重点保护野生动物栖息地,重点保护野生植物生长繁殖地,重要水生生物的自然产卵场、索饵场、越冬场和洄游通道,天然渔场,水土流失重点预防区和重点治理区、沙化土地封禁保护区、封闭及半封闭海域;
(三)以居住、医疗卫生、文化教育、科研、行政办公为主要功能的区域,以及文物保护单位。
环境影响报告书、环境影响报告表应当就建设项目对环境敏感区的影响做重点分析。
根据《环境影响评价法》第二十二条的规定,建设项目的环境影响报告书、报告表,由建设单位按照国务院的规定报有审批权的生态环境主管部门审批。国家对环境影响登记表实行备案管理。
第二十三条规定,国务院生态环境主管部门负责审批下列建设项目的环境影响评价文件:
(一)核设施、绝密工程等特殊性质的建设项目;
(二)跨省、自治区、直辖市行政区域的建设项目;
(三)由国务院审批的或者由国务院授权有关部门审批的建设项目。
前款规定以外的建设项目的环境影响评价文件的审批权限,由省、自治区、直辖市人民政府规定。
建设项目可能造成跨行政区域的不良环境影响,有关生态环境主管部门对该项目的环境影响评价结论有争议的,其环境影响评价文件由共同的上一级生态环境主管部门审批。
(三)违反环境影响评价有关规定的法律后果

环评审批手续是项目建设中重要的合规性文件,但在具体新能源发电项目工程建设中,由于工期紧张、企业对相关法律法规不够了解以及罚款数额较低,存在部分企业忽视环评审批手续的办理,但环评审批手续是为了确保建设项目符合国家环境保护和生态文明建设的总目标,同时也是为了确保新能源项目建设的合规性,如果缺少,后续工程建设可能面临阻碍。在本季度被处罚案例中,某公司因未办理环评审批手续被罚款30.6万元,在以往的新能源企业处罚中也存在某公司因未办理环评审批手续被予以责令停止建设,限期改正以及限期拆除处罚的情形。因此小新提示新能源公司应当重视环评审批手续的办理,确保项目的顺利开展。
具体汇总案例见下:












免责声明:本平台仅供信息发布交流之途,请谨慎判断信息真伪。如遇虚假诈骗信息,请立即举报
举报