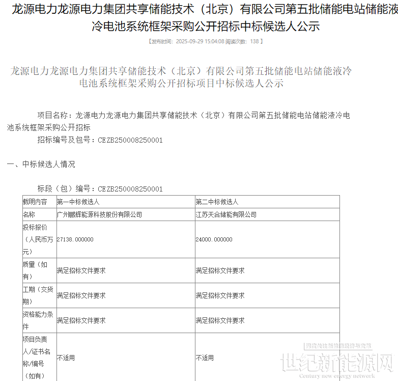
近日,龙源电力集团共享储能技术(北京)有限公司第五批储能电站储能液冷电池系统框架采购公开招标中标候选人公示,该项目招标编号及包号为CEZB250008250。标段(包)编号CEZB250008250001中标情况:第一中标候选人:广州鹏辉能源科技股份有限公司,投标报价27138万元;第二中标候选人:江苏天合储能有限公司,投标报价24000万元。标段(包)编号CEZB250008250002中标情况:
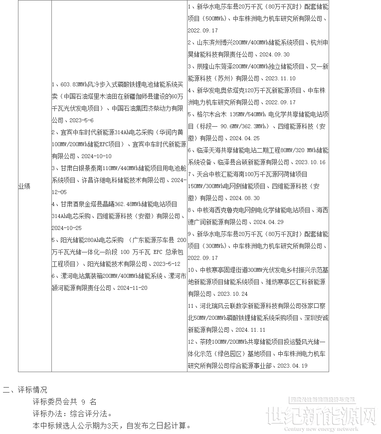
第一中标候选人:厦门海辰储能科技股份有限公司,投标报价31104.262万元;
第二中标候选人:江苏天合储能有限公司,投标报价28000万元。
根据招标公告显示,本项目为第五批储能电站储能液冷电池系统框架采购,预估量为1360MWh,分为4个标段:标段1储能电池系统600MWh,采用314Ah及以上磷酸铁锂电芯,液冷冷却技术,单舱额定容量不得低于5MWh;标段2储能电池系统为700MWh,采用314Ah及以上磷酸铁锂电芯,液冷冷却技术,单舱额定容量不得低于5MWh;标段3储能电池系统为10MWh,采用314Ah及以上半固态电芯,液冷冷却技术,单舱额定容量不得低于5MWh;标段4储能钠离子电芯50MWh,单体电芯尺寸需与行业内常规磷酸铁锂单体电芯尺寸保持一致,聚阴技术路线。
两个中标公告如下:
标段(包)编号CEZB250008250001中标情况



标段(包)编号CEZB250008250002中标情况



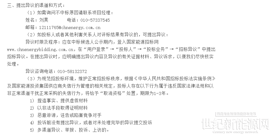
免责声明:本平台仅供信息发布交流之途,请谨慎判断信息真伪。如遇虚假诈骗信息,请立即举报
举报