近日,两家央企在云南中标光伏项目后,申请退出,一项目由第二开发候选人递补,另一项目重新展开招标。具体见下:
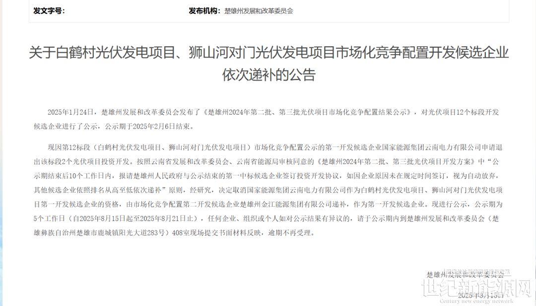
一、关于白鹤村光伏发电项目、狮山河对门光伏发电项目市场化竞争配置开发候选企业依次递补的公告
8月15日,云南省楚雄州发改委发布了《关于白鹤村光伏发电项目、狮山河对门光伏发电项目市场化竞争配置开发候选企业依次递补的公告》。公告显示,白鹤村90MW光伏发电项目、狮山河对门40MW光伏发电项目第一开发候选企业国家能源集团云南电力有限公司申请退出该标段2个光伏项目投资开发。根据排名从高至低依次递补”原则,决定取消国家能源集团云南电力有限公司开发资格,由市场化竞争配置第二开发候选企业楚雄州金江能源集团有限公司递补。
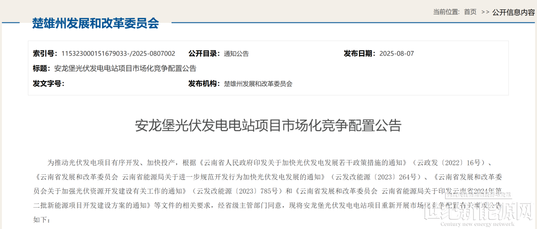
二、安龙堡45MW光伏发电电站项目市场化竞争配置公告
原为楚雄州列入云南省2024年第二批光伏项目的安龙堡45MW光伏发电电站项目,于2025年1月确定中标候选人,分别为中核汇能云南公司、中国能建、云南云联电力集团为第一、二、三位次中标候选人。
但由于中核汇能主动申请退出该项目投资开发,现对该项目依规重新开展市场化竞争配置。
公告原文如下:







免责声明:本平台仅供信息发布交流之途,请谨慎判断信息真伪。如遇虚假诈骗信息,请立即举报
举报