中国燃气控股有限公司(简称:中国燃气)是中国最大的跨区域综合能源供应及服务企业之一,在香港联交所主板上市,股票代码00384。通过多年的发展,中国燃气集团成功构建了以管道天然气业务为主导,液化石油气、液化天然气、车船燃气、分布式能源、天然气热电、合同能源管理服务以及燃气设备、厨房用具制造、网络电商并举的全业态发展结构。
为满足中国燃气集团各品类充足的供应资源,保障供应及质量要求,中国燃气集团招标采购管理部对18个品类供应商资源进行扩充,欢迎意向单位前来报名。
中国燃气对集中采购的合作供应商实施准入评审管理,整个准入评审过程分为“公告报名、资质预审、现场考察(按需)、入围评审”4个阶段。
一、寻源品类
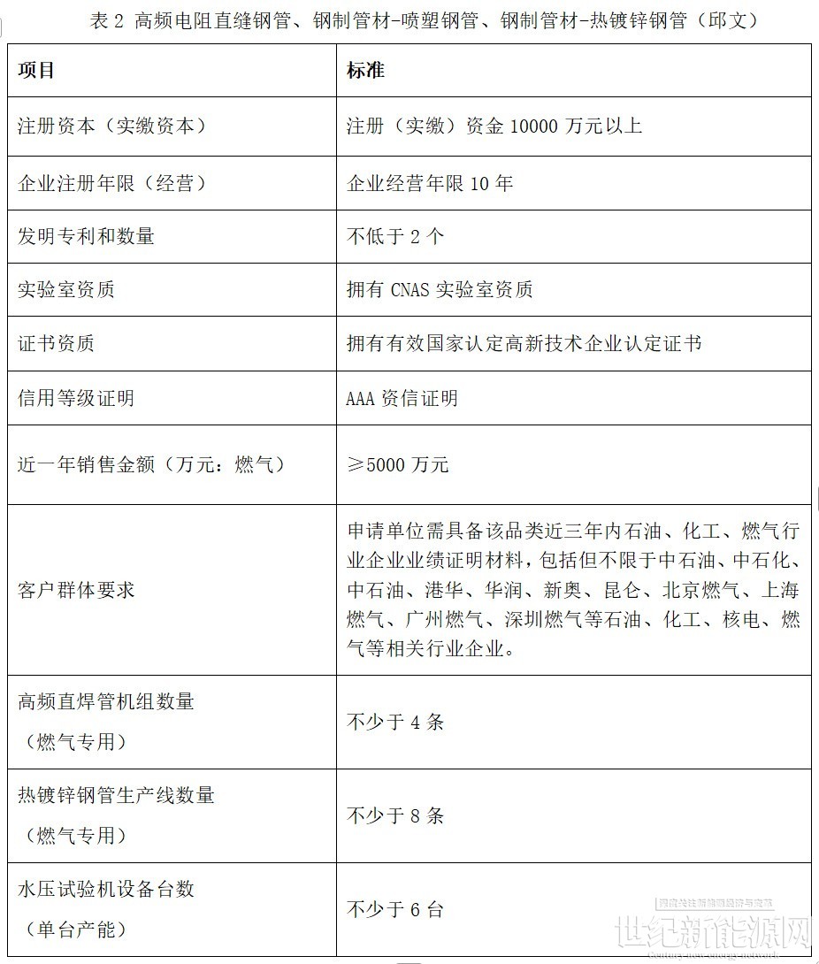
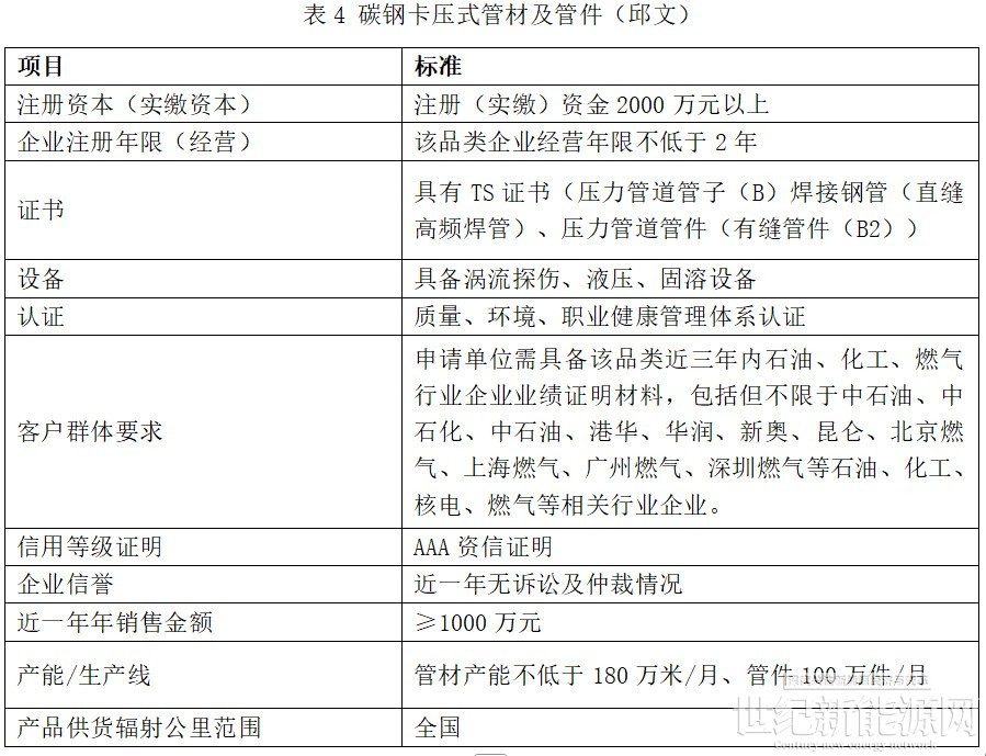
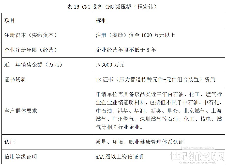
总计18个品类,报名联系人及联系方式见表1。


二、响应单位资质要求
1、申请单位应具有独立法人资质,具有固定的办事机构住所,独立承担民事责任。
2、申请单位应为具有独立生产能力的生产商,授权贸易商,不接受联合体报名。
3、申请单位应具备增值税一般纳税人资质,能提供增值税专用***,具有依法缴纳税收和社会保障资金的良好记录。
4、申请单位应具有良好的商业信誉和健全的财务会计制度,没有处于被责令停业或财产被接管、冻结、破产状态。
申请单位及其法定代表人、总经理、主要股东(前五大股东)不得在“信用中国网站”(www.creditchina.gov.cn)(以下简称“信用中国”)的黑名单中,不得在“全国法院失信被执行人名单信息公布与查询平台”(zxgk.court.gov.cn/shixin/)(以下简称“法院失信平台”)中被人民法院列为“失信被执行人”,不得在“国家企业信用信息公示系统”(www.gsxt.gov.cn/index.html)(以下简称“企业信用系统”)中被市场监督管理部门列为“严重违法失信企业”和“经营异常名录”。参选单位应在参选文件中提供上述网站的查询结果截图。(“未依照《企业信息公示暂行条例》第八条规定的期限公示年度报告”的经营异常记录不影响报名)
供应商报名要求
















免责声明:本平台仅供信息发布交流之途,请谨慎判断信息真伪。如遇虚假诈骗信息,请立即举报
举报