近日,内蒙古乌海市能源局发布《关于分散式风电、分布式光伏项目2025年开发建设计划的通知》(以下简称《通知》)。
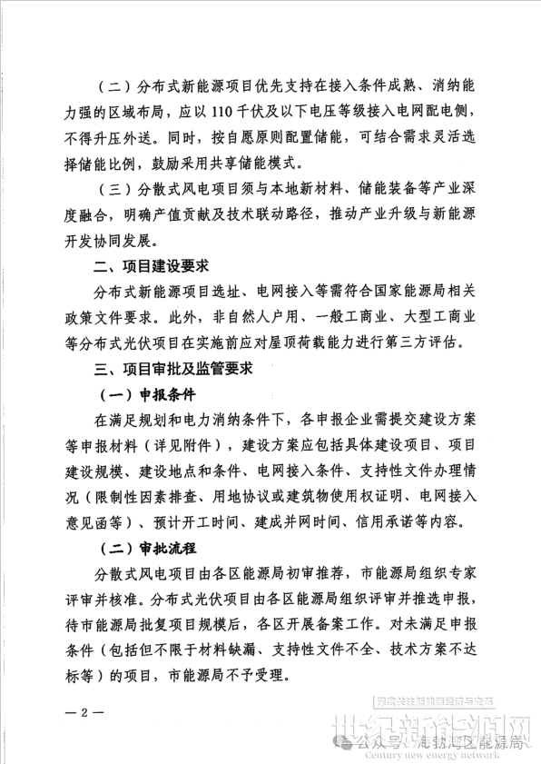
《通知》指出,分布式新能源项目开发建设坚持“因地制宜、就近消纳、融合发展”原则,优先支持乡村振兴、工业园区、公共设施等场景应用。
(一)各区能源局应根据企业申报需求,统筹考虑土地资源集约利用、电网接入承载力、新能源消纳能力等要素,指导项目业主做深做实前期工作,动态受理项目申请,做到“成熟一个、审批一个”。
(二)分布式新能源项目优先支持在接入条件成熟、消纳能力强的区域布局,应以110千伏及以下电压等级接入电网配电侧,不得升压外送。同时,按自愿原则配置储能,可结合需求灵活选择储能比例,鼓励采用共享储能模式。
项目批复后,原则上6个月内开工建设,建设工期小于12个月。项目并网后要在国家可再生能源信息管理平台填报建档立卡信息。对于未按规定时间并网的项目,各区能源局应及时予以清理废止。
详情见下:




免责声明:本平台仅供信息发布交流之途,请谨慎判断信息真伪。如遇虚假诈骗信息,请立即举报
举报