9月27日,深圳市市场监督管理局公开征求《磷酸铁锂废旧电池湿法回收利用技术规范》等8项地方标准意见,
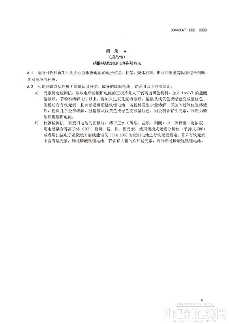
文件规定了磷酸铁锂废旧电池的湿法回收和回收后材料再生利用的技术要求,描述了相应的工艺 和控制条件以及环保要求。 本文件适用于各种类型和用途的磷酸铁锂废旧电池。本文件不适用于磷酸锰铁锂电池。
详情如下:
深圳市市场监督管理局关于公开征求《暗夜社区天文观测信号制作和发布规范》等8项地方标准意见的通告
深市监通告〔2024〕157号
《暗夜社区天文观测信号制作和发布规范》等8项地方标准(见附件1-8)送审稿已编制完成,根据《深圳市地方标准管理办法》规定,现向社会各界公开征求意见。请有关单位或个人将意见、建议填入《深圳市地方标准征求意见反馈表》(见附件9),于2024年10月27日前反馈我局。
联系人:李女士,联系电话:0755-83070326。
电子邮箱:biaozhunchu@mail.amr.sz.gov.cn。
特此通告。
附件:
1.《暗夜社区天文观测信号制作和发布规范》标准文本及编制说明
2.《园林绿化种植土质量要求》标准文本及编制说明
3.《智慧城市数据账户资源共享应用规范》标准文本及编制说明
4.《厨余垃圾资源化衍生物安全利用要求及管理规范》标准文本及编制说明
5.《社区药学照护规范》标准文本及编制说明
6.《磷酸铁锂废旧电池湿法回收利用技术规范》标准文本及编制说明
7.《深圳全市域统一时空信息平台建设指引》标准文本及编制说明
8.《城市运行体征指标体系》标准文本及编制说明
9.深圳市地方标准征求意见反馈表












免责声明:本平台仅供信息发布交流之途,请谨慎判断信息真伪。如遇虚假诈骗信息,请立即举报
举报