分享好友 资讯首页 网站导航

该地氢能规划:绿氢要结合千万千瓦级大型海上风电基地!

刘英丽 2024-05-16 08:55 · 头闻号氢能政策

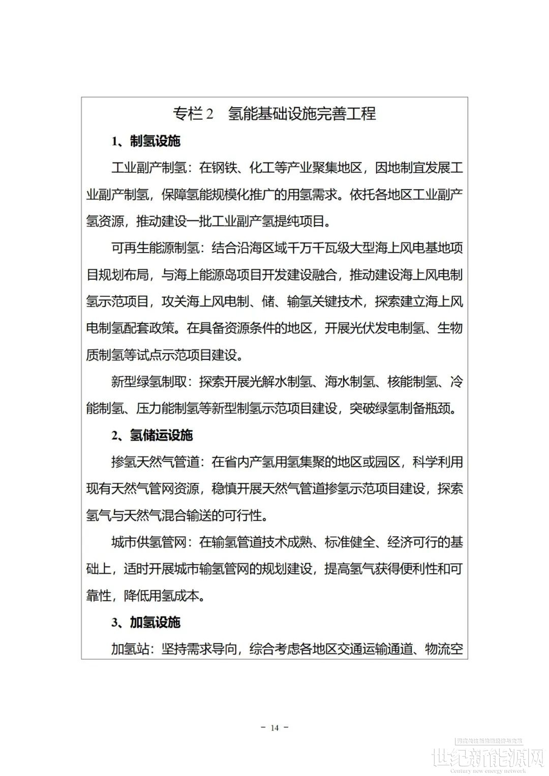
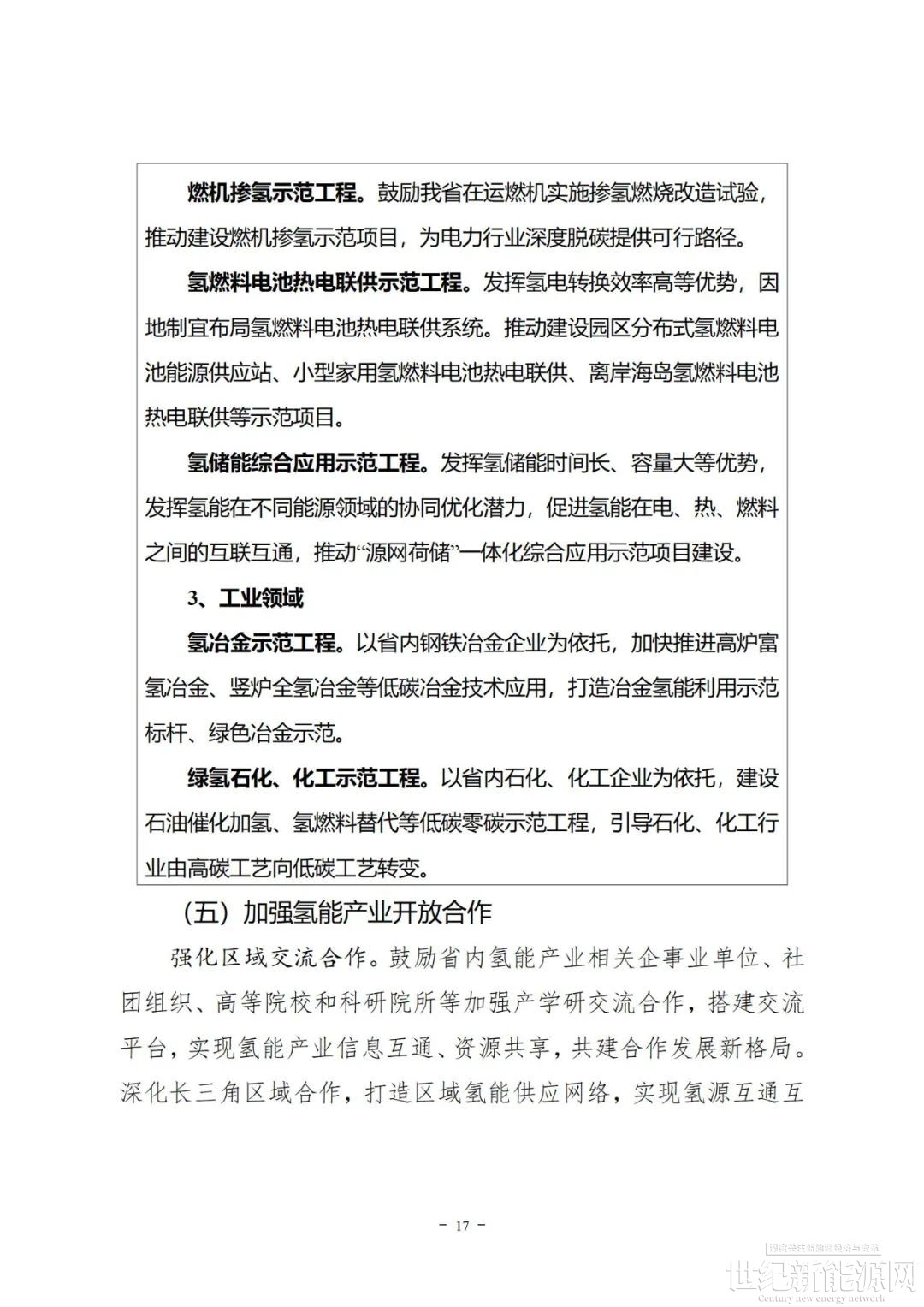
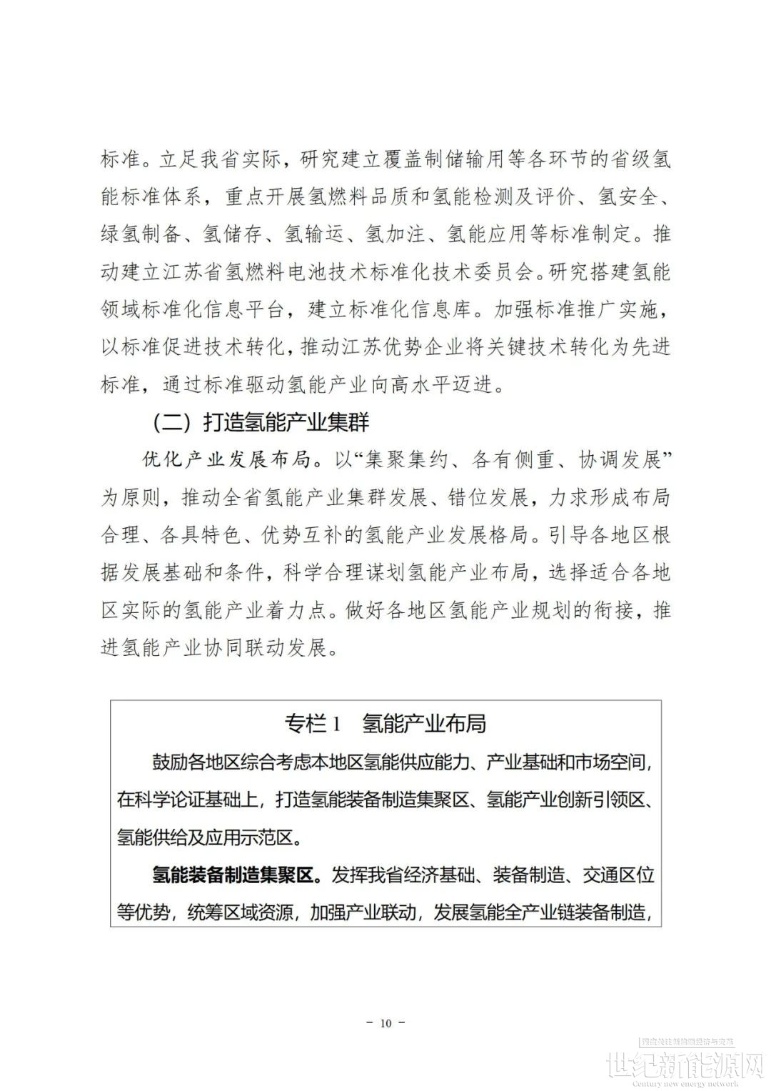
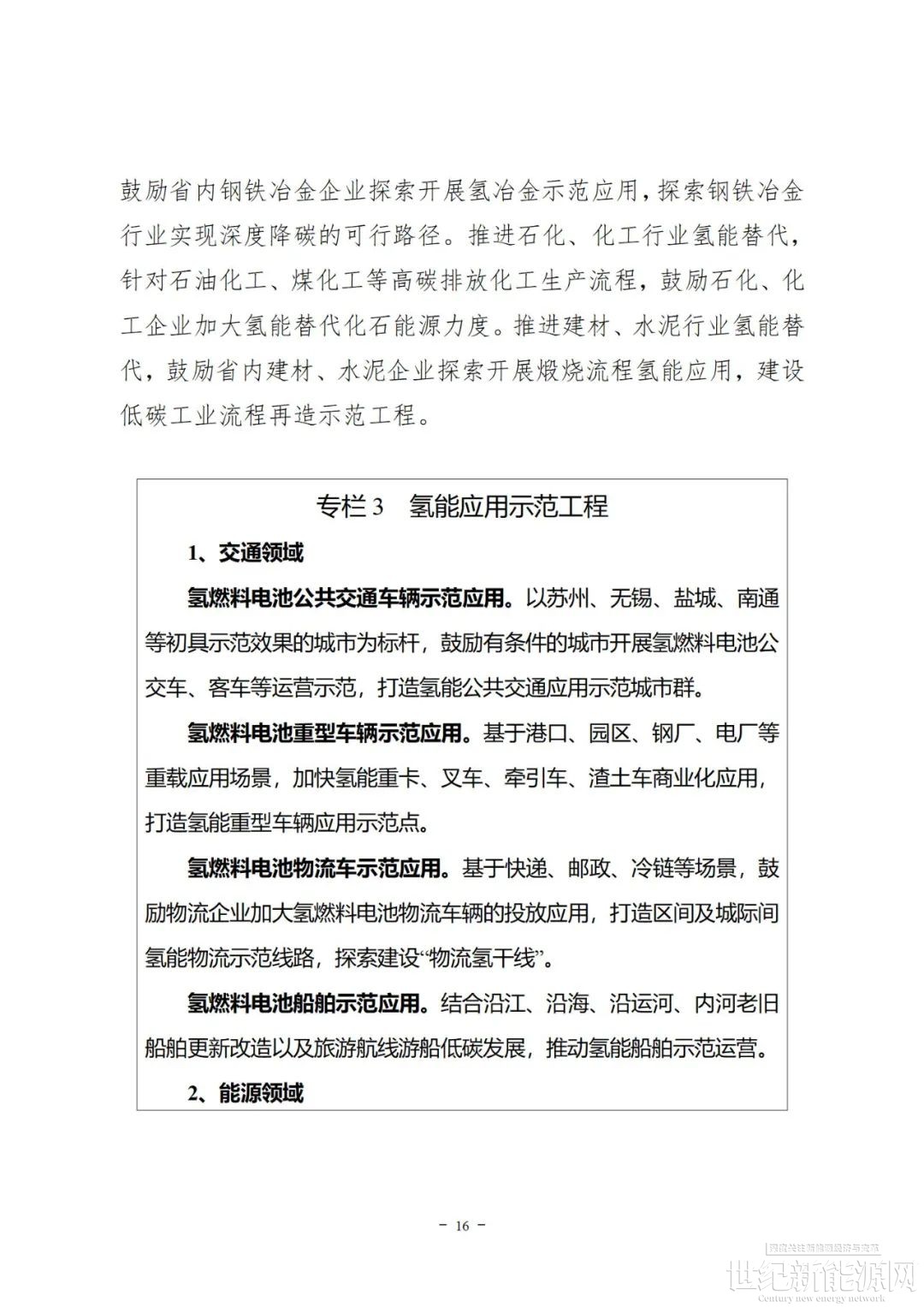
近日,江苏省发改委发布《江苏省氢能产业发展中长期规划(2024-2035年)》(以下简称《发展规划》)。

免责声明:本平台仅供信息发布交流之途,请谨慎判断信息真伪。如遇虚假诈骗信息,请立即举报

举报
反对 0
更多相关文章

评论

0

收藏

点赞