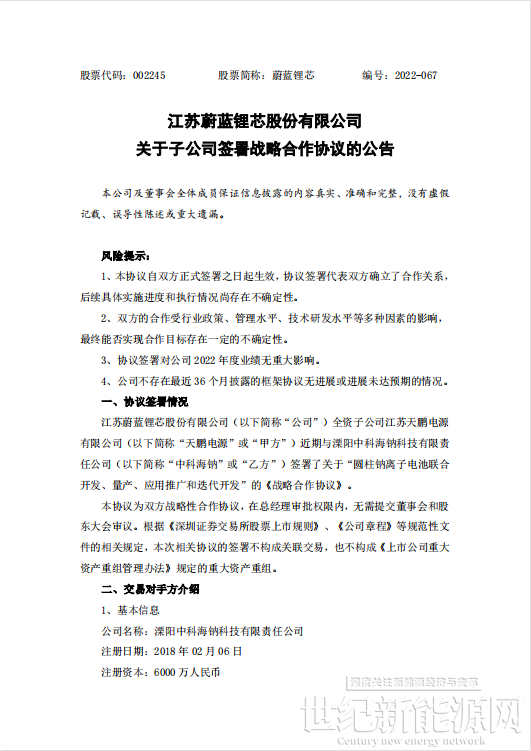
12月12日晚间,蔚蓝锂芯发布公告称,全资子公司天鹏电源近期与溧阳中科海钠科技有限责任公司签署战略合作协议,双方在圆柱钠离子电池联合开发、量产、应用推广和迭代开发等方面合作。
天鹏电源成立于2006年,专注于三元圆柱锂电池,应用场景包括电动工具、清洁电器、智能出行等。据公告,天鹏电源第一工厂的26700产线目前已投产;第三工厂(淮安)二期也在建设中,将建设约9GWh的大圆柱产线,适用锂离子、钠离子等多种新能源电池产品,预计2024年初能够量产。同时,公司还在马来西亚启动新建10GWh圆柱电池制造项目,应用领域包含储能、两轮车等。
蔚蓝锂芯表示,低成本、高安全、宽温区等特性让钠电池的应用差异化明显,能够有益补充公司储能等应用领域客户的价值需求。近年来,公司持续跟踪研究钠离子电池的技术发展,储备了相关技术。通过双方本次合作,可以推动钠离子电池量产及市场应用的尽快落地,有利于公司拓展储能等应用市场。
关于天鹏电源
天鹏电源系公司全资子公司,成立于2006年。16年来天鹏电源专注于三元圆柱锂离子电池,持续深耕电动工具、清洁电器、智能出行等应用场景,占据了圆柱锂离子市场的重要份额,尤其在国际电动工具应用领域,天鹏电源电池产品在国内锂电池企业中处于领先地位。
关于中科海钠
溧阳中科海钠科技有限责任公司成立于2018年,致力于低成本、长寿命、宽温区使用的钠离子电池化学体系开发,是具备正极、负极、电解液等钠离子电池关键材料和相应电芯的研发制造能力的高新技术企业。依托于中科院物理所在钠离子电池领域十多年的积累,中科海钠拥有多项核心专利,是全球钠离子电池领域的领先企业。
经营范围:电池正负极材料的研究、开发、生产、加工、销售及其相关的技术服务,电池及电池组的研制、生产、销售和市场应用开发,储能技术的技术转让、技术服务、技术咨询,自营和代理各类商品及技术的进出口业务。(依法须经批准的项目,经相关部门批准后方可开展经营活动)。
公告详情如下:





免责声明:本平台仅供信息发布交流之途,请谨慎判断信息真伪。如遇虚假诈骗信息,请立即举报
举报